Targeting HIF-activated collagen prolyl 4-hydroxylase expression disrupts collagen deposition and blocks primary and metastatic uveal melanoma growth
Published in Cancer
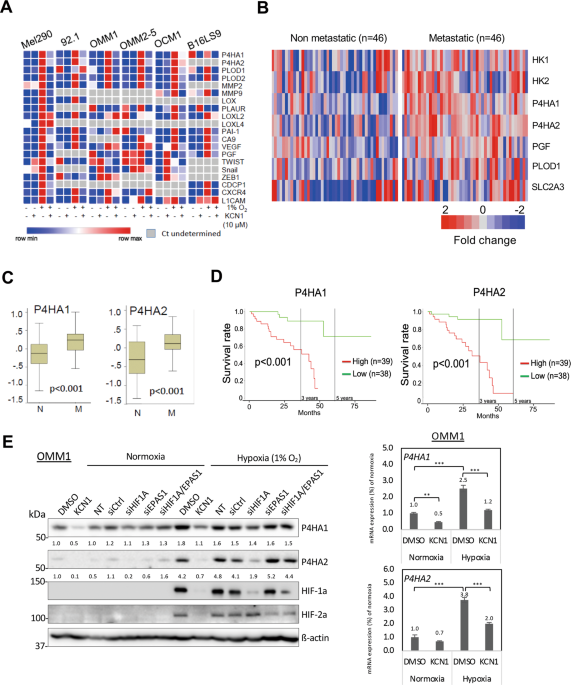
Uveal melanoma (UM) is the most prevalent primary intraocular malignancy in adults, and patients that develop metastases (~50%) survive <1 year, highlighting the urgent need for new therapies [1]. Genomic profiling by the Cancer Genome Atlas Network (TCGA) has recently revealed that a hypoxia gene signature is associated with a genetic subset of UM patients that have poor prognosis [2]. The goal of our study was to examine the spectrum of genes activated by hypoxia in UM cells, identify those that correlate with poor survival and attempt to block their expression through inhibition of hypoxia inducible factor (HIF)-driven transcription [3].
Our findings show that expression of hypoxia-regulated collagen prolyl-4-hydroxylase genes P4HA1 and P4HA2 is significantly upregulated in UM patients with metastatic disease and correlates with poor prognosis, suggesting these enzymes can serve as prognostic markers and might be key tumor drivers. We targeted hypoxia-induced expression of P4HA1/2 in UM with arylsulfonamide KCN1, a small molecule that disrupts the binding of p300/CBP co-factors to HIF-1 [4, 5]. Potent inhibition of primary and metastatic tumor growth was observed in mice models with extension of survival, and no overt side effects.
Collagen is produced in the extracellular matrix (ECM) in the primary UM in the eye. The ECM participates in vasculogenesis and vasculogenic mimicry [6], a process involved with primary UM growth and intravasation into the systemic circulation. Collagen is also produced in the tumor microenvironment (TME) of metastatic UM in the liver, the most common site of UM metastasis. There it is part of pseudosinusoidal space formation [7], thus providing a scaffold on which the metastatic UM cells proliferate and invade (Figure).

At the molecular level, KCN1 antagonized hypoxia-induced expression of P4HA1 and P4HA2, which regulate collagen maturation and deposition in the ECM and TME. The treatment decreased prolyl hydroxylation, induced proteolytic cleavage and rendered a disordered structure to collagen VI, the main collagen produced by UM, and reduced UM cell invasion. Together, these data demonstrate that the ECM and TME can be targeted in UM by inhibiting hypoxia-induced P4HA1 and P4HA2 expression, warranting further development of this strategy in patients with UM.
References:
1 Jager MJ, Shields CL, Cebulla CM, Abdel-Rahman MH, Grossniklaus HE, Stern MH et al. Uveal melanoma. Nat Rev Dis Primers 2020; 6: 24.
2 Robertson AG, Shih J, Yau C, Gibb EA, Oba J, Mungall KL et al. Integrative Analysis Identifies Four Molecular and Clinical Subsets in Uveal Melanoma. Cancer Cell 2017; 32: 204-220 e215.
3 Burroughs SK, Kaluz S, Wang D, Wang K, Van Meir EG, Wang B. Hypoxia inducible factor pathway inhibitors as anticancer therapeutics. Future Med Chem 2013; 5: 553-572.
4 Yin S, Kaluz S, Devi NS, Jabbar AA, de Noronha RG, Mun J et al. Arylsulfonamide KCN1 Inhibits In Vivo Glioma Growth and Interferes with HIF Signaling by Disrupting HIF-1 alpha Interaction with Cofactors p300/CBP. Clinical Cancer Research 2012; 18: 6623-6633.
5 Shi Q, Yin S, Kaluz S, Ni N, Devi NS, Mun J et al. Binding Model for the Interaction of Anticancer Arylsulfonamides with the p300 Transcription Cofactor. ACS Medicinal Chemistry Letters 2012; 3: 620-625.
6 Folberg R, Maniotis AJ. Vasculogenic mimicry. APMIS 2004; 112: 508-525.
7 Grossniklaus HE. Progression of ocular melanoma metastasis to the liver: the 2012 Zimmerman lecture. JAMA Ophthalmol 2013; 131: 462-469.
Follow the Topic
-
Oncogene
This journal aims to make substantial advances in our knowledge of processes that contribute to cancer by publishing outstanding research.
Please sign in or register for FREE
If you are a registered user on Research Communities by Springer Nature, please sign in