Unveiling Clathrin's New Role: A Paradigm Shift in Membrane Dynamics
Published in Neuroscience and Cell & Molecular Biology
Introduction:
Have you ever wondered how cells manage to maintain their shape and function despite constantly remodeling their membranes? In a groundbreaking study, our research team has uncovered a surprising new role for clathrin, a protein traditionally recognized for its role in coating and shaping budding vesicles during endocytosis. We discovered that clathrin also plays a crucial role in the final fission or separation phase of these vesicles from the cell membrane. This discovery challenges the long-held view that clathrin's primary function is limited to vesicle coating and suggests far-reaching implications that extend beyond its classical role.
What We Found and Why It Matters
In the intricate dance of endocytosis processes, clathrin has been well-known for its role in molding membrane curvature as small vesicles form, while helix-forming proteins such as dynamin have been associated with mediating vesicle fission. Traditionally, vesicle budding has been classified as either clathrin-dependent or clathrin-independent, depending on whether clathrin is present to coat the vesicle's head. However, our research reveals a pivotal new aspect of clathrin's function: it also plays a crucial role in the final fission or separation phase of vesicles from the cell membrane.
The inspiration for our study stemmed from meticulous observations of the molecular dynamics during vesicle exo-/endocytosis in neuroendocrine cells. We consistently observed clathrin at the fusion pore of large dense core vesicles (LDCVs) during the kiss-and-run endocytosis, a process long thought to be independent of clathrin. This observation not only hinted at clathrin's presence but suggested a more direct role in the process, potentially involving fusion pore constriction and closure.
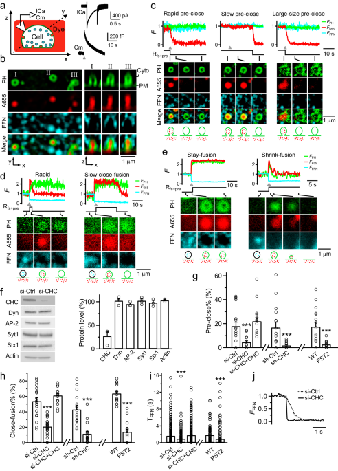
Embarking on this research journey was not without challenges—fusion pore dynamics is a complex, nanoscale event that stretches the capabilities of traditional microscopy. To unravel this intricate process, we developed innovative techniques that allowed us to precisely measure and observe the opening and closure of the fusion pores. Our detailed examinations focused on Ω-profiles, which typically resemble the Greek letter Omega (Ω) and are recognized as sites where vesicles either preform (pre-Ω) before stimulation or fuse and separate (fs-Ω) from the plasma membrane upon stimulation. In these investigations, we discovered a critical role for clathrin. Our findings indicated that clathrin is essential for the closure of pores in both preformed (pre-Ω) and fusion-generated (fs-Ω) Ω-profiles, as evidenced by targeted knockdown and inhibitor experiments. This pivotal role of clathrin challenges previous assumptions and shed light on the versatile functions of clathrin beyond its traditional role.
Using state-of-the-art Stimulated emission depletion (STED) imaging techniques, which offer 50nm resolution, we clearly identified the enrichment of clathrin at the vesicle fusion pore, as well as the real-time constriction of the pore, which coincided with the reduced distance between clathrin puncta. Furthermore, MINFLUX nanoscopy, with its superior resolution, allowed us to resolve individual clathrin molecules forming clusters, indicative of polymerization in these regions. Additional evidence of clathrin enrichment at the fusion pore was provided by electron microscopy (EM), reinforcing our observations and supporting the hypothesis of clathrin's active role in fusion pore dynamics.
Clathrin polymerization plays a crucial role in generating the forces necessary for pore closure, as evidenced by mutant studies and mathematical modeling. Our research revealed that clathrin mutants lacking the ability to polymerize failed to execute this crucial constriction and fission function. Through mathematical modeling, we ascertained that the polymerization of clathrin generates mechanical forces owing to its intrinsically curved structure. The intrinsically curved shape of the rigid clathrin coat is capable of constricting the pore to just a few nanometers, potentially initiating fission. These forces are strategically oriented to constrict the neck of the budding vesicle, a critical step as it leads to the tightening and eventual closure of the neck. This mechanism effectively severs the vesicle from the parent membrane, thereby completing the process of endocytosis. This provides a new perspective on the mechanical role of clathrin beyond mere vesicle formation, highlighting its integral function in the dynamic process of membrane fission.

The Implications
The discovery that clathrin plays a crucial role in the constriction and closure of fusion pores reshapes our understanding of cellular endocytosis and vesicle dynamics. Traditionally viewed as a protein involved primarily in the formation of clathrin-coated vesicles, our findings reveal that clathrin is also integral to the fission of vesicles, impacting a range of endocytic and exocytotic processes previously categorized as "clathrin-independent." This includes various forms of endocytosis such as ultrafast, fast, slow, bulk, and overshoot, as well as the kiss-and-run fusion dynamics in neuroendocrine cells and neurons.
This revelation challenges the longstanding belief that clathrin's role was confined to early stages of vesicle formation, with other proteins like dynamin managing scission. Now, it appears that intrinsically curved coat proteins like clathrin can generate forces necessary for membrane fission, suggesting a universal principle in vesicle formation and closure that spans beyond the traditional clathrin-dependent and -independent classifications.
This paradigm shift necessitates a reevaluation of the fundamental mechanisms of vesicle dynamics. Our findings underscore a new class of fission proteins and propose a revised view of vesicle dynamics that integrates the role of intrinsically curved shapes in driving membrane fission, thereby expanding the functional repertoire of well-known cellular proteins like clathrin.
The Collaborative Effort
This breakthrough was made possible through the collaboration of a diverse team of scientists, including biochemists, cell biologists, mathematicians, and electron microscopy specialists from several prestigious institutions. The interdisciplinary nature of our team allowed us to integrate detailed biochemical analysis with advanced imaging techniques and mathematical modeling, highlighting the power of collaborative science in unraveling the complexities of cellular machinery.
Follow the Topic
-
Cell Discovery
This journal aims to provide an open access platform for scientists to publish their outstanding original works and publishes results of high significance and broad interest in all areas of molecular and cell biology.
Your space to connect: The Myeloid cell function and dysfunction Hub
A new Communities’ space to connect, collaborate, and explore research on Clinical Medicine and Cell Biology!
Continue reading announcement
Please sign in or register for FREE
If you are a registered user on Research Communities by Springer Nature, please sign in