Wastewater denitrification driven by mechanical energy through cellular piezo-sensitization
Published in Earth & Environment
In a recent publication in Nature Water, the Zhou Group at Fujian Agriculture and Forestry University introduced an innovative mechano-driven bio-denitrification approach, whereby electrochemical energy produced from mechanical energy by in-situ formed piezoelectric materials supported the metabolism of denitrifying microorganisms. This work has significant implications for both basic and applied research. Fundamentally, it elucidates a potentially important, yet previously unappreciated, mechano-driven bio-denitrification process, shedding light on the energy-microbe-element nexus during wastewater treatment. Technologically, it introduces a new paradigm for wastewater denitrification, potentially paving the way for next generation self-sustained wastewater treatment strategies for pollutant removal and nutrient recovery in wastewater treatment plants.
Biological denitrification, the microbially facilitated conversion of nitrate/nitrite to gaseous nitrogen, is crucial for improving water quality in wastewater treatment. Traditional denitrification methods often require the addition of external organic substrates, which significantly increase the operational costs of wastewater treatment plants (WWTPs) by 3.5–8.5% and contribute to higher greenhouse gas emissions. These challenges have driven the search for innovative and more efficient denitrification pathways to enhance WWTP operations. Energy consumption accounts for 25–40% of the operating costs in conventional WWTPs, primarily due to the need for electro-mechanical equipment to aerate or mix reactor compartments. Surprisingly, the potential to simultaneously use this mechanical energy to influence microbial metabolism, such as bio-denitrification, has received little attention.
In our study, we demonstrated the mechano-driven bio-denitrification process via cellular piezo-sensitization (CPS), using the autotrophic denitrifying bacterium Thiobacillus denitrificans and in-situ formed struvite (Fig. 1). Struvite with piezoelectric properties deformed under mechanical agitation, generating equivalent piezoholes (h+) and piezoelectrons (e–) on two opposing surfaces due to internal polarization by piezoelectric transduction. Coupled with the capture of piezoholes via H2O oxidation, the continuously generated piezoelectrons were harvested by the active enzymes and functional proteins on the outer membrane of T. denitrificans. These electrons were then utilized for intracellular NO3– reduction pathway. Notably, NO3– reduction proceeded continuously over five successive cycles with nearly 100% NO3– reduction in each cycle (Fig. 2).

Fig. 1 Schematic diagram of wastewater denitrification driven by mechanical energy. a, Depiction of the piezoelectric-driven NO3– reduction in wastewater with T. denitrificans and in-situ formed struvite under mechanical agitation. b, Pathway diagram for the production and utilization of piezoelectrons during the wastewater denitrification with the T. denitrificans-Struvite biohybrids.

Fig. 2 Denitrification performance driven by mechanical agitation with T. denitrificans-Struvite. a, Typical time course of NO3– reduction with T. denitrificans-Struvite over five successive 3-day cycles. b, NO3– reduction with T. denitrificans-Struvite and controls. c–d, Correlation analysis of NO3– reduction rate with (c) agitation rate and struvite concentration, and (d) concentrations of MV2+ and lactate. e, Time curves of the changes of nitrogenous products during the NO3– reduction with T. denitrificans-Struvite under mechanical agitation. f, 15N-KNO3 labeled NO3– reduction with T. denitrificans-Struvite under mechanical agitation.
Finite-element analysis (FEA) with COMSOL simulation further revealed a potential value of ~1.0 V due to the piezoelectric polarization with mechanical energy (Fig. 3). As this value is higher than the redox potential of membrane-bound active sites of T. denitrificans, the resulting high-energy reducing equivalents could be further utilized to drive the superior denitrification performance under mechanical agitation, as evidenced by the upregulated expression patterns of all denitrification genes via transcriptomic analyses.

Fig. 3 Mechanisms of denitrification process driven by T. denitrificans-Struvite under mechanical agitation. a–c, Distribution of (a) piezoelectric potential, (b) simulated Na+ migrated current density and (c) Na+ concentration field of struvite via FEA with COMSOL. d, EDS mapping of Na element on the surface of T. denitrificans-Struvite with/without mechanical agitation. e, Transcriptomic analyses of key genes encoding electron- and energy-transferring networks of T. denitrificans for NO3– reduction under mechanical agitation with struvite.
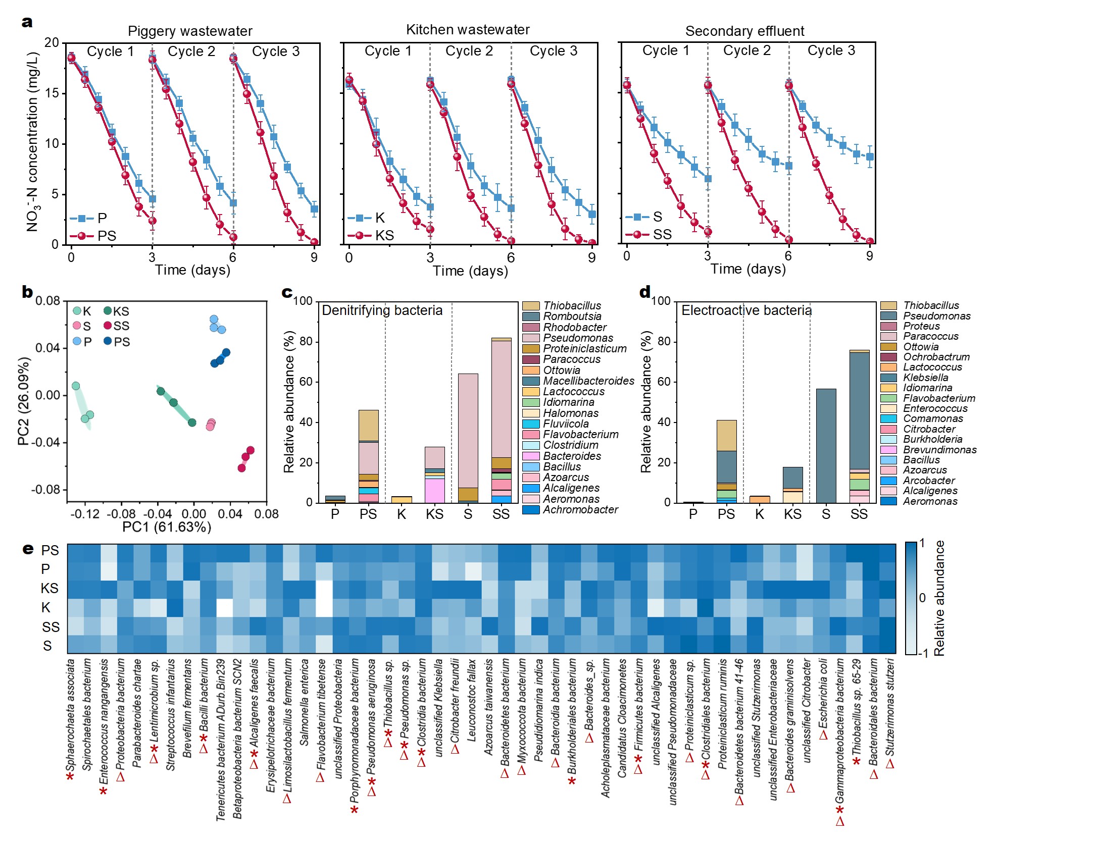
To evaluate the effectiveness of the innovative mechano-driven bio-denitrification process for real wastewater denitrification, we collected three kinds of real wastewater with different compositions, including piggery wastewater, kitchen wastewater and WWTP secondary effluent. Our further research demonstrated that this mechano-driven bio-denitrification approach can be successfully utilized in real wastewater treatments, resulting in up to a 117% increase in nitrate removal (Fig. 4). This finding was corroborated by the results of metagenomics sequencing results, which showed a significant upregulation (p < 0.05) of denitrifying genes (narG, nirK, norB, and nosZ) under mechanical agitation. With NO3- as electron acceptors and piezoelectrons as electron donors, a higher relative abundance of denitrifying bacteria and electroactive bacteria were observed after a 9-day bio-denitrification process with mechanical agitation.

Fig. 4 Wastewater denitrification driven by mechanical agitation. a, Typical time course of NO3– reduction in three kinds of real wastewater over three successive 3-day cycles. b, Overall distribution pattern of OTU-based microbial community based on Bray-Curtis PCoA. c–d, Typical (c) electroactive bacteria and (d) denitrifying bacteria at the genus level. e, Heatmap of the microbial community at the species level based on metagenomic sequencing (top 50 species).
Therefore, we propose a next generation self-sustained wastewater treatment strategies via the CPS pathway, fundamentally distinct from the conventional heterotrophic, autotrophic and bioelectrochemical denitrification. These findings introduce a new paradigm for wastewater denitrification, offering insights into previously unappreciated mechanisms within the energy-microbe-element nexus during wastewater treatment and shedding light on for the operation optimization of WWTPs. It is anticipated to reveal previously unknown performance and mechanism governing element cycling (e.g., C, N, S elements) and improve the operations of WWTPs.
Follow the Topic
-
Nature Water
This journal publishes research on the evolving relationship between society and water resources on a monthly basis. It covers the natural sciences, engineering, and social sciences, with a particular interest in regards to interdisciplinary research.
Related Collections
With Collections, you can get published faster and increase your visibility.
Remote sensing and forests
Publishing Model: Hybrid
Deadline: Apr 30, 2026
Water pollution and advanced treatment processes
Publishing Model: Hybrid
Deadline: May 31, 2026
Latest Content
Why is Singapore Identified in Global Research as Number One? How Physical Activity and Education Excellence Created a Global Leader
Please sign in or register for FREE
If you are a registered user on Research Communities by Springer Nature, please sign in