When Meningeal Macrophages Become Guardians of Early Social Memory in Alzheimer's Disease

Meningeal macrophages alleviate social memory defects in an early Alzheimer’s disease model
Like

Share this post

Choose a social network to share with, or copy the URL to share elsewhere

This is a representation of how your post may appear on social media. The actual post will vary between social networks

"Sometimes, the immune cells closest to the brain are the most easily overlooked." Before our team started this research, many people believed that Alzheimer's disease (AD) was a disease purely driven by neuronal damage, such as amyloid-β (Aβ) deposition, tau tangles, and neuronal death, almost dominated the focus of the entire field. However, when we observed obvious social behavior disorders in 5×FAD mice before their spatial cognition was impaired, a question quietly emerged: Why is the high-level social function the first to be damaged?

Starting from the "periphery": The meninges are more than just a protective shell

In traditional concepts, the meninges are just three layers of connective tissue that wrap the brain, like a layer of "wrapping paper". And the newest forth layer—subarachnoidal lymphatic-like membrane was reported by Maiken Nedergaard research group. However, more and more studies in recent years have suggested that this is actually an active immune front line—rich in T cells, B cells, dendritic cells, and macrophages. In particular, meningeal macrophages are stationed at the junction of the cerebrospinal fluid and the brain, constantly monitoring the "border security" of the central nervous system. Do they also participate in the pathogenesis of AD? If so, are they accomplices or guardians?

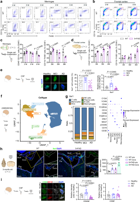
With this question in mind, we first analyzed cerebrospinal fluid smears from patients with mild cognitive impairment (MCI) and healthy controls. Surprisingly, the number of Iba1-positive macrophages in the cerebrospinal fluid of MCI patients increased significantly, while they almost disappeared in patients with late-stage AD. This suggests an interesting compensatory mechanism: in the early stage of the disease, the body may be mobilizing these immune cells to cope with pathological changes. Meanwhile, in the meninges of young 5×FAD mice, we also saw a similar trend—an increase in M2-like macrophages and high expression of transforming growth factor-β1 (TGF-β1). This made us realize that perhaps these cells are not bystanders but active participants.

Removing Aβ and repairing myelin: A dual mission

The next question is: What exactly do these M2-like macrophages do? After selectively depleting meningeal macrophages by injecting clodronate liposomes into the cisterna magna of mice, we found an amazing phenomenon: in just three days, young 5×FAD mice that were originally normal began to show severe social memory defects. More importantly, Aβ deposition in their brains increased, microglia were over-activated, and the myelin density in the medial prefrontal cortex (mPFC) decreased significantly. And the mPFC is the key brain area that regulates social behavior. Further experiments showed that these macrophages can not only phagocytose Aβ but also secrete TGF-β1, thus playing two major roles: promoting the maturation of oligodendrocytes and maintaining myelin integrity; and enhancing the phagocytic ability of microglia towards Aβ. In other words, they are both "scavengers" and "maintenance workers".

TGF - β1: A bridge connecting immunity and nerve repair

When we specifically knocked down TGF-β1 in meningeal macrophages, the social behavior of the mice deteriorated rapidly, and Aβ accumulation and myelin damage also worsened. On the contrary, if we over-expressed TGF-β1 through a viral vector or directly supplemented exogenous M2-like macrophages, we could effectively reverse these pathological changes. This series of experiments proved that TGF-β1 is the core molecular messenger for meningeal macrophages to exert their neuroprotective effects. More interestingly, in human patients, we found that the level of TGF-β1 in the cerebrospinal fluid increased in the MCI and decreased in the AD, which is completely consistent with the animal model. This not only enhances the clinical relevance of our findings but also suggests that TGF-β1 may be a potential biomarker for AD progression.

The time window is crucial: Early intervention makes sense

The most thought-provoking set of data came from the treatment timing experiment. When we transplanted M2-like macrophages into 5-month-old mice, we could significantly improve their social function. However, when we performed the same operation on 8-month-old mice , the effect was almost zero. This shows that immune intervention must seize that short "golden window period". Once the neural network is seriously damaged, even the most powerful immune regulation may be powerless. This also reminds us that future AD treatment strategies must pay more attention to early prevention and precise staged intervention, rather than waiting until the symptoms are obvious.

In sum, this study makes us re-understand the role of the meningeal immune system in neurodegenerative diseases. It is no longer a passive barrier but an important hub for actively regulating the homeostasis in the brain.

Please sign in or register for FREE

If you are a registered user on Research Communities by Springer Nature, please sign in

Follow the Topic

Biomedical Research
Life Sciences > Health Sciences > Biomedical Research
Cognitive Psychology
Humanities and Social Sciences > Behavioral Sciences and Psychology > Cognitive Psychology