Nuclear wrinkling and chromatin state mediate stiffness-induced breast cancer

In a 3D model of breast cancer, a stiff extracellular matrix promotes a tumorigenic phenotype through broad changes in chromatin accessibility and in the activity of histone deacetylases and the transcription factor Sp1.
Like

Share this post

Choose a social network to share with, or copy the URL to share elsewhere

This is a representation of how your post may appear on social media. The actual post will vary between social networks

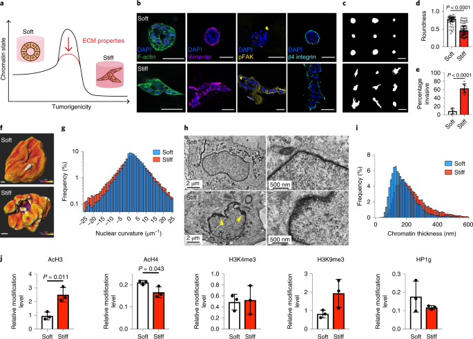
The cover illustrates that a stiff extracellular matrix induces a tumorigenic phenotype in mammary epithelial cells through nuclear wrinkling and broad changes in chromatin accessibility. Image: Dr. Ryan Stowers, University of Santa Barbara. Cover design: Alex Wing.

Please sign in or register for FREE

If you are a registered user on Research Communities by Springer Nature, please sign in

Follow the Topic

Biotechnology
Life Sciences > Biological Sciences > Biotechnology

Related Collections

With Collections, you can get published faster and increase your visibility.

Implantable wireless communication technologies

This collection brings together research that addresses critical engineering challenges in implantable wireless communications. It demonstrates how electromagnetic, optical, acoustic, or hybrid methods can be engineered to achieve reliable wireless communications and power delivery through biological tissues.

Publishing Model: Hybrid

Deadline: Nov 28, 2026

Biosensing

With this cross-journal Collection, the editors of Communications Biology, Nature Biomedical Engineering, Nature Sensors, Nature Communications, and Scientific Reports welcome the submission of primary research Articles focusing on the development of engineered biosensing devices with the potential to be applied in biomedical research and in the management of disease conditions.

Publishing Model: Hybrid

Deadline: Jun 30, 2026