An analgesic pathway from parvocellular oxytocin neurons to the periaqueductal gray in rats

Published in Neuroscience

An analgesic pathway from parvocellular oxytocin neurons to the periaqueductal gray in rats
Like

Share this post

Choose a social network to share with, or copy the URL to share elsewhere

This is a representation of how your post may appear on social media. The actual post will vary between social networks

Pain is a complex, multidimensional experience that can include physical, psychological, emotional, and social aspects. Although pain is often a subjective experience, research over the last few decades identified various pain centers in the brain such as the medial prefrontal cortex, dorsolateral prefrontal cortex, orbitofrontal cortex, or periaqueductal gray (PAG). The PAG receives innervation from various subcortical and thalamic regions and modulates ascending projections for an appropriate response to noxious stimuli. However, the precise role of the PAG in pain modulation, as well as the exact neurotransmitters and brain regions that regulate its activity, remain elusive. The neuropeptide oxytocin (OT) has been studied for its anti-nociceptive effects in brain regions such as the deep layers of the spinal cord (SC), but until now, its potential pain-suppressing actions in the PAG have not yet been addressed in detail.  In this study, we identified a novel pain circuit from the hypothalamus to the ventral lateral PAG (vlPAG), which engages in the suppression of neuropathic and mechanical pain by local release of OT.

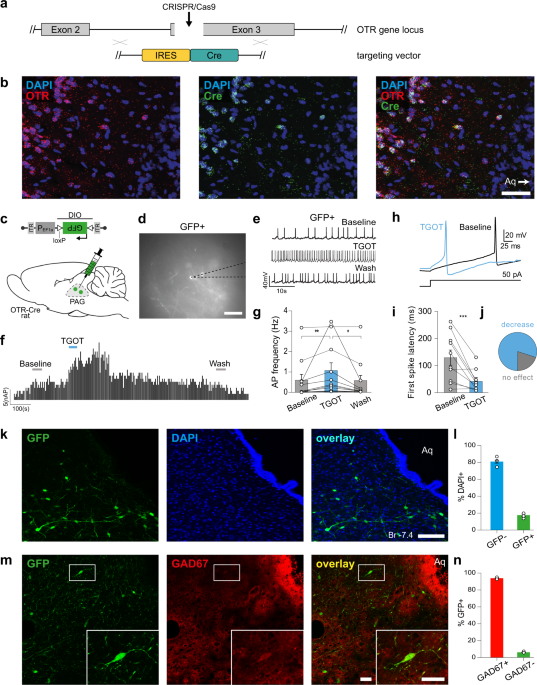
To study the role of OT-ergic signaling in the vlPAG, we generated a novel rat line, which expressed Cre recombinase in neurons expressing OT receptors (OTRs). We used this rat line to cell type-specifically express GFP in the vlPAG and found that approximately 20% of all neurons in this brain region express OTRs, which we confirmed through a series of ex vivo electrophysiological recordings. We next performed a series of anatomical tracing experiments and injected the retrograde tracer Fluorogold (i.p.) in combination with retrobeads (vlPAG or SC) or canine-adeno virus (vlPAG or SC). We found that 1) OT neurons from the paraventricular (PVN), but not the supraoptic nucleus (SON) project to the vlPAG, 2) OT PVN neurons projecting to vlPAG are parvocellular, but not magnocellular and 3) the PVN→vlPAG OT-ergic circuit is distinct from the previously described PVN→SC OT-ergic circuit and thus represents an independent neuroanatomical entity. We further observed frequent contacts of OTergic axons onto OTR+ cells in the vlPAG identified via the presynaptic marker synaptophysin, some of which were also positive for the vesicular glutamate transporter 2, potentially indicating glutamatergic co-release from these axons.

In vivo, we first confirmed that PVN fibers release OT within the vlPAG. To demonstrate this, we optogenetically excited OT neurons in the PVN and monitored their OT release in the vlPAG using GRABOT, a novel OT biosensor composed of a modified OTR with a fused cpGFP whose fluorescence increases upon binding of OT to the receptor. Stimulation of PVN OTergic fibers within the vlPAG induced a significant increase in GRABOT fluorescence, suggesting that OTRs expressed in vlPAG neurons capture OT derived from PVN. Second, using silicone tetrodes, we recorded the time course of every single neuron's activity in the vlPAG in response to optogenetic excitation of the local PVNOT axon. Of the 82 recorded vlPAG neurons, 21 were excited after optogenetic OT release. While the activity onsets and offsets varied across vlPAG neurons, the onsets were mostly seen within the first 40 seconds, and the normalized mean activity remained elevated for at least 300s after triggering OT release from the PVNOT axon. The variable offset timings may be due to the G-protein-coupled metabotropic receptor nature of OTRs, which typically produce postsynaptic currents lasting on the order of minutes, or due to OT diffusion from axonal terminals or varicosities en passant in the vicinity of OTR neurons, resulting in long-lasting excitation driven by the sum of different active timings. It would also be interesting to investigate the possibility of additional mediation from glial cells such as astrocytes that help keep the OT effect long.

Third, we explored the downstream targets of the PVNOT→vlPAGOTR circuit. As the recording target, we chose sensory wide dynamic range (WDR) neurons in the spinal cord, which receive nociceptive input from the rats' hind paws through C-type fibers. Typically, in animals with inflammation, a short-term potentiation (wind-up; WU) occurs on the synapse made by C-type fibers onto WDR neurons, causing the WDR neuron's spike rate to reach a plateau of maximal activity. By monitoring the WDR neuron's spike rate during WU, we can measure the body's sensitivity to nociceptive stimuli at a given moment. Therefore, we induced WU by adding repetitive electric stimulation to the "WDR neuron-receptive field" on the rats' hind paws. After optogenetic stimulation of PVNOT in vlPAG, the spike rate of WU-induced WDR neurons significantly decreased for up to 600s, suggesting that the body became less sensitive to nociceptive stimuli. Because the infusion of an OTR antagonist, dOVT, in vlPAG significantly impaired this effect, we concluded that the ability of PVNOT neurons to reduce the WDR spike rate was mediated by OTR in vlPAG.

At the behavioral level, optogenetic stimulation of PVNOT in vlPAG alleviated mechanical pain in both inflammatory and neuropathic hyperalgesia model animals. These effects were completely blocked by an injection of an OTR antagonist. Additionally, chemogenetic excitation of OTR-expressing neurons in vlPAG also alleviated both mechanical and thermal pain in inflammatory model animals. The pain reduction in the body of inflammatory animals aligns with the reduced spike rate of WDR neurons during WU. However, the same chemogenetic excitation failed to alter place preference. Therefore, the PVNOT→vlPAGOTR circuit did not modify affective valence but raised the sensory threshold of pain.

Taken together, our study identified a novel brain circuit, PVNOT→ vlPAGOTR, that facilitates the suppression of mechanical and neuropathic pain via the coordinated and local release of OT within the vlPAG. In addition to the previously described PVNOT→SCOTR circuit, this is only the second account of an OT-mediated pain circuit, which is necessary and sufficient to reliably facilitate long-lasting nociception. While we want to emphasize that this study has been exclusively performed in rats, we believe that this discovery might have translational potential and could be used to develop circuit-specific therapeutic interventions. Targeted and controlled manipulation of OT-mediated pain circuits that are tailored to the individual needs of patients might be a valid treatment option suffering from a variety of chronic pain conditions.

 

Please sign in or register for FREE

If you are a registered user on Research Communities by Springer Nature, please sign in

Follow the Topic

Neuroscience
Life Sciences > Biological Sciences > Neuroscience

Your space to connect: The Psychedelics Hub

A new Communities’ space to connect, collaborate, and explore research on Psychotherapy, Clinical Psychology, and Neuroscience!

Continue reading announcement

Related Collections

With Collections, you can get published faster and increase your visibility.

Women's Health

A selection of recent articles that highlight issues relevant to the treatment of neurological and psychiatric disorders in women.

Publishing Model: Hybrid

Deadline: Ongoing

Biosensing

With this cross-journal Collection, the editors of Communications Biology, Nature Biomedical Engineering, Nature Sensors, Nature Communications, and Scientific Reports welcome the submission of primary research Articles focusing on the development of engineered biosensing devices with the potential to be applied in biomedical research and in the management of disease conditions.

Publishing Model: Hybrid

Deadline: Jun 30, 2026