Lack of TYK2 Signaling Enhances Host Resistance to Candida albicans Skin Infection

Published in Biomedical Research and Immunology

Lack of TYK2 Signaling Enhances Host Resistance to Candida albicans Skin Infection
Like

Share this post

Choose a social network to share with, or copy the URL to share elsewhere

This is a representation of how your post may appear on social media. The actual post will vary between social networks

Infections caused by fungal pathogens, often referred to as hidden killers, take an alarming number of lives every year. Among them, Candida albicans (C. albicans) stands out as the leading pathogen, causing diseases ranging from mild skin infections to life-threatening systemic conditions. In our study “Lack of TYK2 Signaling Enhances Host Resistance to Candida albicans Skin Infection” we revealed that Tyrosine Kinase 2 (TYK2), a key player in the immune defense against bacteria and viruses, surprisingly increases susceptibility to C. albicans skin infections.

At the Birgit Strobl Lab, University of Veterinary Medicine Vienna, we investigate how signaling networks regulate immune responses to various pathogens. Our research focuses on the JAK-STAT pathway, which is utilized by many cytokines to orchestrate the host defense against infections.

 TYK2, a Janus kinase (JAK) protein, is essential for the immune defense against bacterial and viral infections. This becomes evident in patients with TYK2 deficiency, who face heightened susceptibility to these pathogens. In our lab, we use TYK2-deficient mouse models to study TYK2’s role in immunity, as they replicate key features of immune dysregulation seen in patients.

However, TYK2 is a double-edged sword. Cytokine signaling through TYK2 can drive autoimmune and inflammatory diseases, making it a therapeutic target to treat such diseases. TYK2 inhibitors are under investigation in numerous clinical trials, with Deucravacitinib being the first approved TYK2-inhibitor for the treatment of psoriasis.

 Motivated by this duality and having the possibility to join forces with the Karl Kuchler Lab (Max Perutz Labs, Medical University of Vienna), who are experts in fungal biology and pathogenesis, we decided to explore TYK2's role in the immune defense against fungal infections – a topic never studied before.

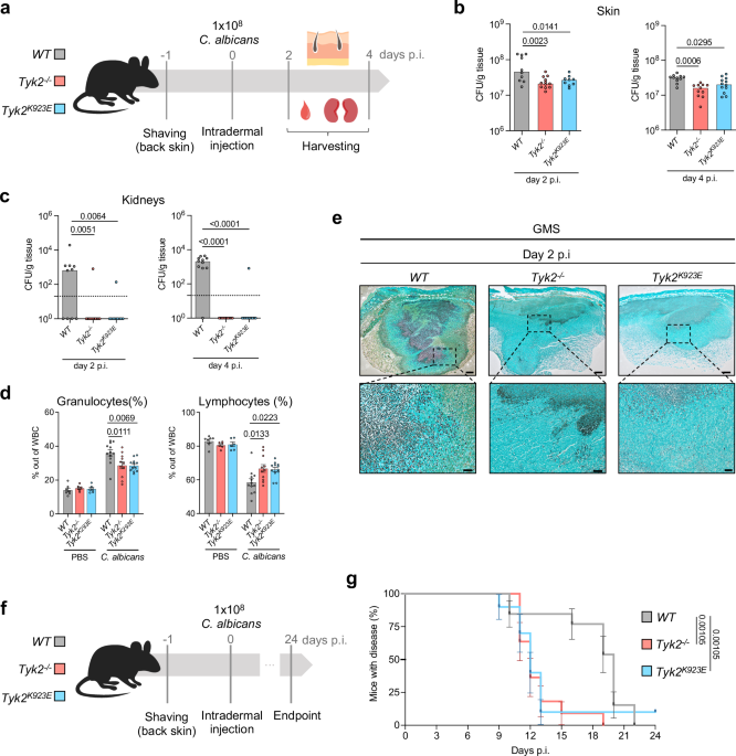
Fungal infections, though often overlooked, impose a significant health burden. C. albicans, the most common human fungal pathogen, causes systemic infections with a high mortality rate of ~40%. While systemic infections are widely studied due to their severity, local infections are far more common yet less explored. To address this gap, we established a mouse model of C. albicans skin infection, aiming to better understand the immune response to these frequent but underexplored infection route.

We found that the absence of TYK2 in mice enhances the resistance to C. albicans skin infection, indicating that, in contrast to TYK2’s protective role during viral and bacterial infections, it impairs the immune response to fungal infections.

Figure 1. Graphical abstract: Absence of TYK2 enhances host resistance to cutaneous candidiasis. Upon skin infection with C. albicans, TYK2-driven IFNγ production by innate-like T cells drives fungal dissemination to the kidneys. In the absence of TYK2 or IFNγ signaling, skin-infiltrating neutrophils form a protective barrier around C. albicans, effectively containing the fungus at the infection site.

TYK2-deficient mice exhibited better infection control, faster wound healing, and reduced fungal spread compared to wild-type animals. In the absence of TYK2, neutrophils, the first responders to fungal infections, formed a protective barrier around C. albicans, effectively containing the pathogen. Interestingly, this layer was primarily composed of dead neutrophils, suggesting that even nonviable neutrophils can contribute to antifungal defense by forming a protective physical barrier.

 Our findings are particularly important given the increasing clinical use of TYK2 inhibitors for the treatment of autoimmune and inflammatory diseases. They suggest that these inhibitors do not raise the risk of developing C. albicans infections and might even offer a therapeutic option for treating invasive cutaneous candidiasis - a possibility we aim to explore further.

 You can read the full story here and learn more about our lab here. Feel free to reach out with any questions or thoughts!

 Cover drawing and graphical illustration by Sara Miranda.

Please sign in or register for FREE

If you are a registered user on Research Communities by Springer Nature, please sign in

Go to the profile of Mark Gresnigt
7 months ago

Beautiful watercolour drawing in the banner!

Follow the Topic

Immunology
Life Sciences > Biological Sciences > Immunology
Immune Cell Signalling
Life Sciences > Biological Sciences > Immunology > Immune Cell Signalling
Fungal Infection
Life Sciences > Health Sciences > Biomedical Research > Pathogenesis > Infection > Infectious Diseases > Fungal Infection
Infection
Life Sciences > Health Sciences > Biomedical Research > Pathogenesis > Infection

Ask the Editor - Immunology, Pathogenesis, Inflammation and Innate Immunity

Got a question for the editor about the complement system in health and disease? Ask it here!

Continue reading announcement

Related Collections

With Collections, you can get published faster and increase your visibility.

Healthy Aging

This collection welcomes submissions based on studying preclinical models, as well as population-wide and clinical studies. Studies that advance our understanding of mechanisms behind healthy aging are also welcomed. Clinical research of interest will include epidemiological studies, observational studies, longitudinal cohort studies, systematic reviews and clinical trials.

Publishing Model: Open Access

Deadline: Jun 01, 2026

Women's Health

A selection of recent articles that highlight issues relevant to the treatment of neurological and psychiatric disorders in women.

Publishing Model: Hybrid

Deadline: Ongoing