Metallodrugs pave new ways to contain COVID-19

Published in Microbiology

Metallodrugs pave new ways to contain COVID-19
Like

Share this post

Choose a social network to share with, or copy the URL to share elsewhere

This is a representation of how your post may appear on social media. The actual post will vary between social networks

Severe acute respiratory syndrome coronavirus 2 SARS-CoV-2is an emerging coronavirus that has caused globally over 30 million laboratory-confirmed cases of coronavirus disease 2019COVID-19including more than 1 million death since December 2019. This pandemic poses an unprecedented challenge to rapidly identify effective drugs for the prevention and treatment of this disease. Since there has still been no effective vaccine against SARS-CoV-2, the discovery and development of virus-specific antiviral agents by repurposing currently available drugs represents the most practical route for the rapid identification of anti-COVID-19 agent. Remdesivir, a broad-spectrum antiviral drug, has been reported to show efficacy against SARS-CoV-2. However, the drug’s global shortage, relatively high price and lack of significant clinical benefits in patients with severe COVID-19 have so far limited its widespread use. Other ongoing clinical trials on a series of antiviral agents are demonstrating the big challenge to improve the clinical outcomes of patients. Therefore, more intense efforts are urgently needed to evaluate a wider spectrum of clinically approved drugs by alternative strategies.

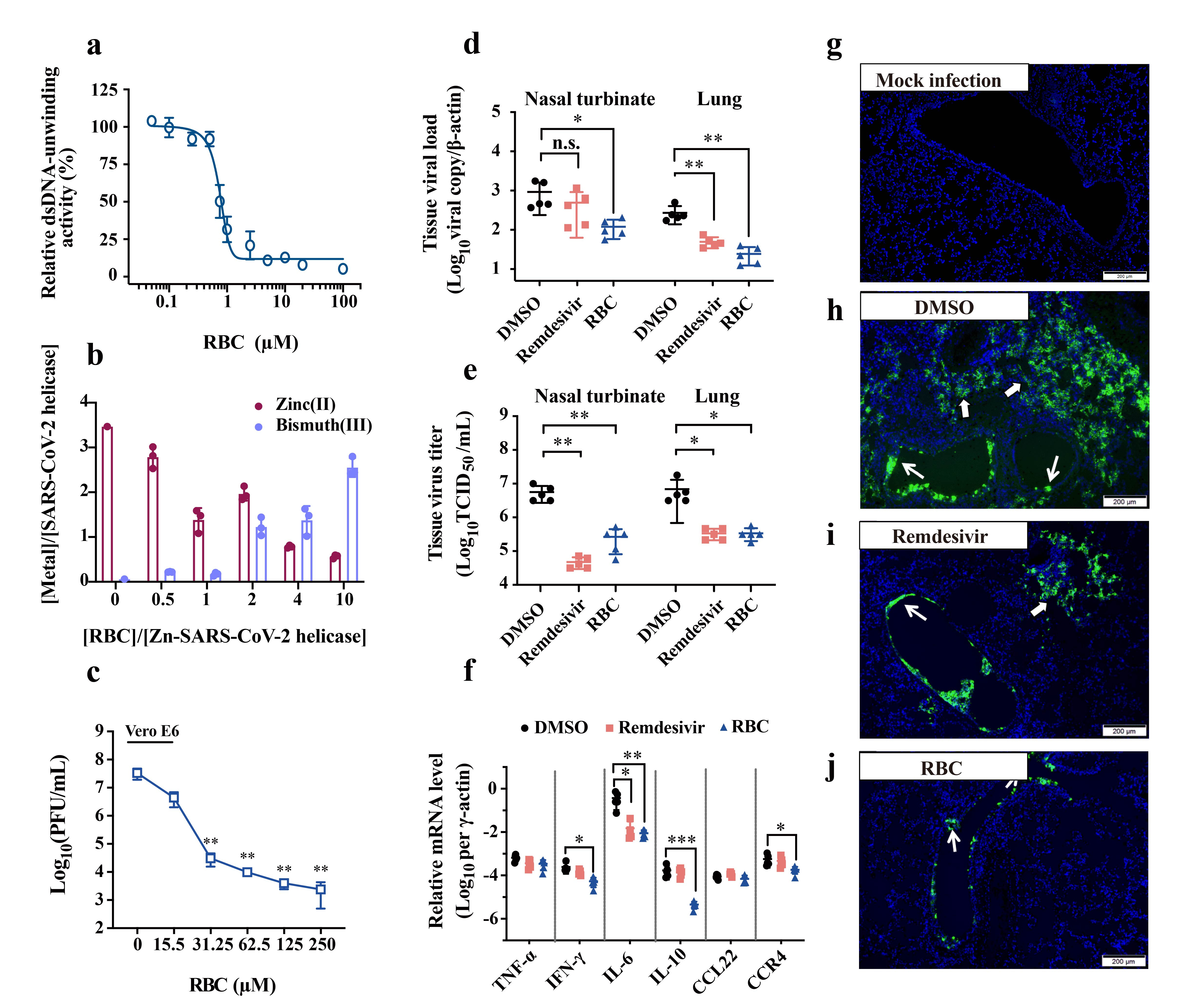
Caption (a) Inhibition of the double-stranded (ds) DNA unwinding activity of the SARS-CoV-2 helicase by RBC (b) The substitution of zinc(II) in SARS-CoV-2 helicase by bismuth(III). (c) Virus copies in the cell culture supernatant exposed to RBC treatment were determined at 48 hours post viral infection in Vero E6 cells. (d-fHamsters were intranasally inoculated with 104 p.f.u. of SARS-CoV-2 and intraperitoneally given either DMSO (vehicle control), RBC or remdesivir. Respiratory tissue viral yields in the nasal turbinate and lung tissues of the hamsters were determined by qRT–PCR assay d) and median tissue culture infective dose (TCID50) assay (e), respectively. f, Representative chemokine and cytokine assessment of the lung tissues (n = 3) of the indicated groups, as detected in the lung tissue homogenate. The results are shown as mean ± s.d. *P < 0.05, **P < 0.01 and ***P < 0.001 when compared with the DMSO group. NS, not significant. (g-j) Representative images of the viral N protein distribution in lung tissue sections from groups of uninfected hamsters (g) and infected hamsters treated with DMSO (h), remdesivir (i) and RBC (j), respectively.

Accumulative studies demonstrate that SARS-CoV-2 produces a battery of viral enzymes and proteins that are essential for viral replication cycles, including structural proteins and nonstructural proteins (Nsp). Intervention at viral entry or replication stage allows those therapeutics to be effective. Significantly, several Nsps that are validated to be responsible for some crucial biological functions during the replication, including papain-like protease (Nsp3), RNA-dependent RNA polymerase (Nsp12), helicase (Nsp13), proofreading exoribonuclease (Nsp14), and 2'-O-ribose methyltransferase (Nsp16). Our studies began after we excavated Zn(II) ions play crucial role in all of the above-mentioned Nsps. Intriguingly, we validated in previous studies that some inorganic pharmaceutics, e.g., Bi(III) drugs, defunctionalized key zinc-enzyme in bacteria via a distinct Bi(III)-to-Zn(II) displacement mechanism, inferring that those Nsps may serve as promising targets of potential therapeutic drugs. Thus, our strategy to tackle this issue was to choose some available metallo-drugs that are capable of inhibiting viral replication by disrupting biological function of Nsps in SARS-CoV-2. In our most recent studies, we identify ranitidine bismuth citrate (RBC), a commonly used anti-ulcer drug for the treatment of Helicobacter pylori-associated infection, through a primary screening over a set of metallodrugs and related compounds, as a potent anti-SARS-CoV-2 agent, both in vitro and in vivo. RBC exhibited low cytotoxicity and protected SARS-CoV-2-infected cells with a high selectivity index of 975. Importantly, RBC suppressed SARS-CoV-2 replication, with decreased viral loads in both upper and lower respiratory tracts, and relieved virus-associated pneumonia in a golden Syrian hamster model. In vitro studies showed that RBC and its related compounds exhibited inhibition towards both the ATPase (IC50=0.69 µM) and DNA-unwinding (IC50=0.70 µM) activities of the SARS-CoV-2 helicase via a metal displacement route by irreversible displacing crucial zinc(II) ions from the zinc-finger domain of the enzyme with bismuth(III) ions.

Altogether, the presented data provide a proof-of-principle concept highlighting the viral helicase as a druggable target for SARS-CoV-2 and the clinical potential of Bi(III) drugs or other related metallodrugs for the treatment of SARS-CoV-2 infection.

Please sign in or register for FREE

If you are a registered user on Research Communities by Springer Nature, please sign in

Follow the Topic

Microbiology
Life Sciences > Biological Sciences > Microbiology

Related Collections

With Collections, you can get published faster and increase your visibility.

Progress towards the Sustainable Development Goals

The year 2023 marks the mid-point of the 15-year period envisaged to achieve the Sustainable Development Goals, targets for global development adopted in September 2015 by all United Nations Member States.

Publishing Model: Hybrid

Deadline: Ongoing

The Clinical Microbiome

This joint Collection invites submissions of cutting-edge translational and clinical research, including microbiome-based diagnostics, therapeutics, interventions, and clinical trials.

Publishing Model: Hybrid

Deadline: Mar 11, 2026