Multi-targeted reactive oxygen species burst for cancer therapy

After polydopamine (PDA) and cancer cell membrane (M) coating, As/AsxOy@PDA@M nanosheets achieve active tumor targeting, long-term blood circulation, and smart theranostics through ·O2− and 1O2 production, glutathione consumption, and anti-oxidants inactivation to cut off “retreat routes” of ROS.
Multi-targeted reactive oxygen species burst for cancer therapy
Like

Share this post

Choose a social network to share with, or copy the URL to share elsewhere

This is a representation of how your post may appear on social media. The actual post will vary between social networks

The modulation of intracellular reactive oxygen species (ROS) levels is crucial for cellular homeostasis and determination of cellular fate. A sublethal level of ROS sustains cell proliferation, differentiation and promotes tumor metastasis, while a drastic ROS burst directly induces apoptosis. Herein, surface-oxidized arsenene nanosheets (As/AsxOy NSs) with type II heterojunction are fabricated with efficient ·O2 and 1O2 production and glutathione consumption through prolonging the lifetime of photo-excited electron-hole pairs. Moreover, the portion of AsxOy with oxygen vacancies not only catalyzes a Fenton-like reaction, generating ·OH and O2 from H2O2 but also inactivates main anti-oxidants to cut off the “retreat routes” of ROS. After polydopamine (PDA) and cancer cell membrane (M) coating, the engineered As/AsxOy@PDA@M NSs serve as an intelligent theranostic platform with active tumor targeting and long-term blood circulation. Given its narrow-band-gap-enabled in vivo fluorescence imaging properties, As/AsxOy@PDA@M NSs could be applied as an imaging-guided non-invasive and real-time nanomedicine for cancer therapy.

Fig. 1: Schematic illustration of preparation and dual-modal imaging-guided cancer theranostics using As/AsxOy@PDA@M NSs.
Fig. 1: Schematic illustration of preparation and dual-modal imaging-guided cancer theranostics using As/AsxOy@PDA@M NSs.

Reactive oxygen species (ROS) are a group of highly reactive small molecules generated by all aerobic organisms, which include hydroxyl radicals (·OH), superoxide (·O2), and other nonradical members such as hydrogen peroxide (H2O2) and singlet oxygen (1O2)1,2. In particular, the redox balance of ROS between oxidizing and reducing species, through the cooperation of various enzymes (e.g., catalase, glutathione peroxidase and superoxide dismutase), is important in cell growth, proliferation, and signaling pathways3,4,5,6. However, the overproduction of ROS can cause oxidative stress, leading to cellular damage as well as the subsequent functional decline of organ systems7.

Fig. 2: Morphology and composition characterization of ultrathin 2D As/AsxOy@PDA@M NSs.
Fig. 2: Morphology and composition characterization of ultrathin 2D As/AsxOy@PDA@M NSs.

Although cancer cells are under higher oxidative stress because of the disrupted ROS homeostasis, they have adapted themselves to the overproduced ROS by activating antioxidant systems (e.g., the upregulation of glutathione, GSH)4,8. Ironically, they can utilize ROS to drive other events required for tumor development1,3. Hence, the modulation of intracellular ROS levels is crucial for tumor cellular homeostasis and determination of cellular fate, as different concentrations and durations of ROS stress can induce distinct biological responses. Therefore, only a powerful ROS burst to induce a high ROS level can cause effective cellular damage and apoptotic cell death.

Fig. 3: Chemical composition and structure characterization of ultrathin 2D As/AsxOy@PDA@M NSs.
Fig. 3: Chemical composition and structure characterization of ultrathin 2D As/AsxOy@PDA@M NSs.

Herein, we designed and fabricated a type II heterojunction photocatalyst based on arsenene, which is capable of multiple independently targeted ROS bursts but requiring a low-dose administration and less excitation energy. As shown in Fig. 1, by coupling ball-grinding with probe sonication-based liquid exfoliating processes, arsenene nanosheets with partial surface oxidation of As (As/AsxOy NSs) constructed type II heterojunction were synthesized. The photo-excited electrons in the conduction band (CB) of As can be transferred to the CB of AsxOy to catalyze the generation of ·O2 from O2, while the holes in the valence band (VB) of AsxOy can be transferred to the VB of As to promote the oxidation of GSH. This type II heterojunction structure retards recombination of photogenerated electron–hole pairs of As/AsxOy NSs, which provides maximal power to catalyze the generation of ROS from O2 on the one hand, while blocking the consumption of ROS by GSH on the other hand. Additionally, the As in As/AsxOy NSs could generate 1O2 through energy conversion, and the AsxOy in As/AsxOy NSs could inactivate some main anti-oxidants and anti-oxidases containing sulfhydryl groups to cut off the “retreat routes” of ROS. Moreover, the oxygen vacancies in As/AsxOy NSs not only catalyze the disproportionate reaction of H2O2 via the high reduction ability of AsIII, but also generate O2 through H2O2 oxidation via the high oxidation capability of AsV. Hence, the prepared As/AsxOy NSs can mediate synergetic tripartite ROS generation and block two main ROS consumption pathways, producing a dramatic ROS burst. In addition, its efficient photothermal conversion ability under 808 nm laser irradiation alongside its intrinsic fluorescence properties further enriched the biomedical applications of As/AsxOy NSs. With the aid of surface engineering using polydopamine (PDA) and cancer cell membrane (M) coating, the obtained As/AsxOy@PDA@M NSs possess the advantages of a long blood circulation time, active cancer cell targeting, and tumor micro-environment (TME) responsive degradation, constituting excellent potential for in vivo fluorescence imaging-guided non-invasive and real-time cancer therapy.

Fig. 4: Fenton-like reaction-catalyzed ability of As/AsxOy NSs.
Fig. 4: Fenton-like reaction-catalyzed ability of As/AsxOy NSs.

In line of the revealed complete elimination of tumors without recurrence, our work presents arsenene-based nanomedicine with multiple independently targeted ROS bursts for effective cancer therapy. We also anticipate the appearance of such heterojunction photocatalysts will be attractive in other settings beyond biomedical applications.

Fig. 5: Photocatalytic performance of As/AsxOy NSs.
Fig. 5: Photocatalytic performance of As/AsxOy NSs.
Fig. 6: Photothermal conversion and stability of As/AsxOy@PDA NSs.
Fig. 6: Photothermal conversion and stability of As/AsxOy@PDA NSs.
Fig. 7: Intracellular uptake and ROS generation.
Fig. 7: Intracellular uptake and ROS generation.
Fig. 8: Biocompatibility and cytotoxicity of As/AsxOy@PDA@M NSs.
Fig. 8: Biocompatibility and cytotoxicity of As/AsxOy@PDA@M NSs.
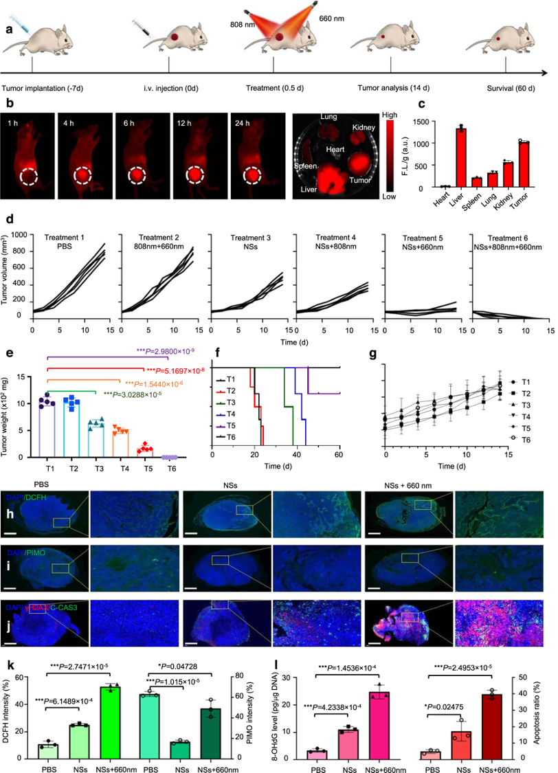
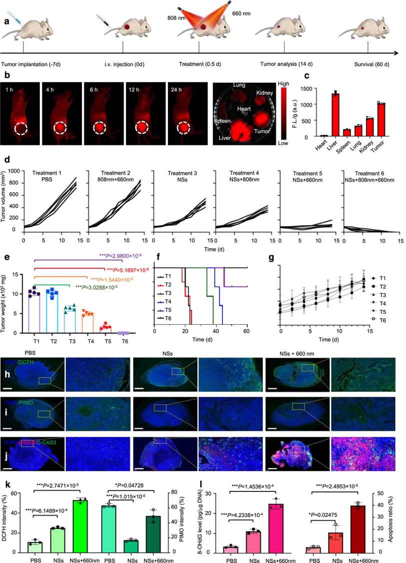
Fig. 9: In vivo imaging and anti-tumor performance of As/AsxOy@PDA@M NSs.
Fig. 9: In vivo imaging and anti-tumor performance of As/AsxOy@PDA@M NSs.

  1. Fig. 10: Biocompatibility evaluation of As/AsxOy@PDA@M NSs.
    Fig. 10: Biocompatibility evaluation of As/AsxOy@PDA@M NSs.
    In conclusion, our work presents a means of creating a nanomedicine based on 2D As/AsxOy@PDA@M NSs capable of multiple independently targeted ROS bursts and a powerful capacity for tumor inhibition. The AsxOy indirectly induces the accumulation of intracellular ROS content by inactivating some main anti-oxidants and anti-oxidases to cut off the “retreat routes” of ROS. As acted as an efficient photosensitizer to catalyze the generation of 1O2 from O2 when exposed to the 660 nm laser, directly improving the intracellular ROS content. According to the band structure of As and AsxOy, a promising Type II heterojunction was formed. Thus, the electrons in the CB of As preferred to transfer to the CB of AsxOy. At the same time, the holes in the VB of AsxOy preferred to transfer to the VB of As, contributing to thoroughly separate photo-excited charges in the CB and VB of two different photosensitizers, further catalyzing the reduction of O2 to generate ·O2 and oxidation of GSH to inhibit the antioxidant ability of cancer cells. As a consequence, the efficient photo-excited charge separation in the As/AsxOy NSs-based Type II heterojunction can enhance the intracellular ROS content in both direct and indirect ways. The abundant oxygen vacancies on the surface of As/AsxOy NSs can catalyze a Fenton-like reaction to generate ·OH and O2 from H2O2, which can not only directly promote ROS burst but also essentially enhance the PDT effect. Additionally, after surface engineering with PDA and M shells, the produced As/AsxOy@PDA@M NSs not only possess remarkable biocompatibility with no long-term safety concerns in vivo, but also enhance the accumulation in tumors with homologous targeting ability to mediate high photothermal conversion efficiency under laser irradiation. The inherent outstanding fluorescence imaging ability of As/AsxOy@PDA@M NSs further demonstrate the imaging-guided therapeutic performance both in vitro and in vivo. Therefore, such an unprecedented type II heterojunction successfully induces a ROS burst in cancer cells and integrates imaging-guided chemo/photothermal/photodynamic therapies, establishing a paradigm for cancer therapy with high efficacy therapeutic efficacy and high biocompatibility.

Related reading:https://orcid.org/0000-0001-7114-1095  

https://www.nature.com/articles/s41467-021-25075-8

https://www.nature.com/articles/s41467-021-24961-5

https://www.nature.com/articles/s41467-021-21436-5  

https://www.nature.com/articles/s41578-020-00247-y 

https://www.nature.com/articles/s41467-019-12462-5

https://bioengineeringcommunity.nature.com/posts/tackling-covid-19-with-materials-science  https://bioengineeringcommunity.nature.com/posts/micropatterned-microfluidics-dendronized-fluorosurfactants-for-highly-stable-emulsions https://bioengineeringcommunity.nature.com/posts/nature-derived-2-dimensional-materials-for-cancer-therapy-and-sustainable-solutions https://bioengineeringcommunity.nature.com/posts/multi-targeted-reactive-oxygen-species-burst-for-cancer-therapy

https://bioengineeringcommunity.nature.com/posts/aladdin-magic-mat-non-printed-integrated-circuit-textile-for-wireless-theranostics

Related Cancer Theranostics works:

  1. D Gao, T Chen, Y Han, S Chen, Y Wang, X Guo, H Wang, X Chen, M Guo, Y Zhang, G Hong, X Zhang*, Z Tian*, Z Yang*. Targeting Hypoxic Tumors with Hybrid Nanobullets for Oxygen-independent Synergistic Photothermal-thermodynamic Therapy. Nano-Micro Letters, 2021,13, 99. (Featured Cover Paper)
  2. Y Yang, X Wei, N Zhang*, J Zheng, Q Wen, X Luo, C Lee, X Liu, X Zhang*, J Chen, C Tao, W Zhang*, X Fan*. A non-printed integrated-circuit textile for wireless theranostics. Nature Communications. 2021, 12, 4876.
  3. X Ji, L Ge, C Liu, Z Tang, Y Xiao, Z Lei, W Gao, S Blake, D De, X Zeng, Na Kong,* X Zhang*, W Tao*. Capturing functional two-dimensional nanosheets from sandwich-structure vermiculite: synthesis and application in cancer theranostics. Nature Communications, 2021, 12, 1124.
  4. N Kong, H Zhang, C Feng, C Liu, Y Xiao, X Zhang, L Mei, J S Kim, W Tao, X Ji. Arsenene-mediated multiple independently targeted reactive oxygen species burst for cancer therapy. Nature Communications. 2021, 12, 4777.
  5. Z Tang†, N Kong†, X. Zhang†, Y Liu, P Hu, S Mou, P Liljeström, J Shi, W Tan, J S Kim, Y Cao, R Langer,  K W. Leong, O C. Farokhzad, W Tao. A materials-science perspective on tackling COVID-19. Nature Reviews Materials, 2020, 5, 847-860. (Featured Cover Paper, highly cited paper, accessed>20,000 times) 
  6. Y Wang, D Gao, Y Liu, X Guo, S Chen, L Zeng, J Ma, X Zhang*, Z Tian*, Z Yang*. Immunogenic-Cell-Killing and Immunosuppression-Inhibiting Nanomedicine. Bioactive Materials, 2020, 6 (6), 1513-1527.
  7. J Yang†, X Zhang†, C Liu†, Z Wang, L Deng, C Feng, W Tao, X Xua, W Cui. Biologically Modified Nanoparticles as Theranostic Progress in Materials Science, 2021, 118, 100768.
  8. Z Yang, D Gao, X Guo, L Jin, J Zhang, Y Wang, S Chen, X Zheng, L Zeng, M Guo, X Zhang*, Z Tian*. Fighting immune cold and reprogramming immunosuppressive tumor microenvironment with red blood cell membrane-camouflaged ACS Nano, 2020, 14, 12, 17442-17457.
  9. D Wei, Y Yu, Y Huang,1 Y Jiang, Y Zhao, Z Nie, F Wang, W Ma, Z Yu, Y Huang, X Zhang, Z Liu, X Zhang, H Xiao. A Near-Infrared-II Polymer with Tandem Fluophores Demonstrates Superior Biodegradability for Simultaneous Drug Tracking and Treatment Efficacy Feedback. ACS Nano, 2021, 15 (3), 5428–5438.
  10. D Wei, Y Yu, X Zhang, Y Wang, H Chen, Y Zhao, F Wang, G Rong, W Wang, X Kang, J Cai, Z Wang, J Yin, M Hanif, Y Sun, G Zha, L Li, G Nie, H Xiao*. Breaking down the intracellular redox balance with diselenium nanoparticles for maximizing chemotherapy efficacy on patient-derived xenograft models. ACS Nano, 2020, 14, 12, 16984-16996.
  11. Z Lei, W Zhu, X Zhang, X Wang, P Wu. Bio-inspired ionic skin for theranostics hydrogel. Advanced Functional Materials, 2020, 2008020.
  12. D Gao, X Guo, X Zhang*, S Chen, Y Wang, T Chen, G Huang, Y Gao, Z Tian*, Z Yang*. Multifunctional phototheranostic nanomedicine for cancer imaging and treatment. Materials Today Bio. 2019, 5,100035. (Invited Paper, ESI highly cited paper, open access with a fee waiver, 99.983% excellence, 2nd most highly cited paper of Materials Today Bio)
  13. J Ouyang†, X Ji†, X Zhang†, C Feng, Z Tang, N Kong, A Xie, J Wang, X Sui, L Deng, Y Liu, J S Kim, Y Cao, W Tao*. In situ sprayed NIR-responsive, analgesic black phosphorus-based gel for diabetic ulcer Proceedings of the National Academy of Sciences of the United States of America (PNAS), 2020, 117 (46), 28667-28677. (highly cited paper, Highlighted by: MRS Bulletin Materials News)
  14. G Parekh, Y Shi, J Zheng, X Zhang*, S Leporatti. Nano-carriers for targeted delivery and biomedical imaging enhancement. Therapeutic Delivery, 2018, 9(6), 451-468.
  15.  C Liu, S Sun, Q Feng, Y Wu, N Kong, Z Yu, J Yao, X Zhang, W Chen, Z Tang,  Y Xiao, X Huang, A Lv, Y Cao, A Wu, T Xie, W Tao. Arsenene nanodot: a new-concept arsenical drug with selective killing effects for solid tumor therapy. Advanced Materials, 2021, 2102054
  16. W Y Kim, M Won, S Koo, X Zhang, J S Kim. Mitochondrial H2Sn-Mediated Anti-Inflammatory Theranostics. Nano-Micro Letters,  2021, 13, 168.

Other Related Nature-derived/inspired materials/tea works:

  1.  C Liu, S Sun, Q Feng, Y Wu, N Kong, Z Yu, J Yao, X Zhang, W Chen, Z Tang,  Y Xiao, X Huang, A Lv, Y Cao, A Wu, T Xie, W Tao. Arsenene nanodot: a new-concept arsenical drug with selective killing effects for solid tumor therapy. Advanced Materials. 2021, 2102054
  2. Y Xie, J Yin, J Zheng, L Wang, J Wu, M Dresselhaus, X Zhang*. Synergistic cobalt sulfide/eggshell membrane carbon ACS Applied Materials & Interfaces. 2019, 11 (35), 32244-32250.
  3. N Kong, H Zhang, C Feng, C Liu, Y Xiao, X Zhang, L Mei, J S Kim, W Tao, X Ji. Arsenene-mediated multiple independently targeted reactive oxygen species burst for cancer therapy. Nature Communications. 2021, 12, 4777.
  4. X Ji, L Ge, C Liu, Z Tang, Y Xiao, Z Lei, W Gao, S Blake, D De, X Zeng, Na Kong*, X Zhang*, W Tao*. Capturing functional two-dimensional nanosheets from sandwich-structure vermiculite: synthesis and application in cancer theranostics. Nature Communications, 2021,12,1124.
  5. Z Li, D Chu, Y Gao, L Jin*, X Zhang*, W Cui, J Li*. Biomimicry, biomineralization, and bioregeneration of bone using advanced three-dimensional fibrous hydroxyapatite Materials Today Advances. 2019,3,100014. (Invited open-access paper among most highly cited paper of Materials Today Advances)
  6. Z Lei, W Zhu, X Zhang, X Wang, P Wu. Bio-inspired ionic skin for theranostics hydrogel. Advanced Functional Materials, 2020, 2008020.
  7. L Jin, J Li, L Liu*, Z Wang*, X Zhang*. Facile synthesis of carbon dots with superior sensing. Applied Nanoscience, 2018, 755(3), 1-8.
  8. J Yang†, X Zhang†, C Liu†, Z Wang, L Deng, C Feng, W Tao, X Xua, W Cui. Biologically Modified Nanoparticles as Theranostic Progress in Materials Science, 2021, 118, 100768.
  9. Z Yang, D Gao, X Guo, L Jin, J Zhang, Y Wang, S Chen, X Zheng, L Zeng, M Guo, X Zhang*, Z Tian*. Fighting immune cold and reprogramming immunosuppressive tumor microenvironment with red blood cell membrane-camouflaged ACS Nano, 2020, 14, 12, 17442-17457.
  10. Y Wang, L Lu, G Zheng*, X Zhang*. Microenvironment-controlled micropatterned microfluidic model for biomimetic in-situ studies. ACS Nano, 2020, 14(8), 9861-9872. (Featured Cover Paper)
  11. Z Li†, X Zhang†, Z Guo, L Shi, L Jin, L Zhu, X Cai, J Zhang, Y Liu, Y Zhang, J Li. Nature-Derived Bionanomaterials for sustained release of 5-fluorouracil to inhibit subconjunctival fibrosis. Materials Today Advances, 2021, 11, 100150.  
  12. X Chen, Y Chen, L Zou, X Zhang, Y Dong, J Tang, D McClements, W Liu. Plant-based Nanoparticles Consisting of a Protein Core and Multilayer Phospholipid Shell: Fabrication, Stability, and  Journal of Agricultural and Food Chemistry, 2019, 67 (23), 6574-6584.
  13. P Tang, D Shen, Y Xu, X Zhang*, J Shi, J Yin*. Effect of fermentation conditions and the tenderness of tea leaves on the chemical components and sensory quality of fermented juice. Journal of Chemistry, 2018, 4312875,1-7.
  14. X Zhang*. Tea and cancer prevention. Journal of Cancer Research Updates, 2015, 4 (2), 65-73.
  15. Q Zhang, W Li, K Li, H Nan, C Shi, Y Zhang, Z Dai, Y Lin, X Yang, Y Tong, D Zhang, C Lu, L Feng, C Wang, X Liu, J Huang, W Jiang, X Wang, X Zhang, Eichler, Z. Liu, L. Gao. The Chromosome-Level Reference Genome of Tea Tree Unveils Recent Bursts of Non-autonomous LTR Retrotransposons in Driving Genome Size Evolution. Molecular plant 2020,13 (7), 935-938.
  16. Y Yang†, P Jin†, X Zhang†, N Ravichandran, H Ying, C Yu, H Ying, Y Xu, J Yin, K Wang, M Wu, Q New epigallocatechin gallate (EGCG) nanocomplexes co-assembled with 3-mercapto-1-hexanol and ß- lactoglobulin for improvement of antitumor activity. Journal of Biomedical Nanotechnology, 2017,13 (7), 805-814.
  17. X Zhang*, G Parekh, B Guo, X Huang, Y Dong, W Han, X Chen, G Polyphenol and Self-Assembly: Metal Polyphenol Nanonetwork for Drug Delivery and Biomedical Applications. Future Drug Discovery, 2019, 1 (1), FDD7. (Invited open-access paper with a fee waiver, most cited paper of the journal)

Related 2-dimentional/carbon materials works:

  1. Y Zheng, H Wei, P Liang, X Xu, X Zhang, H Li, C Zhang, C Hu, X Zhang, B Lei, W Wong, Y Liu, J Zhuang. Near-infrared-excited multicolor afterglow in carbon dots-based room-temperature phosphorescent materials. Angewandte Chemie, 2021, 202108696.  
  2. G Li, C Liu, X Zhang, P Luo, G Lin, W Jiang. Highly photoluminescent carbon dots-based immunosensors for ultrasensitive detection of aflatoxin M1 residues in milk. Food Chemistry. 2021, 355, 129443.
  3. L Jin, X Guo, D Gao, G Tan, N Du, X Wang, Y Zhang, Z Yang*, X Zhang*. NIR-responsive MXene nanobelts for wound NPG Asia Materials. 2021,13, 24. Selected for the “Special Issue on Biomaterials and Health-care related Materials”.
  4. J Meng, J Li, J Liu, X Zhang*, G Jiang*, L Ma, Z Hu, S Xi, Y Zhao, M Yan, P Wang, X Liu, Q Li, J Liu, T Wu, L Mai*. Universal Approach to Fabricating Graphene-Supported Single-Atom Catalysts from  Doped ZnO  Solid ACS Central Science, 2020, 6(8), 1431–1440.
  5. J Cui, J Yin, J Zheng, J Meng, M Liao, T Wu, S He, S Wei, Z Xie, H Wang, M Dresselhaus, Y Xie*, J Wu*,  C Lu*, X Zhang*. Supermolecule cucurbituril subnanoporous carbon supercapacitor(SCSCS). Nano Letters, 2021, 21 (5), 2156–2164.
  6. J Meng, Z Liu, X Liu, W Yang, L Wang, Y Li, Y Cao, X Zhang*, L Mai*. Scalable fabrication and active site identification of MOF shell-derived nitrogen-doped carbon hollow frameworks for oxygen Journal of Materials Science & Technology, 2020, 66, 186-192.
  7. F Han, S Lv, Z Li, L Jin, B Fan*, J Zhang, R Zhang, X Zhang*, L Han, J Li*. Triple-synergistic 2D material- based dual-delivery antibiosis platform. NPG Asia Materials, 2020,12,15.
  8. J Ouyang†, X Ji†, X Zhang†, C Feng, Z Tang, N Kong, A Xie, J Wang, X Sui, L Deng, Y Liu, J S Kim, Y Cao, W Tao*. In situ sprayed NIR-responsive, analgesic black phosphorus-based gel for diabetic ulcer Proceedings of the National Academy of Sciences of the United States of America (PNAS), 2020, 117 (46), 28667-28677. (highly cited paper, Highlighted by: MRS Bulletin Materials News)
  9. H Zhou*, Z Wang, W Zhao, X Tong, X Jin, X Zhang*, Y Yu, H Liu, Y Ma, S Li, W Robust and sensitive pressure/strain sensors from solution processable composite hydrogels enhanced by hollow-structured conducting polymers. Chemical Engineering Journal, 2020, 403, 126307.
  10. X Ji, L Ge, C Liu, Z Tang, Y Xiao, Z Lei, W Gao, S Blake, D De, X Zeng, Na Kong*, X Zhang*, W Tao*. Capturing functional two-dimensional nanosheets from sandwich-structure vermiculite: synthesis and application in cancer theranostics. Nature Communications, 2021, 12, 1124.
  11. X Ji, L Ge, C Liu, Z Tang, Y Xiao, Z Lei, W Gao, S Blake, D De, X Zeng, Na Kong*, X Zhang*, W Tao*. Capturing functional two-dimensional nanosheets from sandwich-structure vermiculite: synthesis and application in cancer theranostics. Nature Communications, 2021, 12, 4777.
  12. J Meng, Q He, L Xu, X Zhang, F Liu, X Wang, Q Li, X Xu, G Zhang, C Niu, Z Identification of phase control of carbon-confined Nb2O5 nanoparticles towards high-performance lithium  storage.  Advanced Energy Materials, 2019, 9 (18), 1802695.
  13. J Wu, F Xu, S Li, Q, Liu, X Zhang, Q Liu, R Fu, D Wu. Porous polymers as multifunctional material platforms toward task‐specific applications. Advanced  Materials,  2019,  31(4),  1802922.  (Citation>145,  ESI Highly Cited Paper, Invited Paper)
  14. B Zheng, X Lin, X Zhang, D Wu, K Matyjaszewski. Emerging functional porous polymeric and carbonaceous materials for environment treatment and energy storage. Advanced Functional  Materials, 2019, 1907006. (Invited Paper)
  15. R Huang, X Chen, Y Dong, X Zhang*, Y Wei, Z Yang, W Li, Y Guo, J Liu, Z Yang*, H Wang*, L Jin*.

    MXene composite nanofibers for cell culture and tissue engineering. ACS Applied Bio Materials. 2020, 3(4), 2125-2131. 

  16. J Ouyang, C Feng, X Zhang, N, Kong, W. Tao. Black Phosphorus in Biomedical applications: Evolutionary Journey from Monoelemental Materials to Composite Materials. Accounts of Materials Research. 2021, 2, 7, 489–500. (Featured Cover Paper, ACS Editors` Choicechosen from the entire ACS portfolio).

Related micropatterned microfluidics studies:

1)https://www.nature.com/articles/s41578-020-00247-y

Imaging systems and microfluidic devices for the in-depth and real-time investigation of viral structures and transmission,material platforms for organoids and organs-on-a-chip, in drug delivery and vaccination, and for the production of medical equipment.

  1. Z Tang†, N Kong†, X Zhang†, Y Liu, P Hu, S Mou, P Liljeström, J Shi, W Tan, J S Kim, Y Cao, R Langer, K W. Leong, O C. Farokhzad, W Tao. A materials-science perspective on tackling COVID-19. Nature Reviews Materials, 2020, 5, 847-860. (Featured Cover Paper, highly cited paper, accessed>19,000 times, Impact Factor:71.189)

 2)https://www.nature.com/articles/s41467-019-12462-5

Dendronized fluorosurfactant for highly stable water-in-fluorinated oil emulsions with minimal inter-droplet transfer of small molecules

  1. M Chowdhury, W Zheng, S Kumari, J Heyman, X Zhang, P Dey, D Weitz, R Haag. Dendronized fluorosurfactants provide phenomenal droplet integrity to picolitre emulsions for therapeutics development. Nature Communications, 2019, 10, 4546 (Impact Factor:14.919).

3) https://doi.org/10.1021/acsnano.0c02701

An osmotic-pressure, pH, excretion, nutrition, gas, ionic-strength, flow-rate, and temperature (OPEN GIFT) microenvironment-controlled micropatterned microfluidic model (MMMM) for biomimetic in situ studies (BISS) in simulating the in vivo microenvironment to study in situ the stress applied to Giardia in the intestinal tract. 

  1. Y Wang, L Lu, G Zheng*, X Zhang*. Microenvironment-controlled micropatterned microfluidic model for biomimetic in-situ studies. ACS Nano, 2020, 14(8), 9861-9872. (Featured Cover Paper, Impact Factor:15.881).

4) https://doi.org/10.1016/j.bios.2019.111597

  1. S Han†, Q Zhang†, X Zhang†, X Liu, L Lu, J Wei, Y Li, Y Wang, G A digital microfluidic diluter- based microalgal motion biosensor for marine pollution monitoring. Biosensors and Bioelectronics, 2019, 143, 111957 (Impact Factor:10.257).

5)  https://doi.org/10.2144/btn-2019-0134 

  1. L Liu, N Xiang, Z Ni, X Huang, J Zheng, Y Wang, X Zhang*. Step Emulsification: High throughput production of monodisperse droplets. BioTechniques, 2020, 68 (3), 114-116. (Invited Expert Paper)

6) https://doi.org/10.1016/j.nantod.2021.101152    https://authors.elsevier.com/a/1cv~x6DSyB6RP5

  1.  S Wang, Z Shen, Z Shen, Y Dong, Y Li, Y Cao, Y Zhang, S Guo, J Shuai, Y Yang, C Lin, M Guo, X Chen*, X Zhang*, Q Huang*. Machine-learning micropattern manufacturing. Nano Today, 2021, 38 (2021), 101152. (Impact Factor:20.722)

7) https://doi.org/10.1016/j.bioactmat.2021.04.014

  1. Z Li†, X Zhang† J Ouyang, D Chu, F Han, L Shi, R Liu, Z Guo, G Gu, W Tao, L Jin, J Li. Ca2+-supplying black phosphorus-based scaffolds developed with microfluidic technology for osteogenesis. Bioactive materials, 2021, 6(11), 4053-4064. (Instant Impact Factor:14.093).         

8) https://doi.org/10.1016/j.pmatsci.2020.100768 

Microfluidic technology for Theranostics.

  1. J Yang†, X Zhang†, C Liu†, Z Wang, L Deng, C Feng, W Tao, X Xua, W Cui. Biologically Modified Nanoparticles as Theranostic Bionanomaterials. Progress in Materials Science, 2021, 118, 100768. (Impact Factor:39.58)

9) https://doi.org/10.1007/s40820-021-00663-x

  1. M Chowdhury†, X Zhang, L Amini, A Faghani, A Singh, M Henneresse, R Haag. Functional Surfactants for Molecular Fishing, Capsule Creation, and Single-Cell Gene Expression.  Nano-Micro Letters, 2021, 13, 147. (Impact Factor:16.419)

 10) https://doi.org/10.1021/acs.analchem.1c00917

  1.  G Zheng, Q Gao, Y Jiang, L Lu, J Li,X Zhang, H Zhao, P Fan, Y Cui, F Gu, Y Wang.            Instrumentation-compact digital microfluidic (DMF) reaction interface extended  loop-mediated isothermal amplification (LAMP) for sample-to-answer testing of Vibrio parahaemolyticus. Analytical Chemistry, 2021, 93, 28, 9728–9736.

11) https://doi.org/10.1016/j.marpolbul.2019.04.063  https://doi.org/10.1166/jnn.2019.16752   https://doi.org/10.1109/ICSENS.2010.5690979.

  1. Zhang, Q., Zhang, X., Zhang, X., Jiang, L., Yin, J., Zhang, P., Han, S., Wang, Y.& Zheng, G. A feedback-controlling digital microfluidic fluorimetric sensor device for simple and rapid detection of mercury (II) in costal seawater. Marine pollution bulletin, 2019, 144, 20-27.   https://doi.org/10.1016/j.marpolbul.2019.04.063
  2. R Yang, Z Gong, X Zhang, L Que. Single-walled carbon nanotubes (SWCNTs) and poly(3,4- ethylenedioxythiophene) nanocomposite microwire-based electronic biosensor fabricated  by  microlithography and layer-by-layer nanoassembly. Journal of Nanoscience and Nanotechnology, 2019,19(12), 7591-7595. https://doi.org/10.1166/jnn.2019.16752 

Dr. Xingcai Zhang, Harvard/MIT Research Fellow; Science Writer/Editorial (Advisory) Board Member for Springer Nature, Elsevier, Materials Today, Royal Society of Chemistry, Wiley; Nature Nano Ambassador with 5 STEM degrees/strong background in sustainable Nature-derived/inspired/mimetic materials for biomed/sensing/catalysis/energy/environment applications, with more than 100 high-impact journal publications in Nature Reviews Materials (featured cover paper), etc. https://scholar.google.com/citations?hl=en&user=2vDraMoAAAAJ&view_op=list_works&sortby=pubdate

https://scholar.harvard.edu/xingcaizhang 

https://orcid.org/0000-0001-7114-1095

Contact: Dr. Xingcai Zhang xingcai@mit.edu  chemmike1984@gmail.com +1-2253041387 wechat:drtea1

Please sign in or register for FREE

If you are a registered user on Research Communities by Springer Nature, please sign in

Follow the Topic

Biotechnology
Life Sciences > Biological Sciences > Biotechnology

Related Collections

With Collections, you can get published faster and increase your visibility.

Women's Health

A selection of recent articles that highlight issues relevant to the treatment of neurological and psychiatric disorders in women.

Publishing Model: Hybrid

Deadline: Ongoing

Biosensing

With this cross-journal Collection, the editors of Communications Biology, Nature Biomedical Engineering, Nature Sensors, Nature Communications, and Scientific Reports welcome the submission of primary research Articles focusing on the development of engineered biosensing devices with the potential to be applied in biomedical research and in the management of disease conditions.

Publishing Model: Hybrid

Deadline: Jun 30, 2026