P32-specific CAR T cells with dual antitumor and antiangiogenic therapeutic potential in gliomas
Published in Cancer
I was always wondered by cancer as a biological phenomenon, from my Biology 101 course in my first year of bachelor’s degree. When I joined Dr. Dinorah Friedmann-Morvinski’s lab is when I really started to get the hook-on immunotherapy. The possibility of hijacking the host immune system in order to recognize and eliminate an aggressive brain tumor such as GBM seemed like a fascinating alternative to the poor therapeutic alternatives for this type of cancer.
Modalities such as the chimeric antigen receptors (CARs) have had striking success in the clinics (1). By combining both antibody-like recognition and T cell activating function, it is possible to transform the patient’s own T-cells in an army capable of recognizing and killing cancer cells in a MHCII-independent manner (2). However, its success has not translated in treating “solid” tumors, having encountered several challenges.
One of the limitations in solid tumors is the lack of sufficient and specific targets, which can lead to CAR T cells with potential and dangerous “off tumor on target” toxicity. When it comes to GBM, it is impossible not to think first in the epidermal growth factor receptor variant III (EGFRvIII) as a specific tumor-associated antigen. Although clinical trials with CAR-T cells targeting this antigen reported evidence for specific killing of tumor cells expressing EGFRvIII, limited antitumor response has been observed in patients, who eventually succumb to the disease (3). Therefore, the identification of novel glioma-associated antigens is critical for the strategic success of CAR-T therapy in a highly heterogeneous solid tumor such as GBM.
We have previously found that p32, a normally mitochondrial protein, is being expressed in the cell surface in a cancer-specific context, thus accessible to the immune system (4). This makes p32 an attractive potential target for immunotherapy and was the starting point for us to start working in a CAR-T cell project.
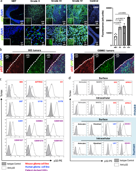
Characterizing the expression profile of p32 in murine and human gliomas was the first step, validating cell-surface expression in murine gliomas derived cells established from our lentiviral-induced glioma mouse model, as well as in human established cell lines (and patient-derived glioma stem cells (PD-GSCs). We then focused in designing a CAR targeting both murine and human forms of p32, which once transduced in active T-cells, provided proof that these p32-CAR-T cells were able to recognize and specifically eliminate glioma cells.
In vivo experiments always excite me. Once the time to challenge our p32-CAR-T cells in glioma-bearing mice came, we saw that the treatment with our engineered T-cells managed not only to extended overall survival but also reduced tumor vascularization, which was not surprising given the fact that p32 expression was also described in tumor derived endothelial cells, which were also killed by our CAR-T cells. Importantly, there was no evidence of toxicity in any of the treated mice.
Our study provided evidence of specific surface expression of p32 in gliomas, and the potent antitumor and anti-angiogenic activity of p32-specific CAR T cells against glioma and tumor-associated and derived endothelial cells, indicating it may be of relevance for the treatment of glioma patients (Fig.1).
However, CAR-T cell monotherapy has its limitations. Several hurdles and new challenges have to be explored in order to move forward in the glioma immunotherapy field, challenges which, given the interest in the field this project has arisen in me, I don’t mind at all taking.

Figure 1. P32 surface-expression specifically in glioma and tumor endothelial cells allows a potent and specific antitumor and anti-angiogenic activity of p32-specific CAR T cells. Outside the tumor, where p32 expression is restricted to mitochondria, our p32-specific CAR T cells response wont be activated.
For more details here is the link to our paper:
https://www.nature.com/articles/s41467-021-23817-2
References
(1) Lim, W. A. & June, C. H. The principles of engineering immune cells to treat cancer. Cell 168, 724–740 (2017).
(2) Gross, G. & Eshhar, Z. Therapeutic potential of T cell chimeric antigen receptors (CARs) in cancer treatment: counteracting off-tumor toxicities for safe CAR T cell therapy. Annu. Rev. Pharm. Toxicol. 56, 59–83 (2016).
(3) O’Rourke, D. M. et al. A single dose of peripherally infused EGFRvIII-directed CAR T cells mediates antigen loss and induces adaptive resistance in patients with recurrent glioblastoma. Sci. Transl. Med. 9, eaaa0984 (2017).
(4) Agemy, L. et al. Targeted nanoparticle enhanced proapoptotic peptide as potential therapy for glioblastoma. Proc. Natl Acad. Sci. USA 108, 17450–17455 (2011).
Follow the Topic
-
Nature Communications
An open access, multidisciplinary journal dedicated to publishing high-quality research in all areas of the biological, health, physical, chemical and Earth sciences.
Related Collections
With Collections, you can get published faster and increase your visibility.
Women's Health
Publishing Model: Hybrid
Deadline: Ongoing
Advances in neurodegenerative diseases
Publishing Model: Hybrid
Deadline: Mar 24, 2026
Please sign in or register for FREE
If you are a registered user on Research Communities by Springer Nature, please sign in