A potential patient stratification biomarker for Parkinson's disease based on LRRK2-mediated cellular alterations in peripheral blood

A recent study substantiates a role for increased LRRK2 kinase activity in some idiopathic Parkinson's disease patients and suggests that blood-based patient stratification approaches hold promise in nominating patients who may benefit from LRRK2-related therapeutics.
Like

Share this post

Choose a social network to share with, or copy the URL to share elsewhere

This is a representation of how your post may appear on social media. The actual post will vary between social networks

About Parkinson’s Disease
Parkinson’s disease (PD) is the second most common neurodegenerative disease, with a prevalence of over 10 million people worldwide. Of those 10 million, 90% are sporadic PD patients for which the cause of disease is unknown. PD is characterized by the age-dependent, progressive loss of dopaminergic neurons in the compact part of the substantia nigra, as well as diffuse Lewy body pathology. These pathological features contribute to the motor dysfunction which characterizes PD, including tremors, slow and stiff movement, and gait instability. In fact, at the onset of these motor symptoms, PD patients have already lost between 50-70% of the nigral dopaminergic neurons. Currently, there are no available tests to diagnose PD. For most patients, PD is only diagnosed by the time they begin to develop motor symptoms, at which point there has already been extensive, irreversible neuronal loss and disease progression. This makes the development of a prodromal PD biomarker especially important in order to improve patient outcomes as they age. 

Community Effort to Develop Biomarker Assays
Currently, there are many groups in the field working towards developing a technology to identify PD patients early on. Last year alone we saw the development of the α-synuclein seeding amplification assay, which detects α-synuclein in the spinal fluid of PD patients and high-risk individuals, as well as a PCR-based assay, Mito DNADx, that detects mitochondrial DNA damage in peripheral blood mononuclear cells (PBMCs). Our group sought to develop a blood based assay on the basis of centriolar alterations that are found in PD patients due to enhanced kinase activity of leucine-rich repeat kinase 2 (LRRK2).

LRRK2: The Link Between Genetic and Sporadic PD
Mutations in LRRK2 are the most common genetic cause of PD. All known disease-causing mutations in LRRK2 increase its kinase activity, and LRRK2 kinase inhibitors are currently in advanced stages of clinical testing. Genome-wide association studies have identified LRRK2 as a risk locus for sporadic PD, and it has been demonstrated that LRRK2 kinase hyperactivity also occurs in at least some idiopathic PD patients. This motivated us to investigate whether LRRK2 may be a potential therapeutic target for a larger patient population, including LRRK2 mutation carriers and certain sporadic PD patients. 

Exploring a Potential Blood-Based Biomarker for PD due to Enhanced LRRK2 Kinase Activity: Key Insights from a Recent Study
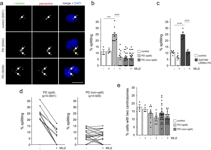
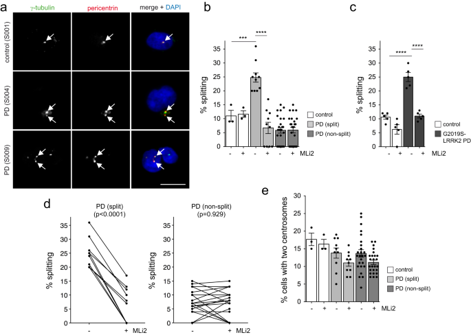
The focus of our recent study was to determine whether we can detect alterations at the cellular level, specifically LRRK2 kinase-mediated centriolar cohesion deficits in patient-derived peripheral cells. We previously developed an approach to measure centriolar splitting, a pathological hallmark we found to be commonly observed in a variety of mutant LRRK2 cell lines, including in immortalized lymphocytes from G2019S-LRRK2 PD patients. Here, we applied this approach to immortalized as well as primary lymphocytes from PBMC preparations in the hope of establishing a blood-based biomarker assay, a vital tool for early diagnosis and treatment of PD.

Cohesion Deficits as a Biomarker for enhanced LRRK2 activity
Cells were examined from two different cohorts of PD patients. The cohesion deficits were observed in all patients with PD due to specific LRRK2 mutations (R1441G or G2019S). The deficits could be reversed with a LRRK2 inhibitor (MLi2) in all cases, indicating that they were kinase activity-mediated. MLi2-sensitive cohesion deficits were also observed in non-manifesting carriers of LRRK2 mutations. This is a critical finding, as it suggests that these deficits could be a sign of pathogenic LRRK2 activity which occurs even before clinical PD symptoms appear.
We also examined cells from a cohort of sporadic PD patients. Notably, no mutations in genes typically associated with PD were found in patients showing cohesion deficits—a cellular abnormality. However, these cohesion deficits were prevalent in a significant portion of idiopathic PD patients and were reversed by a LRRK2 kinase inhibitor in all cases. Therefore, determination of cohesion deficits from peripheral blood-derived cells may stratify sporadic PD patients who display enhanced LRRK2 kinase activity.

LRRK2 and Phosphorylation of Kinase Substrates
In contrast, and in agreement with previous studies, determination of the phosphorylation status of a specific LRRK2 kinase substrate (phospho-Rab10) did not correlate with LRRK2 mutation status or with the cohesion deficits. However, phospho-Rab10 levels were appropriately decreased upon MLi2 treatment. This suggests that detection of phospho-Rab10 levels can properly report on LRRK2 kinase inhibitor target engagement, but this readout is not effective for stratifying PD patients with increased LRRK2 activity.

Implications and Future Directions 
Cohesion deficits were observed in manifesting and non-manifesting LRRK2 PD patients as well as in a subset of sporadic PD patients, and were reverted by kinase inhibitor in all cases. These findings pave the way for using cohesion deficits as a blood-based biomarker to stratify sporadic PD patients who may benefit from LRRK2-related therapeutics. However, current limitations include the need for high-resolution confocal imaging and a relatively small sample size. Future studies with larger cohorts and advanced imaging techniques are essential to validate these findings and explore their potential in clinical settings.

Conclusion 
This study represents a significant step towards developing a blood-based biomarker for PD due to aberrant LRRK2 kinase activity, offering hope for early diagnosis, personalized treatment options and better patient outcomes in the future.

Please sign in or register for FREE

If you are a registered user on Research Communities by Springer Nature, please sign in

Follow the Topic

Cellular Neuroscience
Life Sciences > Biological Sciences > Neuroscience > Cellular Neuroscience
Diagnostic Markers
Life Sciences > Health Sciences > Biomedical Research > Biomarkers > Diagnostic Markers

Related Collections

With Collections, you can get published faster and increase your visibility.

Cognition - preclinical models, and preclinical unmet need

We particularly request etiological and biomarker-driven studies that clarify how neural systems support (or fail to support) cognitive abilities, including studies leveraging multimodal neuroimaging, genetics, or computational modeling.

Publishing Model: Open Access

Deadline: Jul 27, 2026

Environmental risk factors for Parkinson’s disease

This Collection invites research on mechanisms of neurodegeneration, gene-environment interactions, and the influence on progression and disease heterogeneity from known or emerging environmental risks for Parkinson’s disease.

Publishing Model: Open Access

Deadline: May 13, 2026