How the Metaverse Can Build Sustainable and Equitable Cities: Lessons from Tehran

Can the metaverse make cities more sustainable and equitable? Our new study in Tehran shows how immersive technologies can transform urban planning. Don't miss this article!
How the Metaverse Can Build Sustainable and Equitable Cities: Lessons from Tehran
Like

Share this post

Choose a social network to share with, or copy the URL to share elsewhere

This is a representation of how your post may appear on social media. The actual post will vary between social networks

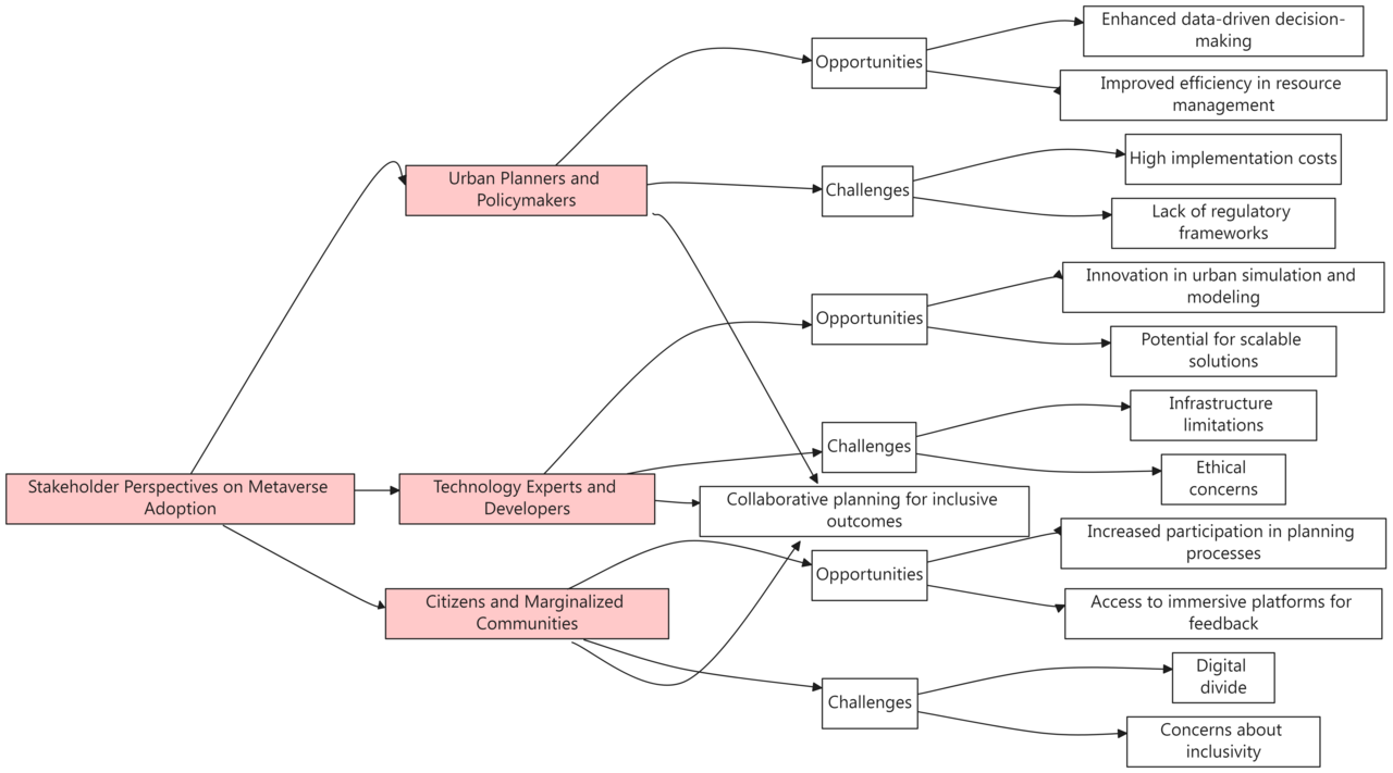
Urbanization is accelerating globally, bringing with it complex challenges like environmental degradation, social inequality, and inefficient resource use. Cities in the Global South, such as Tehran, Iran, face particularly urgent issues including severe air pollution, traffic congestion, and social disparity. Could emerging technologies like the Metaverse offer a viable path toward more sustainable and inclusive urban futures?

In our recent study published in Environmental and Sustainability Indicators, we explored the potential of Metaverse technologies—digital twins, virtual reality (VR), and augmented reality (AR)—to rethink urban planning in Tehran. Here’s what we found.

🌍 Environmental Sustainability Through Digital Innovation

Tehran’s environmental challenges, especially air pollution, are among the most pressing in the region. Our research indicates that digital twins can simulate urban systems in real time, allowing planners to test scenarios—like traffic flow optimization or renewable energy integration—before implementation. These virtual models can significantly reduce emissions and enhance energy efficiency. However, we also caution that the energy demands of running such technologies must be managed to avoid negating environmental gains.

👥 Enhancing Social Equity with Immersive Participation

One of the most promising aspects of the Metaverse is its ability to foster inclusive citizen engagement. Through VR-based town halls and participatory budgeting sessions, communities often excluded from traditional planning processes—such as youth, women, and low-income residents—can visually experience, co-create, and influence urban projects. As one young participant from a marginalized district told us:

“If I could use VR to see what a new park would look like and give my opinion, I’d feel my voice actually matters.”

Yet, without addressing the digital divide—inequitable access to technology and digital literacy—these tools risk deepening existing inequalities.

⚙️ Implementation Challenges: Beyond the Hype

Adopting Metaverse solutions in cities like Tehran isn’t straightforward. Key barriers include:

  • High costs of development and maintenance

  • Limited digital infrastructure and internet reliability

  • Lack of regulatory frameworks for data privacy and ethical use

We argue that successful implementation requires public-private partnerships, phased roll-outs, and context-sensitive designs that respect local constraints and cultures.

🧠 A Conceptual Framework for Action

Based on our findings, we developed a three-pillar framework to guide Metaverse integration in urban planning:

  1. Environmental Optimization: Use simulations to minimize ecological footprints.

  2. Engagement Inclusivity: Ensure broad and meaningful public participation.

  3. Scalable Implementation: Adapt solutions to local infrastructure and capacity.

This model is designed not only for Tehran but can be adapted to other cities facing similar challenges in the Global South.

💡 Conclusion: A Tool—Not a Magic Bullet

The Metaverse is not a silver bullet, but it is a powerful tool for envisioning and creating sustainable, equitable, and resilient cities. Its success will depend on inclusive policies, intentional design, and cross-sector collaboration.

We invite researchers, planners, and policymakers to read our full paper and join the conversation on how immersive technologies can serve urban sustainability and social justice.


🔍 Read the full article:
Dorostkar, E., & Ziari, K. (2025). Urban planning and metaverse technologies for sustainable cities: Reducing environmental footprints and enhancing social equity. Environmental and Sustainability Indicators, 28, 100913.
https://doi.org/10.1016/j.indic.2025.100913

📌 Keywords:
#Metaverse #UrbanPlanning #Sustainability #SocialEquity #DigitalTwins #Tehran #SmartCities #VR #AR #InclusiveDesign

Follow our research on Twitter | LinkedIn

Please sign in or register for FREE

If you are a registered user on Research Communities by Springer Nature, please sign in

Follow the Topic

Landscape/Regional and Urban Planning
Physical Sciences > Earth and Environmental Sciences > Geography > Human Geography > Urban Geography and Urbanism > Landscape/Regional and Urban Planning
Landscape/Regional and Urban Planning
Humanities and Social Sciences > Society > Population and Demography > Human Geography > Urban Geography and Urbanism > Landscape/Regional and Urban Planning
Landscape/Regional and Urban Planning
Humanities and Social Sciences > Society > Sociology > Urban Sociology > Urban Geography and Urbanism > Landscape/Regional and Urban Planning
Landscape/Regional and Urban Planning
Physical Sciences > Earth and Environmental Sciences > Geography > Regional Geography > Urban Geography and Urbanism > Landscape/Regional and Urban Planning