Targeting the Achilles heel for immunotherapeutics in hepatocellular carcinoma
Published in Cancer
Hepatocellular carcinoma (HCC) is one of the most common human malignancies with a poor prognosis (1). Although surgical resection and liver transplantation are current options for early-stage HCC treatment, most patients are diagnosed at a late stage and miss the opportunity for curative therapy. The emergence of immune checkpoint inhibitors, such as monoclonal antibodies directed against PD-1, has recently shown promising results in HCC (2). However, only a small fraction of patients respond to immune-based therapies. Biomarkers indicative of drug response and novel strategies to maximize the therapeutic effects are urgently needed.
Clinical high-grade tumours usually show phenotypic resemblance to their ancestral cells and hijack developmental signalling pathways to gain lineage plasticity (3). Cancer is a dynamic disease that is highly plastic and continues to evolve during malignant progression and therapeutic treatment. Increasing evidence indicates the existence of a stem cell hierarchy in the tumour bulk, which harbours distinct molecular signatures and cellular identities (4, 5). Tumour cells undergo phenotypic switching between different cellular lineages, resulting in tumour heterogeneity, which substantially contributes to therapeutic resistance (6, 7). In addition to the transcriptional machinery of the tumour, temporal and spatial dynamic expression of environmental factors also plays critical roles in tumour cell fate determination (8).

Figure 1. A. PCR array containing detection probes for genes encoding 375 secreting chemokines or cytokines in paired HCC tissues. B. Schematic figure summarizing the functions of GDF1 in HCC.
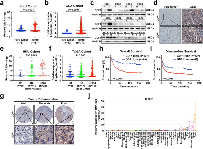
To better understand the environmental factors important for HCC tumour lineage plasticity and to search for potential prognostic biomarkers, a secreting chemokine PCR array was performed to profile HCC tumours with poor pathological differentiation (Figure 1). We found that TGF-β superfamily members were enriched in the most differentially expressed genes, and GDF1 was the top-ranked gene. GDF1 was first identified to regulate left/right patterning during development (9). Later, it was found to interact with Nodal to form heterodimers and greatly potentiate Nodal signalling during stem cell differentiation (10). In the present study, we found that GDF1 is highly expressed in poorly differentiated HCCs and closely associated with poor patient prognosis. Functionally, we found that GDF1 suppressed HCC cell proliferation but strongly induced tumour dissemination and metastasis both in vitro and in vivo. This indicated a dual role of GDF1 in HCC malignant transformation, which is a typical characteristic of TGF-β signalling. Furthermore, we found that GDF1 induced the expression of liver progenitor markers but suppressed mature hepatic markers, indicating the enhanced cellular plasticity and retrodifferentiation of HCC. Although overexpression of GDF1 itself strongly induced tumour dedifferentiation and metastasis, a shift in cancer cellular lineages exposed its weakness for immune surveillance, the CTAs. This was verified by an in vivo mouse model receiving anti-PD1 therapy and the clinical observation that infiltration of CD8+ T cells dramatically prolonged survival rates in GDF1-high HCC patients but not in GDF1-low subgroups. Interestingly, the ability to activate CTAs seems to be GDF1-specific. Conversely, treatment with TGF-β1 under the same conditions suppressed CTAs expression.
Considering that GDF1 can activate a broad panel of CTAs, the most potential mechanism is through epigenetic regulation. From our screening data, we found GDF1 can actually influence series of epigenetic regulators. Although we does not preclude the possibility that GDF1 can potentially affect other epigenetic regulators, LSD1 is the most significantly affected in the current study. Epigenetic therapy has recently shown promising synergistic effects with immune therapy (11). LSD1 ablation has already been found to stimulate antitumour immunity and enable checkpoint blockade in a melanoma mouse model (12). Our current study further support the use of LSD1 inhibitors in combination with immune check point inhibitors (ICI) for HCC treatment. While GDF1 might potentially serve as an indicator for ICI therapy, considering its strong association with tumour immunogenicity. Taken together, we found that GDF1-induced tumour lineage plasticity might be an Achilles heel for HCC immunotherapy. Inhibition of LSD1 based on GDF1 biomarker prescreening might boost antitumour immunity and widen the therapeutic window for immune checkpoint inhibitors in HCC patients further in the clinic (Figure 2).

Figure 2. Targeting the Achilles heel for immunotherapeutics in hepatocellular carcinoma
References:
- H. B. El-Serag, Hepatocellular carcinoma.N Engl J Med. 365, 1118-1127 (2011).
- J. M. Llovet, S. Ricci, V. Mazzaferro, P. Hilgard, E. Gane, J. F. Blanc, et al. SHARP Investigators Study Group. Sorafenib in advanced hepatocellular carcinoma. N Engl J Med. 359, 378–390 (2008).
- L. A. Garraway, W. R. Sellers, Lineage dependency and lineage survival oncogenes in human cancer. Nat Rev Cancer. 6, 593-602 (2006).
- X. Lan, D. J. Jörg, F. Cavalli, L. M. Richards, L. V. Nguyen, R. J. Vanner, et al. Fate mapping of human glioblastoma reveals an invariant stem cell hierarchy. Nature. 549, 227–232 (2017).
- I. Tirosh, A. S. Venteicher, C. Hebert, L. E. Escalante, A. P. Patel, K. Yizhak, et al. Single-cell RNA-seq supports a developmental hierarchy in human oligodendroglioma. Nature. 539, 309-313 (2016).
- S. Boumahdi, F. J. de Sauvage. The great escape: tumour cell plasticity in resistance to targeted therapy. Nat Rev Drug Discov. 19, 39-56 (2020).
- S. Yuan, R. J. Norgard, B. Z. Stanger. Cellular Plasticity in Cancer. Cancer Discov. 9, 837-851 (2019).
- V. Plaks, N. Kong, Z. Werb. The cancer stem cell niche: how essential is the niche in regulating stemness of tumor cells. Cell Stem Cell. 16, 225-238 (2015).
- C. T. Rankin, T. Bunton, A. M. Lawler, S. J. Lee. Regulation of left-right patterning in mice by growth/differentiation factor-1. Nat Genet. 24, 262-265 (2000).
- C. Fuerer, M. C., Nostro, D. B. Constam. Nodal·Gdf1 heterodimers with bound prodomains enable serum-independent nodal signaling and endoderm differentiation. J Biol Chem.289, 17854-17871 (2014).
- P. A. Jones, H., Ohtani, A. Chakravarthy, D. D. De Carvalho. Epigenetic therapy in immune-oncology. Nat Rev Cancer. 19, 151-161 (2019).
- W. Sheng, M. W. LaFleur, T. H. Nguyen, S. Chen, A. Chakravarthy, J. R. Conway, Y. Li, et al. LSD1 ablation stimulates anti-tumor immunity and enables checkpoint blockade. Cell. 174, 549-563.e19 (2018).
Follow the Topic
-
Nature Communications
An open access, multidisciplinary journal dedicated to publishing high-quality research in all areas of the biological, health, physical, chemical and Earth sciences.
Related Collections
With Collections, you can get published faster and increase your visibility.
Women's Health
Publishing Model: Hybrid
Deadline: Ongoing
Advances in neurodegenerative diseases
Publishing Model: Hybrid
Deadline: Mar 24, 2026
Please sign in or register for FREE
If you are a registered user on Research Communities by Springer Nature, please sign in