USP43 stabilizes c-Myc to promote glycolysis and metastasis in bladder cancer
Published in Cancer and Cell & Molecular Biology
Published Jan 13, 2024
Globally, bladder cancer (BLCA) was estimated to account for 573,000 new cases and 213,000 deaths in 2020 [1], and the recurrence and aggressiveness of BLCA are major factors contributing to the poor prognosis [2]. Therefore, understanding the molecular regulatory network of BLCA is crucial for improving treatment options. A hallmark of tumor cells, including BLCA cells, is metabolic reprogramming toward aerobic glycolysis (Warburg effect) [3]. The classical oncogene MYC, which is crucial in regulating glycolysis, is amplified and activated in BLCA [4]. However, direct targeting of the c-Myc oncoprotein, which regulates glycolytic metabolism, presents great challenges and necessitates the discovery of a more clarified regulatory mechanism to develop selective targeted therapy [2, 5].
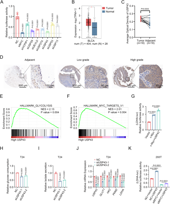
In our current study, we first screened a siRNA library targeting deubiquitinating enzymes (DUBs) to identify DUBs that positively regulate glycolysis and c-Myc transcriptional activity and we found that USP43 is a crucial deubiquitinase that controls both glycolysis and c-Myc transcriptional activity in BLCA. Moreover, USP43 was found to be upregulated in BLCA, increased with increasing pathological grade and patients with high USP43 expression had a worse prognosis.
Our subsequent detailed in vitro and in vivo experiments confirmed the important effects of USP43 on the glycolysis and metastasis of bladder cancer. Mechanistically, we elucidated that USP43 stabilized c-Myc by deubiquitinating c-Myc at K148 and K289 primarily through deubiquitinase activity. Additionally, upregulation of USP43 protein in BLCA increased the chance of interaction with c-Myc and interfered with FBXW7 access and degradation of c-Myc. Another interesting point was that stable c-Myc could function as a transcription factor to activate USP43 transcription, which partially explained the upregulation of USP43 in BLCA tissues, wherein amplified c-Myc increased USP43 mRNA levels.
In essence, our study revealed a positive feedback loop between USP43 and c-Myc in BLCA. The dysregulation of this loop results in aberrant glycolysis and the accumulation of c-Myc protein, both of which contribute to the malignant behaviors of BLCA. Based on the above, USP43 is critically involved in regulating glycolysis and c-Myc activity in BLCA and therefore holds promise as a potential therapeutic target for disrupting the USP43/c-Myc circuit and regulating BLCA behavior.

A simplified schematic diagram showing that the USP43/c-Myc positive feedback loop promoted glycolysis and metastasis in bladder cancer. USP43 stabilizes c-Myc by deubiquitinating c-Myc at K148 and K289 primarily through deubiquitinase activity. Moreover, upregulation of USP43 protein in BLCA increased the chance of interaction with c-Myc and interfered with FBXW7 access and degradation of c-Myc. In turn, stable c-Myc can function as a transcription factor that activates USP43 transcription. The dysregulation of the USP43/c-Myc positive feedback loop leads to abnormal glycolysis and the accumulation of c-Myc protein, both of which contribute to the malignant behaviors of BLCA.
Dr. Yi Zhang, Dr. Yu Xiao and Dr. Xinghuan Wang are the corresponding authors of this paper, with PhD candidates Mingxing Li, Jingtian Yu, and senior researcher Dr. Lingao Ju serving as co-first authors.
References
- Sung H, Ferlay J, Siegel RL, Laversanne M, Soerjomataram I, Jemal A, et al. Global Cancer Statistics 2020: GLOBOCAN Estimates of Incidence and Mortality Worldwide for 36 Cancers in 185 Countries. CA Cancer J Clin. 2021;71(3):209-49.
- Chen H, Liu H, Qing G. Targeting oncogenic Myc as a strategy for cancer treatment. Signal Transduct Target Ther. 2018;3:5.
- Vander Heiden MG, Cantley LC, Thompson CB. Understanding the Warburg effect: the metabolic requirements of cell proliferation. Science. 2009;324(5930):1029-33.
- Massari F, Ciccarese C, Santoni M, Iacovelli R, Mazzucchelli R, Piva F, et al. Metabolic phenotype of bladder cancer. Cancer Treat Rev. 2016;45:46-57.
- Dong Y, Tu R, Liu H, Qing G. Regulation of cancer cell metabolism: oncogenic MYC in the driver's seat. Signal Transduct Target Ther. 2020;5(1):124.
Follow the Topic
-
Cell Death & Disease
This journal seeks to encompass the breadth of translational implications of cell death and promote diverse and integrated areas of experimental and internal medicine with its specialties, including cancer, immunity and neuroscience.
Please sign in or register for FREE
If you are a registered user on Research Communities by Springer Nature, please sign in