Pectolinarigenin inhibits bladder urothelial carcinoma cell proliferation by regulating DNA damage/autophagy pathways
Published in Cancer
Bladder cancer (BLCA) is a serious disease, ranking as the sixth most common cancer in men [1]. It includes different stages, from early non-muscle-invasive bladder cancer, which often returns and needs continuous monitoring, to more severe forms like muscle-invasive and advanced bladder cancer, which have a high risk of death [2]. Treatments mainly include chemotherapy and surgery, but finding more effective drugs is crucial due to limited options.
The DNA topoisomerase family, which helps manage DNA structure in cells, is targeted by some cancer treatments because it can influence cell damage and death [8]. Specifically, using drugs that impact topoisomerase II, known as TOP2 poisons, can be very effective for tumors that have high levels of this protein [9].
Another important cellular process is autophagy, where cells break down and recycle parts of themselves. This process helps cells survive under stress and can lead to resistance against chemotherapy. Inhibiting this process can make cancer cells more vulnerable to treatment.
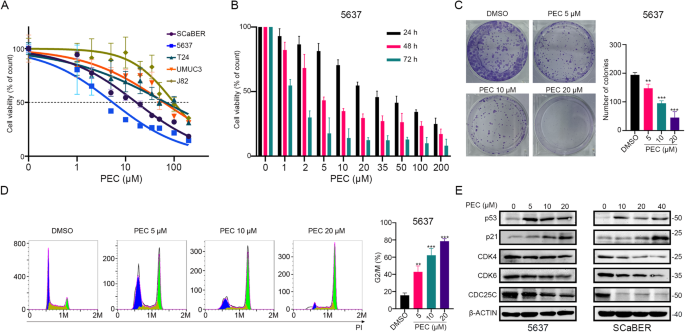
Pectolinarigenin (PEC) is a compound found in several plants and has anti-cancer properties [14]. It has been effective against liver and stomach cancer by disrupting certain cell survival pathways and can also block cell progression through the division cycle, leading to cell death [16].

PEC influences both the DNA repair systems and autophagy, making it a promising candidate for BLCA treatment. Our studies show that PEC, especially when used with the chemotherapy drug gemcitabine (GEM), can effectively slow down BLCA progression both in lab and animal studies.
References
[1] Sung H, et al. Global Cancer Statistics 2020: GLOBOCAN Estimates of Incidence and Mortality Worldwide for 36 Cancers in 185 Countries. CA Cancer J Clin 2021, 71(3): 209-249.
[2] Patel VG, et al. Treatment of muscle-invasive and advanced bladder cancer in 2020. CA Cancer J Clin 2020, 70(5): 404-423.
[3] Pommier Y, et al. Human topoisomerases and their roles in genome stability and organization. Nat Rev Mol Cell Biol 2022, 23(6): 407-427.
[4] Kathiravan MK, et al. Topoisomerase as target for antibacterial and anticancer drug discovery. J Enzyme Inhib Med Chem 2013, 28(3): 419-435.
[5] Levy JMM, et al. Targeting autophagy in cancer. Nat Rev Cancer 2017, 17(9): 528-542.
[6] Xu Y, et al. Inhibition of autophagy enhances cisplatin cytotoxicity through endoplasmic reticulum stress in human
cervical cancer cells. Cancer Lett 2012, 314(2): 232-243.
Please sign in or register for FREE
If you are a registered user on Research Communities by Springer Nature, please sign in