A New Role for Stromal FAK: Focal Contact Protein Alters Cellular Metabolism

Published in Cancer

Like

Share this post

Choose a social network to share with, or copy the URL to share elsewhere

This is a representation of how your post may appear on social media. The actual post will vary between social networks

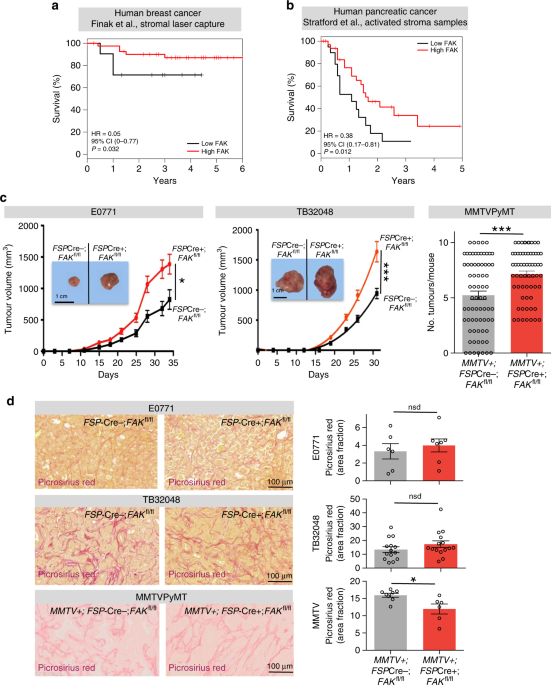
When I first joined Hodivala-Dilke lab as a graduate student, interesting questions that we had been tackling with included: Why do cancers, with apparently similar genetic profiles, sometimes grow faster than others? What are the microenvironment-derived signals contributing to the differences in cancer cell behaviour? How does stromal focal adhesion kinase (FAK) influence tumour-host crosstalk? In contrast to cancer cell expression, why do breast and pancreatic ductal adenocarcinoma (PDAC) patients with low stromal FAK expression have worse overall survival? This question was partially stimulated thanks to elegant studies from Prof Morag Park’s team exploring the influence of the stromal gene expression changes on epithelial tumour progression in patient breast tumours using laser capture microdissection in addition to virtual microdissection/nonnegative matrix factorisation approach of Moffitt et al. to analyse stromal gene expression in PDAC1,2. In summary, two kaplan-meier survival curves Kebs showed me in the early days of my PhD formed the basis of what I would be pursuing for the next 3 years.

It is already well established that FAK is a very promising druggable target as the inhibition of its kinase activity in cancer cells shows strong antitumoural effect in vitro and in vivo. However, patient survival data was suggesting that stromal FAK could potentially counteract the positive effect of kinase inhibition in cancer cells.  Next step was to decide on the stromal cell population we have to focus on and the transgenic mouse model we can generate as a tool to mimic a patient tumour with low stromal FAK expression and since CAFs are so abundant in the stroma, we chose CAFs as our target cell type. This wasn’t a straightforward decision as FAK is important particularly for cell motility3 and survival4 and we actually expected to slow down tumour growth by targeting FAK in CAFs. Although there are many markers traditionally used to identify CAFs, there is no single marker that specifically detects all fibroblasts.  We decided to target fibroblast specific protein 1 (FSP-1) positive subpopulation of CAFs in which FAK was depleted using FSP-Cre;FAKfl/fl mice in our project.

 Key findings

. Orthotopic breast and pancreatic tumour growth was enhanced in FSP-Cre+;FAKfl/fl mice, correlating with the observations we made in human breast and pancreatic cancer, but had fewer blood vessels.  This result was puzzling, but we were inspired by a talk given by Oriol Casanovas on metabolic symbiosis that shifted our focus to how FAK could regulate CAF-mediated control of cancer cell metabolism. This was the basis of our fruitful collaborations with the labs of Patricia Sancho and Christian Frezza.

. In vivo and in vitro experiments showed us that depletion of CAF-FAK enhanced glycolysis in malignant cells.

. Conditioned medium experiments revealed that these changes in cancer cell metabolism were dependent on proteinaceous factors with dramatic increases in PI3K signalling and Ccl6 and Ccl12 levels in FAK-depleted CAFs.

. We were able to rescue the enhanced tumour growth and glycolysis by targeting the receptors of these chemokines, namely CCR1 and CCR2.

. Phosphoproteomic analysis of primary cancer cells, which were treated with FAK-depleted or WT-CAF conditioned medium, identified protein kinase A (PKA) as the main driver of these metabolic alterations in cancer cells.

. Epithelial compartment in breast cancer patients with low stromal FAK also displayed metabolic and signalling alterations consistent with the mouse model.

I believe the most fundamental message of our study is that in addition to intrinsic regulators of cancer cell metabolism, including mutations in oncogenes and tumour suppressor genes, and epigenetic alterations, the influence of tumour microenvironment and stromal cells on tumour cell metabolism should not be underestimated. In our model, tumours with identical mutational signatures grow at different rates because changes in the expression of a stromal gene alter the cancer cell metabolism.

Time will tell whether our findings hold any translational relevance regarding the use of FAK inhibitors in the clinic.  We eagerly await the outcomes of ongoing clinical trials of FAK inhibitors particularly in combination with immune checkpoint blockade or RAF/MEK inhibitor as we observe enhanced kinase activity in this pathway in cancer cells. Although genetic depletion and pharmacological inhibition of kinase or scaffold functions might not necessarily lead to a similar outcome, our study identifies potential mediators of tumour-promoting action of stromal FAK.

Written by Fevzi Demircioglu


REFERENCES

1  Finak, G. et al. Stromal gene expression predicts clinical outcome in breast cancer. Nat Med 14, 518-527, doi:10.1038/nm1764 (2008).

2  Moffitt, R. A. et al. Virtual microdissection identifies distinct tumor- and stroma-specific subtypes of pancreatic ductal adenocarcinoma. Nat Genet 47, 1168-1178, doi:10.1038/ng.3398 (2015).

3  Ilic, D. et al. Reduced cell motility and enhanced focal adhesion contact formation in cells from FAK-deficient mice. Nature 377, 539-544, doi:10.1038/377539a0 (1995).

4   Parsons, J. T. Focal adhesion kinase: the first ten years. J Cell Sci 116, 1409-1416, doi:10.1242/jcs.00373 (2003).

Please sign in or register for FREE

If you are a registered user on Research Communities by Springer Nature, please sign in

Follow the Topic

Cancer Biology
Life Sciences > Biological Sciences > Cancer Biology

Related Collections

With Collections, you can get published faster and increase your visibility.

Healthy Aging

This collection welcomes submissions based on studying preclinical models, as well as population-wide and clinical studies. Studies that advance our understanding of mechanisms behind healthy aging are also welcomed. Clinical research of interest will include epidemiological studies, observational studies, longitudinal cohort studies, systematic reviews and clinical trials.

Publishing Model: Open Access

Deadline: Jun 01, 2026

Women's Health

A selection of recent articles that highlight issues relevant to the treatment of neurological and psychiatric disorders in women.

Publishing Model: Hybrid

Deadline: Ongoing