Antibodies need teamwork!

We develop a novel approach to identify anti-bacterial antibodies from human B cells and reveal that some antibodies can act synergistically
Like

Share this post

Choose a social network to share with, or copy the URL to share elsewhere

This is a representation of how your post may appear on social media. The actual post will vary between social networks

Antibiotic resistance urgently calls for the development of alternative therapies against bacterial infections. A promising strategy is to boost the host immune system through antibodies, either indirectly via vaccination or directly via therapeutic antibodies. However, real progress in such developments is hampered by our limited knowledge of the processes underlying antibody-dependent immune clearance.

 What is a good antigen?” is a key question that many scientists in antibody therapeutics try to resolve. The bacterial cell is a highly complex landscape of hundreds of different antigens, and we don’t really understand which bacterial antigens are good targets for antibody therapy. One of the major mechanisms through which antibodies can kill bacteria is through leveraging complement activation upon binding to bacterial surface antigens. Activation of the complement cascade can lead to insertion of large pores into bacterial membranes and/or phagocytosis. However, the determinants for antibody-mediated bacterial killing via complement remain poorly understood. Therefore, there is a need for new tools to identify anti-bacterial antibodies and relate the antigenic target with the antibody’s functionality.

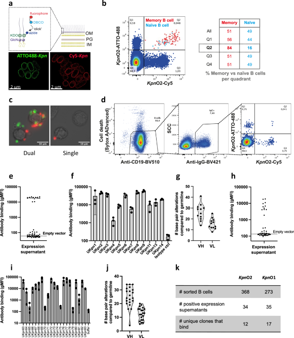
In this paper, we establish an approach to identify novel anti-bacterial antibodies from human B cells. Although it is common in the field to stain B cells with purified antigens, we decided to go for a more holistic approachand stain the B cells with entire living bacteria, thereby keeping antigens in the natural context of the complex bacterial membrane. Using this approach, we identified 29 novel antibodies against Klebsiella pneumoniae, an important cause of drug-resistant infections. Using genetic and functional approaches, we managed to couple the antibody’s functionality to its antigenic target.

 The main surprises of our study?
1) The antigen matters!

We found that the capacity of antibodies to activate complement depends on the antigenic target.

2) Mixing helps!

We discovered that some antibodies can act synergistically. When added as a mixture, some antibodies can strengthen each other’s binding to the bacterial surface. Contrary to our expectation, this cooperation between antibodies was independent of the antibody’s Fc-tail. 

In all, we anticipate that our approach will accelerate discovery of monoclonal antibodies against bacteria and stimulate others to explore whether antibody combinations are a promising route to develop potent antibody therapies.

Please sign in or register for FREE

If you are a registered user on Research Communities by Springer Nature, please sign in

Follow the Topic

Antibodies
Life Sciences > Biological Sciences > Immunology > Adaptive Immunity > Humoral Immunity > Antibodies
Bacteria
Life Sciences > Biological Sciences > Microbiology > Bacteria
Infection
Life Sciences > Health Sciences > Biomedical Research > Pathogenesis > Infection
Complement Cascade
Life Sciences > Biological Sciences > Immunology > Complement Cascade
Complement
Physical Sciences > Chemistry > Biological Chemistry > Proteins > Complement
B cells
Life Sciences > Biological Sciences > Anatomy > Haemic and Immune Systems > Immune system > Leukocytes > B cells

Related Collections

With Collections, you can get published faster and increase your visibility.

Healthy Aging

This collection welcomes submissions based on studying preclinical models, as well as population-wide and clinical studies. Studies that advance our understanding of mechanisms behind healthy aging are also welcomed. Clinical research of interest will include epidemiological studies, observational studies, longitudinal cohort studies, systematic reviews and clinical trials.

Publishing Model: Open Access

Deadline: Jun 01, 2026

Women's Health

A selection of recent articles that highlight issues relevant to the treatment of neurological and psychiatric disorders in women.

Publishing Model: Hybrid

Deadline: Ongoing