Detection of Progesterone Receptor-Interacting Endocrine Disruptors
Published in Bioengineering & Biotechnology
Progestogens, the natural and synthetic ligands for the progesterone receptor (PR) have been widely used in human and veterinary medicine. The synthetic progestogens (progestins) as well as progesterone, the natural PR ligand, are components of female oral contraceptives and have also been used in menopausal hormone therapy and in hormone therapy for transgender women. Progestins are also widely used in animal husbandry to regulate livestock reproduction, leading to environmental contamination upon excretion. These substances, contributing to widespread water and soil contamination, are facing increasing scrutiny due to concerns about their potential hazards to aquatic ecosystems. Moreover, there are concerns about the risks they may pose to mammals and humans exposed to contaminated water.
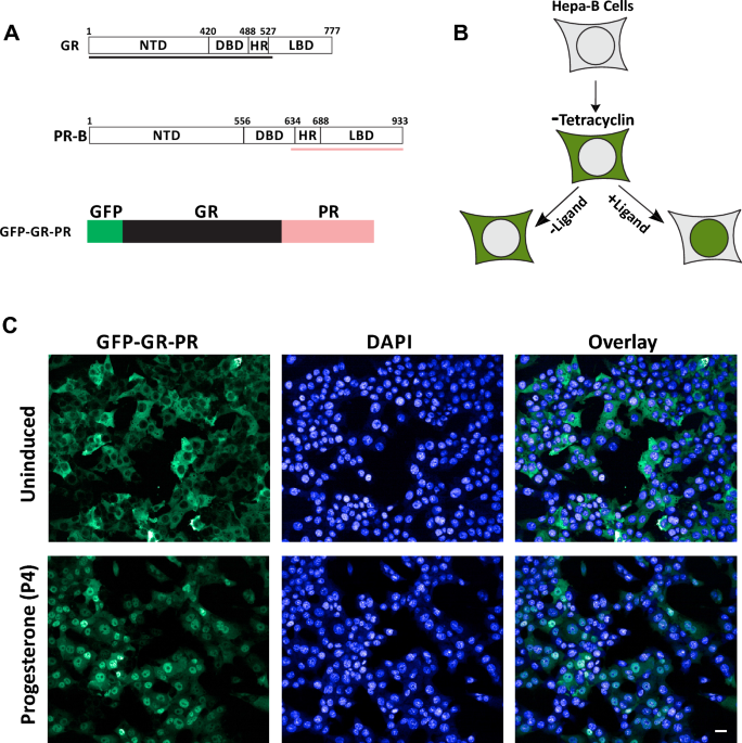
Despite these concerns, the methods for detection and monitoring of PR-interacting contaminants have been limited. To facilitate their detection, we developed a high-throughput imaging-based assay. Specifically, the part of the PR gene encoding its hormone-binding domain was combined with a segment of the glucocorticoid receptor (GR) responsible for retaining the protein in the cytoplasm in the absence of the hormone. This bioengineered molecule was then fused to green fluorescent protein (GFP), resulting in the creation of the GFP-GR-PR chimera and expressed in mammalian cells under tetracycline regulation. In addition, these cells co-express a marker that is exclusively localized in the cell nucleus (NF1) and carries a red fluorescent protein. In the absence of PR ligands (hormones), the cells have green cytoplasm and a red nucleus. However, following treatment with PR ligands, the green cytoplasmic chimera undergoes translocation to the nucleus, resulting in a yellow appearance due to the combination of green and red colors (refer to the schematic representation). The presence of a nuclear marker facilitates nuclear segmentation and makes this assay compatible with live cell imaging. This streamlines the screening process and reduces the time, cost, and the toxicological impact of this assay. Importantly, known agonists, antagonists and PR modulators translocate the GFP-GR-PR chimera to the nucleus in a manner dependent on both time and concentration. Finally, we have demonstrated that this is a simple and fast method for detection and monitoring of PR-interacting contaminants in river water samples.
Overall, this new assay represents a significant improvement in screening for PR-interacting biologically active chemicals in both environmental samples and chemical libraries.
Follow the Topic
-
Scientific Reports
An open access journal publishing original research from across all areas of the natural sciences, psychology, medicine and engineering.
Related Collections
With Collections, you can get published faster and increase your visibility.
Computational biology and mathematical modelling of biological systems
Publishing Model: Open Access
Deadline: Jul 18, 2026
Water pollution and advanced treatment processes
Publishing Model: Hybrid
Deadline: May 31, 2026
Please sign in or register for FREE
If you are a registered user on Research Communities by Springer Nature, please sign in