Determining why children with asthma have a lower incidence of brain tumors
Published in Healthcare & Nursing
Our clinical and laboratory research team is focused on the Neurofibromatosis type 1 (NF1) cancer predisposition syndrome, in which children are prone to the development of low-grade brain tumors involving the optic pathway [1].
Examination of these NF1-associated optic pathway gliomas (NF1-OPGs) reveals that they contain both neoplastic (cancerous) cells and non-cancerous cells that work together to control tumor initiation and progression. In this regard, NF1-OPGs represent complex cellular ecosystems composed of immune system-like cells (T cells and microglia), nerve cells (retinal ganglion cell axons), and neoplastic low-grade glioma cells [2].
Currently, we cannot accurately predict which children with NF1 are at highest risk for OPG development and progression. To identify those risk factors important for NF1-OPG formation and progression, we initially performed association studies in children with NF1, looking for clinical features that correlate to increased or decreased brain tumor incidence. Our epidemiologic studies demonstrated that sex [3], race [4], germline genetics [5], and birth weight [6] all strongly influenced NF1-OPG development.
In addition, Dr. Bree Porcelli from our group also found that children with NF1 and asthma had a two-fold reduced incidence of brain tumors [7]
Asthma!!! What does asthma have to do with brain tumors?
Asthma is largely a T cell-mediated disease, and NF1-OPG gliomas contain only small numbers of T cells.
Building upon studies spearheaded in our laboratory by Drs. Yuan Pan and Xiaofan (Gary) Guo showing that T cells control tumor growth in genetically engineered mouse models of Nf1-OPG [2, 8], we next asked whether asthma induction could modify T cells in a way that reduces optic glioma progression in mice.
At this time, a talented postdoctoral fellow, Dr. Jit Chatterjee, joined the laboratory. Working with Dr. Michael Holtzman, an international expert in experimental models of asthma, Jit set out to determine whether asthma could reduce Nf1 optic glioma progression in mice.
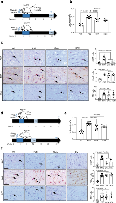
Using house dust mice (HDM) and ovalbumin (OVA) as two different methods to induce asthma in Nf1-OPG-prone mice, Dr. Chatterjee showed that asthma induction at 6 weeks of age (before tumors form) prevented tumor development at 3 months of age (when tumors usually form in Nf1-OPG mice).

In fact, these mice did not develop optic gliomas even at 6 months of age, revealing a durable effect.
To define the mechanism underlying this striking result, Jit teamed up with Olivia Cobb and Alice Bewley, two bioinformaticians in our lab, to employ RNA sequencing to find genes that could inhibit T cell induction of a supportive tumor microenvironment. They found that decorin, a member of the small leucine-rich proteoglycans (SLRPs), was induced by T cells in the setting of asthma. Moreover, decorin blocked the ability of another immune-like cell (microglia) to produce a necessary growth factor for optic glioma formation (Ccl5). Further experiments also revealed that decorin inhibited microglia production of Ccl5 through suppression of NFkB signaling.
Lastly, Dr. Chatterjee showed that these mechanisms operate in the intact animal. He found that treating Nf1-OPG-prone mice with either decorin or NFkB inhibitors suppressed tumor formation, establishing a mechanistic explanation for the epidemiologic association between asthma and brain tumor development in children with NF1.
Importantly, these findings suggest that T cells can function as critical transducers of systemic exposures relevant to brain disease. Current studies are focused on identifying ways to manipulate the immune system as a “natural” approach to brain tumor therapy.
References
- Listernick R, et al. Optic pathway gliomas in neurofibromatosis-1: Controversies and recommendations. Neurol. 61:189–198 (2007).
- Guo X, et al. Midkine activation of CD8+ T cells establishes a neuron–immune–cancer axis responsible for low-grade glioma growth. Commun. 11:2177 (2020).
- Diggs-Andrews KA, et al. Sex Is a major determinant of neuronal dysfunction in neurofibromatosis type 1. Neurol. 75:309–316 (2014).
- Abadin SS, et al. Racial/ethnic differences in pediatric brain tumor diagnoses in Patients with Neurofibromatosis Type 1. Pediatr. 167:1–17 (2016).
- Anastasaki C, et al. Children with 5’-end NF1 gene mutations are more likely to have glioma. Genet. 3:4–8 (2017).
- Johnson KJ, et al. Peri-gestational risk factors for pediatric brain tumors in Neurofibromatosis Type 1. Cancer Epidemiol 42:53–59 (2016).
- Porcelli B, et al. Associations between allergic conditions and pediatric brain tumors in neuro fibromatosis type 1 Bree. Fam. Cancer 176:139 –148 (2016).
- Pan Y, et al. Athymic mice reveal a requirement for T-cell-microglia interactions in establishing a microenvironment supportive of Nf1 low-grade glioma growth. Genes Dev. 32:491–496 (2018).
Follow the Topic
-
Nature Communications
An open access, multidisciplinary journal dedicated to publishing high-quality research in all areas of the biological, health, physical, chemical and Earth sciences.
Related Collections
With Collections, you can get published faster and increase your visibility.
Women's Health
Publishing Model: Hybrid
Deadline: Ongoing
Advances in neurodegenerative diseases
Publishing Model: Hybrid
Deadline: Mar 24, 2026
Please sign in or register for FREE
If you are a registered user on Research Communities by Springer Nature, please sign in