Discovery of Neuronal Fatty Acid Oxidation in vivo

Intensive learning in Drosophila relies on neuronal fatty acid oxidation. This discovery overturns the long-held view that adult neurons do not use fat as fuel.
Discovery of Neuronal Fatty Acid Oxidation in vivo
Like

Share this post

Choose a social network to share with, or copy the URL to share elsewhere

This is a representation of how your post may appear on social media. The actual post will vary between social networks

Neuronal Fatty Acid Oxidation Discovery

I was trained as a biochemist, so metabolism has always felt like home. Still, if you'd asked me on day one of my PhD (2016) whether neurons burn fat to make memories, I would have said: “no, that’s the dogma.”

I joined Thomas Preat's lab to work with wild-type Drosophila strains that had undergone ~30 generations of experimental evolution: one line enriched for spaced long-term memory (LTM; learning with rest intervals), and another for massed long-term anaesthesia-resistant memory (LT-ARM; intensive learning back-to-back, without rests). My first big job as an intern-turned-PhD student sounded simple: scan the heads and see what changed.

From a ‘ghost’ signal to a pathway

The first task was brain proteomics via mass spectrometry. I went to Seville in 2016 to the lab of Alberto Pascual; the data looked like a city at night, energy metabolism lit up everywhere. That made sense for a costly process like memory. But in the LT-ARM strains, one signal kept surprisingly flickering: β-oxidation, the pathway that burns fatty acids. Fat burning in neurons?

Initially, we treated it as an oddity and moved on, although it stayed on the whiteboard.

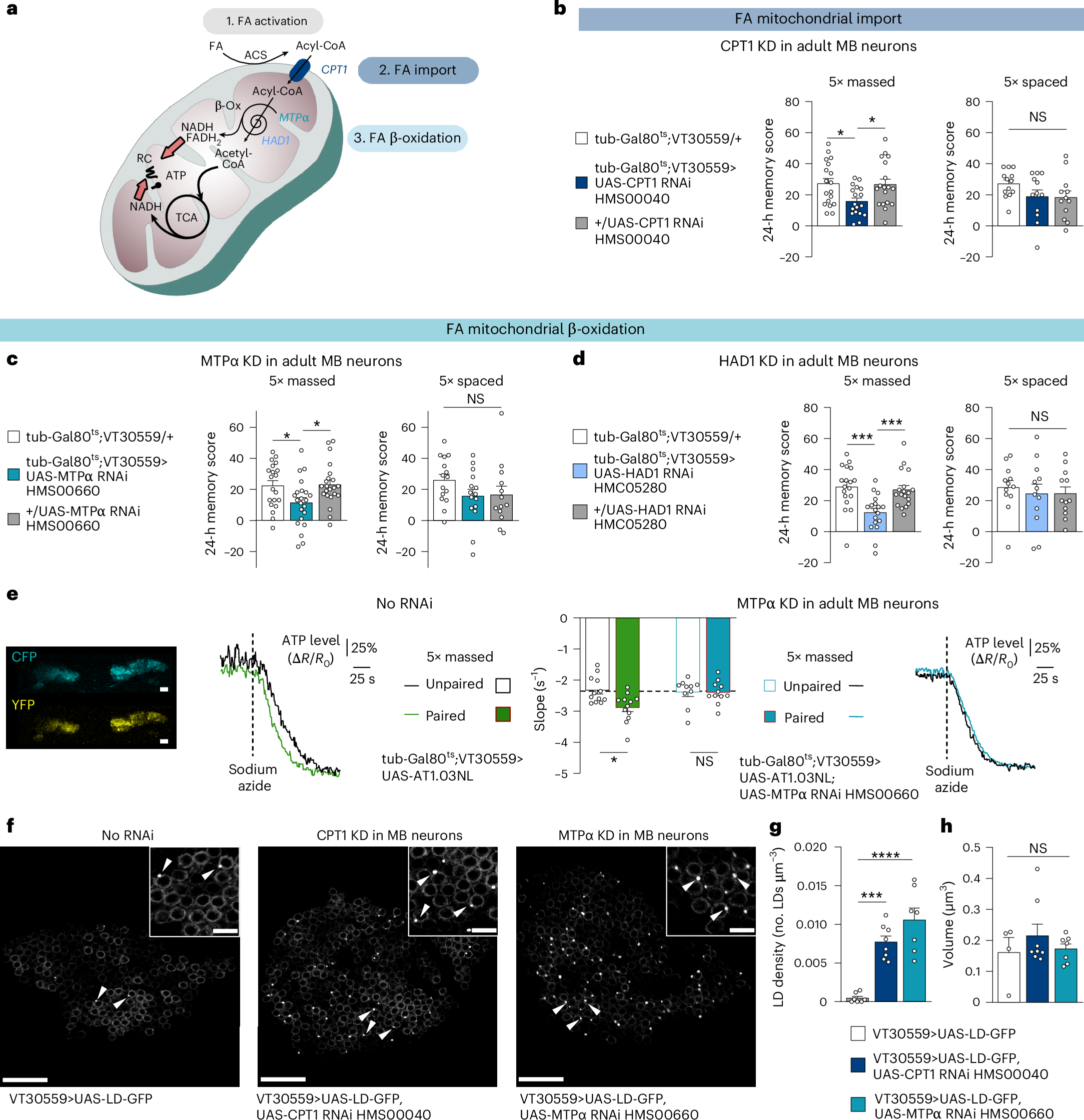
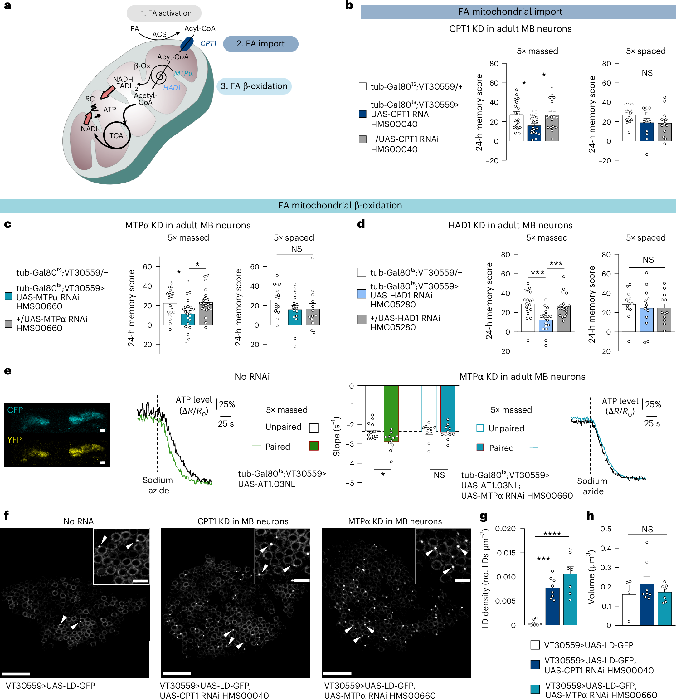
By the end of 2016 I decided to test that "ghost" signal directly. First I ran the hard experiment: block fat use specifically in adult neurons, only during the memory formation window. I started at the rate-limiting step of fatty acid oxidation, CPT1, which shuttles fatty acids into mitochondria and sets the pace for β-oxidation. If the proteomics hit was noise, nothing dramatic should change. Instead, massed LT-ARM decreased, while spaced LTM remained normal. Targeting downstream β-oxidation enzymes in the inner membrane and matrix reproduced the effect. The “outlier” had quietly grown into a full pathway.

Not everyone applauded in lab meetings. The common comments were: “Neurons don’t burn fat.” “It could all be glia.” “Proteomics sees ghosts.” The scepticism was uncomfortable at times, but ultimately useful: it forced me to prove every link, who supplies the fuel, who uses it, and when.

Following the fuel

That sent us upstream. Neurons don’t store many lipids; glia do. The 2018–2019 literature (Ioannou et al., 2019) suggested a lack of neuronal lipid droplets, so I separated supply and use into two compartments.

In glia, blocking lipogenesis or apolipoprotein export impaired intensive, massed memory. In neurons, blocking lipoprotein receptors reproduced the defect. Inside neurons, an ATGL-like lipase to release fatty acids from TAGs, and a FABP to transfer them to mitochondria, were both required: disrupting either impaired LT-ARM. When we blocked oxidation, lipid droplets accumulated in neurons (back-pressure from a block in the carnitine shuttle). The pipeline came into focus: glia synthesise and shuttle; neurons receive and break down fats.

Around the same time (2017–2018), a parallel thread emerged during my PhD: glial β-oxidation generating ketone bodies for neurons. It was the safer, more familiar landing, closer to established mammalian work. On Thomas’s advice, we developed and published that story first, around 2022, and let the more provocative neuronal FAO story mature in the background. I never dropped the thread.

Enter mitochondrial dynamics—and shared authorship

By the time we had all the pieces of the shuttle in place, I was nearing the end of my PhD. I defended at the end of 2020, but I stayed on in Thomas Preat’s lab (which by then had become co-led with Pierre-Yves Plaçais) to see both metabolic stories through. The glial ketone route, conceptually closer to existing mammalian work, was published first, in 2022 (Silva et al., 2022). The more provocative neuronal fatty acid oxidation story continued to mature in parallel.

In that period, my co-supervisor (PI), Alice Pavlowsky, developed a second line of evidence from mitochondrial dynamics. Promote mitochondrial fusion and LT-ARM dramatically increases while LTM dips; promote fission and the see-saw flips. This was intriguing on its own, and even more so when we asked a simple question: do fused mitochondria favour neuronal β-oxidation?

We examined mitochondrial morphology and saw that after massed training, neuronal mitochondria became more fused. Reducing fission elevated neuronal ATP even without training. Behaviour mirrored bioenergetics: LT-ARM strengthened while spaced LTM dipped. Morphology wasn’t just scenery; it was a gain knob on the fat route.

To go beyond behaviour, we imaged ATP in vivo. Associative massed training produced a rapid ATP rise in neurons that was abolished when β-oxidation was disrupted. The plain reading was hard to ignore: in this context, neurons break down fat to produce energy for memory formation.

By the time the neuronal FAO manuscript finally came together as a full paper in 2025, I had already moved to London for a postdoc in Irene Miguel-Aliaga’s lab, following the project from a distance while new experiments were added in Paris. The paper that emerged weaves together the long arc of work I began with that first proteomics screen and the mitochondrial-dynamics axis that Alice developed, and credits Alice Pavlowsky and myself as co–first authors on the discovery of the glia-to-neuron fatty acid shuttle.

A new shuttle and an old dogma

I’ve always loved glia–neuron shuttles; this one earned a name for me: the glia-to-neuron fatty acid shuttle (Pavlowsky & Silva et al., 2025)

The conclusion is simple: intensive learning runs on fat. What 1970s–80s dogma dismissed with the line “neurons don’t use fat” now stands as a mechanism: neurons oxidise glia-delivered lipids to power a specific form of memory. Biochemistry textbooks will need a new chapter figure.

Two quick side notes I always mention:

  • Spaced LTM runs on glucose (de Tredern et al., 2020), and under starvation the brain falls back on glia-derived ketone bodies via the glia-to-neuron ketone-body shuttle to sustain memory formation.

  • LT-ARM currently lacks a clean mammalian analogue. Mammalian work tends to favour spaced paradigms because they are more robust, so intensive learning may be underexplored—a bias that likely helped this fat-linked route hide in plain sight.

For me, seeing this pathway emerge, from a faint proteomics “ghost” to a co–first-authored paper, has been a reminder that metabolism still has a few surprises for how brains learn.


References

1. Ioannou MS, Jackson J, Sheu SH, et al. Neuron-Astrocyte Metabolic Coupling Protects against Activity-Induced Fatty Acid Toxicity. Cell. 2019;177(6):1522-1535.e14. https://doi.org/10.1016/j.cell.2019.04.001

2. Silva, B., Mantha, O.L., Schor, J. et al. Glia fuel neurons with locally synthesized ketone bodies to sustain memory under starvation. Nat Metab 4, 213–224 (2022). https://doi.org/10.1038/s42255-022-00528-6

3. de Tredern E, Rabah Y, Pasquer L, Minatchy J, Plaçais PY, Preat T. Glial glucose fuels the neuronal pentose phosphate pathway for long-term memory. Cell Rep. 2021;36(8):109620. https://doi.org/10.1016/j.celrep.2021.109620

4. Pavlowsky, A.*, Silva, B.*, Basu, R. et al. Neuronal fatty acid oxidation fuels memory after intensive learning in Drosophila. Nat Metab (2025).
https://doi.org/10.1038/s42255-025-01416-5

 

Please sign in or register for FREE

If you are a registered user on Research Communities by Springer Nature, please sign in

Follow the Topic

Neuroscience
Life Sciences > Biological Sciences > Neuroscience
Biochemistry
Life Sciences > Biological Sciences > Chemical Biology > Biochemistry
Learning and Memory
Life Sciences > Biological Sciences > Neuroscience > Learning and Memory
Mitochondria
Life Sciences > Biological Sciences > Cell Biology > Organelles > Mitochondria
Fat Metabolism
Life Sciences > Biological Sciences > Physiology > Metabolism > Fat Metabolism
Fatty Acids
Life Sciences > Biological Sciences > Chemical Biology > Lipidology > Lipids > Fatty Acids
  • Nature Metabolism Nature Metabolism

    This journal publishes work from across all fields of metabolism research that significantly advances our understanding of metabolic and homeostatic processes in a cellular or broader physiological context, from fundamental cell biology to basic biomedical and translational research.

Your space to connect: The Psychedelics Hub

A new Communities’ space to connect, collaborate, and explore research on Psychotherapy, Clinical Psychology, and Neuroscience!

Continue reading announcement

Related Collections

With Collections, you can get published faster and increase your visibility.

Microbiome and energy metabolism

This collection invites research on microbial energy metabolism including studies characterizing microbial metabolic pathways or impacts of microbial metabolites on host metabolism.

Publishing Model: Hybrid

Deadline: Dec 06, 2026