T cells and big bites are all B cells need.

To induce protective antibodies against pathogens, B lymphocytes must undergo a process called the germinal center reaction, which takes place in lymphoid organs. In depth knowledge of mechanisms underlying the GC reaction have been hampered by the lack of an in vitro antigen-specific system

Published in Healthcare & Nursing

T cells and big bites are all B cells need.
Like

Share this post

Choose a social network to share with, or copy the URL to share elsewhere

This is a representation of how your post may appear on social media. The actual post will vary between social networks

The production of high-affinity antibodies capable of targeting and eliminating foreign pathogens characterizes the humoral arm of our adaptive immune system. To induce this protective response against pathogens, B lymphocytes must undergo a dynamic process called the germinal center (GC) reaction, which takes place in the B cell follicles of the secondary lymphoid organs. There, a Darwinian process based on mutation and selection favors the survival of those B cells that carry B cell receptors (BCRs) with higher affinity for the antigen. To be selected, B cells must receive two important signals, the first from the BCR through recognition of the cognate antigen, and the second from cognate CD4 T cells differentiated into T follicular helper cells (Tfh). B cells that receive the positively selecting signals from T cells undergo further rounds of somatic hypermutation on their B cell receptor genes to increase their affinity for the antigen. The GC output generates effector memory and plasma cells, which tend to emerge at slightly different time points in the response and carry BCRs of different affinities1.

Despite the importance of the GC, its complexity and dynamics have hindered a deeper analysis of the process, leaving many questions unanswered, such as which molecular signals control the multiple differentiation steps. The use of in vitro systems to mimic in vivo processes has been extensively developed in different scientific fields to study complex processes with simpler experiments. As a result, several groups have reported systems that mimic GCs in vitro 2,3. However, some of the most relevant steps of the GC process could not be recapitulated with these systems.

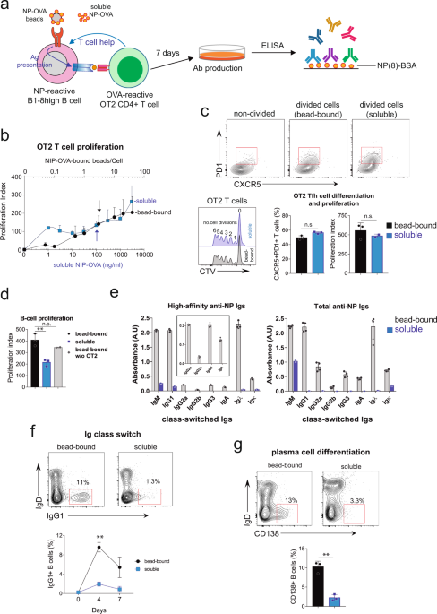
In our publication, we provide a new methodology to reconstitute GCs in vitro (Martinez-Riano et al, 2023). This new approach is based on phagocytic delivery of antigen to B cells and co-culture with cognate CD4 T cells, providing the two essential signals for B cells to differentiate into GC cells. In this case, phagocytic antigens generate a stronger and more persistent BCR signal than soluble antigens, resulting in enhanced in vitro GC differentiation. The novelty of our method is that phagocytic antigen uptake facilitates affinity selection within the cultured B cells, since those cells bearing higher affinity BCRs have a cytoskeletal-remodeling advantage to engulf large antigens compared to cells bearing lower affinity antigens. In our co-culture conditions, cognate naive CD4 T cells differentiate into Tfh cells and support the differentiation and survival of the GC B cells. Under these conditions, we see that differentiated GC B cells further differentiate into class-switching antibody-producing plasma cells that secrete high-affinity antibodies against the antigen provided in culture.

This new method to reconstitute the GC in vitro aims to facilitate the study of this complicated process by allowing high-throughput screens to be performed and specific molecular mechanisms to be analyzed in a time-controlled manner. As an example, we were particularly interested in studying the importance of T-B contacts within the GC. The rationale was that soluble signals secreted by Tfhs upon stimulation by cognate high-affinity B cells could also modify bystander unrelated B cells, or even autoreactive B cells located nearby. We therefore specifically analyzed the relevance of T cell help to B cells in a direct or bystander manner in the co-culture. Surprisingly, while cognate B cells differentiate into plasma cells, bystander B cells acquire a memory B cell phenotype, suggesting that memory B cell differentiation may require only some of the signals provided by T cells.

In conclusion, we believe that our work provides a new tool for immunologists to study the GC response in a more accessible manner and supports the ability to generate high affinity antibodies in vitro against antigens of interest for vaccines. The key for GC B cells to succeed in a Petri dish is to eat large antigens and hug tightly to T cells.

References

  1. Victora, G. D. & Nussenzweig, M. C. Germinal centers. Annu Rev Immunol. 30:429-57., 10.1146/annurev-immunol-020711-075032. Epub 2012 Jan 3. (2012).
  2. Nojima, T. et al. In-vitro derived germinal centre B cells differentially generate memory B or plasma cells in vivo. Nat Commun. 2:465., 10.1038/ncomms1475. (2011).
  3. Ochiai, K. et al. Protocol for in vitro BCR-mediated plasma cell differentiation and purification of chromatin-associated proteins. STAR Protocols 2, 100633 (2021).

Please sign in or register for FREE

If you are a registered user on Research Communities by Springer Nature, please sign in

Follow the Topic

Health Care
Life Sciences > Health Sciences > Health Care

Related Collections

With Collections, you can get published faster and increase your visibility.

Signalling Pathways of Innate Immunity

In this cross-journal Collection, we invite research into the complex signalling pathways of innate immunity, emphasising the activation and regulation of pattern recognition receptors in response to microbial and endogenous triggers.

Publishing Model: Hybrid

Deadline: Feb 28, 2026

Forces in Cell Biology

Cell generate forces to maintain normal tissue morphology and function. Cells can also sense and process forces appropriate to their correct tissue context. With this cross-journal Collection between Communications Biology and Nature Communications, we welcome the submission of primary research articles exploring molecular mechanisms underlying how cells react to external mechanical stimuli, to forces between cells, and to intercellular forces

Publishing Model: Open Access

Deadline: Apr 30, 2026