GUCY2C signaling limits dopaminergic neuron vulnerability to toxic insults

Like

Share this post

Choose a social network to share with, or copy the URL to share elsewhere

This is a representation of how your post may appear on social media. The actual post will vary between social networks

Parkinson’s disease (PD) is the second most common neurodegenerative disorder in the United States, affected >1% of individuals over 60 years of age. PD is characterized by a profound loss of dopaminergic neurons within the substantia nigra, largely driven by impaired mitochondrial function and elevated levels of oxidative stress. Despite the burden of PD, there are currently no medications that slow the rate of neurodegeneration, and there are no FDA-approved biomarkers that can detect pathology before substantial loss of dopaminergic neurons.

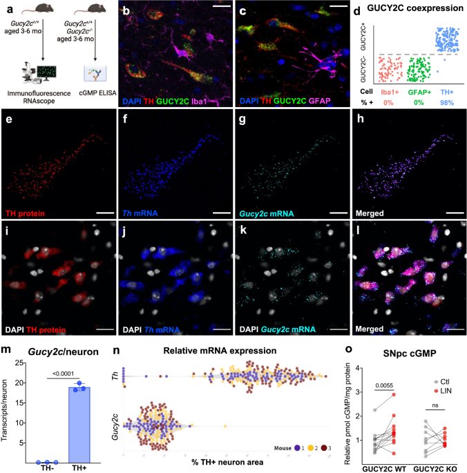
Our lab studies guanylyl cyclase C (GUCY2C), a surface receptor that catalyzes the conversion of GTP to cGMP. GUCY2C is primarily expressed in the intestine, where it plays roles in suppressing tumorigenesis, dampening inflammation, supporting mitochondrial health, and transmitting pain signals. While working with our GUCY2C knockout mouse to characterize these intestinal changes, we noticed that mice lacking GUCY2C were overweight from dysregulated appetites. This prompted us to look in the brain for GUCY2C, where we found the protein expressed in hypothalamic and nigrostriatal circuits. We determined that hypothalamic GUCY2C promoted satiety, but until recently, the function of GUYC2C in dopaminergic neurons of the substantia nigra remained unknown. Given the role that GUCY2C plays in supporting mitochondrial health in the intestine, and the deleterious impact of dysfunctional mitochondria in neurodegenerative disease like PD, we asked whether substantia nigral GUCY2C (Fig. 1) could support healthy mitochondrial dynamics in dopaminergic neurons to counteract neurodegeneration. 

GUCY2C is expressed within dopaminergic neurons of the substantial nigra
Fig. 1. (a-d) Tyrosine hydroxylase (TH) protein, (b) Th mRNA, and (c) Gucy2c mRNA are specifically expressed in the substantia nigra. (e-h) The three markers are closely colocalized within individual dopaminergic neurons.

To address this possibility, we teamed up with Drs. Richard Smeyne and Lorraine Iacovitti, two investigators in the vanguard of PD research. With their help, we developed a reliable mouse model to measure dopaminergic neurodegeneration and found that GUCY2C knockout mice are particularly vulnerable to dopaminergic neuron loss following toxic insult. We next looked under the hood and found that GUCY2C knockout mice have a smaller pool of functional mitochondria within the nigrostriatal circuit, which is accompanied by lower levels of proteins that mediate healthy mitochondrial turnover. GUCY2C knockout mice also have more oxidative stress in dopaminergic neurons, a major contributor to neurodegeneration. 

These findings were in line with our previous research on the beneficial effects of GUCY2C in the intestine. But the plot thickened when we discovered that not only does GUCY2C help to support dopaminergic neuron health and survival; neurons that undergo oxidative stress upregulate GUCY2C mRNA, protein, and cGMP production (Fig. 2). These changes happen before major dopaminergic neurodegeneration, introducing increased levels of GUCY2C as a potentially novel biomarker that reflects oxidative stress and mitochondrial dysfunction early in pathology.

GUCY2C is upregulated within surviving dopaminergic neurons following toxic insult
Fig. 2. (a) GUCY2C protein within the substantia nigra is (b) upregulated upon exposure to mitochondrial toxin MPTP.

The overexpression of GUCY2C in pathology means that not only could GUCY2C be possible candidate for a PD biomarker; GUCY2C is also an enduring therapeutic target that we may be able to stimulate to support neuron health and survival. To check whether GUCY2C ligands, which catalyze the production of cGMP, could be a viable treatment option down the line, we cultured dopaminergic neurons (which were negative for GUCY2C) with a cell-permeable cGMP analog. We found that cGMP treatment enhanced antioxidant capacity, reduced oxidative stress, and promoted cell survival. When we added in a mitochondrial toxin, we found that cGMP treatment rescued neurons from toxin-induced oxidative stress, cell death, and loss of mitochondrial mass and membrane potential (Fig. 3).

cGMP protects against toxin-induced oxidative stress and loss of mitochondrial health in cultured dopaminergic neurons
Fig. 3. (a) Cultured dopaminergic neurons have (b) reduced mitochondrial membrane potential (red) and elevated oxidative stress (green) upon exposure to mitochondrial toxin MPP+. (c) cGMP pretreatment (d) rescues neurons from these pathological changes.

Now, we’re looking ahead to next steps. Could raising cGMP levels in dopaminergic neurons help to protect against toxin-induced mitochondrial dysregulation, oxidative stress, and cell death in vivo? Our group is not the first to ask this question. However, our approach is among the first to harness the power of a surface receptor that is specifically expressed on dopaminergic neurons. By using a GUCY2C ligand, we may be able to meticulously toggle intracellular cGMP to support mitochondrial health and lower oxidative stress within vulnerable dopaminergic neurons with limited off-target effects. We are currently developing a model to pretreat mice with GUCY2C-specific agonists to determine the therapeutic potential of this approach in vivo. At the same time, we’re characterizing the vulnerability of GUCY2C knockout mice and the overexpression of GUCY2C protein in multiple models of dopaminergic degeneration.

For more details on our findings, please take a look at our most recent publication here.

Please sign in or register for FREE

If you are a registered user on Research Communities by Springer Nature, please sign in

Follow the Topic

Parkinson's disease
Life Sciences > Biological Sciences > Neuroscience > Neurological Disorders > Parkinson's disease
Mitochondrial Proteins
Life Sciences > Biological Sciences > Molecular Biology > Protein Biochemistry > Proteins > Mitochondrial Proteins
Cellular Neuroscience
Life Sciences > Biological Sciences > Neuroscience > Cellular Neuroscience

Related Collections

With Collections, you can get published faster and increase your visibility.

The neuroimmune-axis and ageing in Parkinson’s Disease

This Collection invites research on how age-related changes in the neuroimmune axis and its interactions contribute to Parkinson’s Disease (PD), with a focus on mechanisms underlying age-related inflammaging, immune cell dynamics and function, and their potential as therapeutic targets.

Publishing Model: Open Access

Deadline: Jul 15, 2026

Cognition - preclinical models, and preclinical unmet need

We particularly request etiological and biomarker-driven studies that clarify how neural systems support (or fail to support) cognitive abilities, including studies leveraging multimodal neuroimaging, genetics, or computational modeling.

Publishing Model: Open Access

Deadline: Jul 27, 2026