Personalizing Chemotherapy: The REMIT assay and the Future of Cancer Treatment

Like

Share this post

Choose a social network to share with, or copy the URL to share elsewhere

This is a representation of how your post may appear on social media. The actual post will vary between social networks

“Can We Really Not Do Better?”

Every day, breast cancer patients receive chemotherapy in the hope that it will shrink their tumors and halt disease progression. Yet, despite decades of research into predictive biomarkers, we still often don’t know upfront which treatment will work best for each individual patient.

In an era of precision medicine, should these life-altering decisions still rely on trial and error? Can we really not do better?

This question has driven much of our research, leading us to develop a test that can predict a patient’s response to treatment. In our new study, published in npj Breast Cancer, we describe the development and validation of an assay designed to predict response to microtubule inhibitors.

Microtubule Inhibitors: When Cancer Cells Refuse to Die

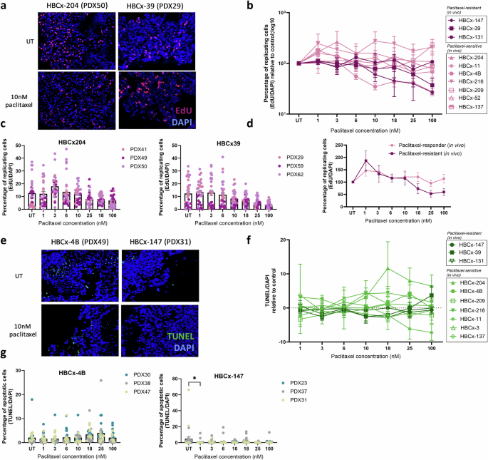
For years, our lab focused on development of tests that could predict how cancer cells respond to different chemotherapies. We have developed a test to assess the sensitivity to platinum salts (cisplatin) and anthracyclines. There the optimization process was very straightforward: treat cells ex vivo, and if the drug was effective, they would die. This worked very well for these chemotherapeutics, so we decided to extend the assay development to include microtubule inhibitors in our panel. This is where things got interesting – regardless of the concentration used or the length of the incubation time, the cells just wouldn’t die. It wasn’t that the drugs weren’t working—we knew they were potent inhibitors—but our usual readouts failed to capture the response. As we progressed with the experiments, one thing became clear – it wasn’t an experimental error but a real biological phenomenon.

Thankfully, we didn’t give up there – this observation set us on a path to identify an alternative marker that could serve as a surrogate for treatment sensitivity. Taking a step back and considering the mechanism in which the microtubule inhibitors are known to affect the cancer cells proved to be the key insight. Microtubules are dynamic filamentous structures that play a crucial role in cell division by orchestrating chromosome separation during mitosis. Microtubule inhibitors disrupt this process by stabilizing or depolymerizing microtubules, preventing proper spindle formation and ultimately triggering cell cycle arrest and apoptosis, making them effective anti-cancer agents. With this knowledge, we looked at whether we can see any changes in how the process of mitosis becomes inhibited after docetaxel treatment and there it was! We were able to show significant differences in how breast tumors reacted to the treatment by measuring the levels of mitosis, which paved the way towards the REMIT assay development.

The REMIT Assay Validation

The differences between the levels of mitosis observed in the study where the REMIT assay was initiated gave us an idea that this can potentially be used to discriminate tumors. What we didn’t know is whether this response correlated in any way with the actual sensitivity of the tumors in vivo. Therefore, we initiated a preclinical study to validate the REMIT assay. By starting a collaboration between the Erasmus MC and Institut Curie, we could test ten different breast cancer tumors grown in mice (referred to as patient-derived xenografts or PDX for short), for which the in vivo sensitivity was known. This started another challenge of this project – how do we transport live tumors freshly isolated from a mouse from one country to another? Thankfully, we quickly realized that keeping the tumors in a mix of nutrients (breast cancer medium) in a cold environment overnight kept the viability of the models intact; and there a great collaboration started where live tumors were sent almost weekly from Paris to Rotterdam in a regular DHL package. This continued without major issues - excluding a time when the package accidentally arrived in Rome instead of Rotterdam!

This study validated the REMIT assay for paclitaxel testing, showing 90% concordance between the ex vivo score and the in vivo sensitivity. We also extended the assay to another microtubule inhibitor – eribulin – where promising results were shown for further clinical validation.

What’s Next?

Developing a chemotherapy prediction test that could potentially be used in a clinical setting is a time-consuming process. First, we must understand how the treatment affects tumor cells, which is often more complex than anticipated. Then, we need to find a reliable method to measure this response and determine whether it correlates with sensitivity in a living organism (preclinical testing). Additionally, we must account for factors that influence treatment outcomes but may be absent in ex vivo conditions, such as the tumor microenvironment and immune system. Finally, the test must be simplified to work with a small biopsy sample, while also being affordable and scalable. Much of this work has already been accomplished in our lab, and we believe these challenges are within reach of being overcome.

Final Thoughts

The ability to predict a patient’s response to chemotherapy is a crucial step toward truly personalized cancer care. Too often, patients endure the side effects of ineffective treatments simply because we lack the tools to determine which therapy will work best for them. Developing reliable predictive tests is not just a scientific challenge—it’s a clinical necessity.

With our work, we believe we have taken an important step toward this goal. By designing an assay that can better capture sensitivity to microtubule inhibitors, we move closer to a future where treatment decisions are guided by strong evidence, rather than what works for the average patient. While there is still much to be done, we are hopeful that innovations like ours will ultimately help tailor therapies more precisely, improving outcomes for breast cancer patients. The final goal is to test all available treatment options in the lab before a treatment is started in the patient. Hopefully, the number of ineffective chemotherapy treatments can be minimized by following this strategy, thereby preventing unnecessary suffering.

Please sign in or register for FREE

If you are a registered user on Research Communities by Springer Nature, please sign in

Follow the Topic

Biomedical Research
Life Sciences > Health Sciences > Biomedical Research
Breast Cancer
Life Sciences > Biological Sciences > Cancer Biology > Cancers > Breast Cancer
Tissue culture
Life Sciences > Biological Sciences > Biological Techniques > Cytological Techniques > Tissue culture
Chemotherapy
Life Sciences > Biological Sciences > Cancer Biology > Cancer Therapy > Chemotherapy
  • npj Breast Cancer npj Breast Cancer

    This journal publishes original research articles, reviews, brief communications, matters arising, meeting reports and hypothesis generating observations which could be unexplained or preliminary findings from experiments, novel ideas or the framing of new questions that need to be solved.

Related Collections

With Collections, you can get published faster and increase your visibility.

Advances and challenges in the use of PARP inhibitors in breast cancer

This Collection welcomes research on PARP inhibitors as monotherapy and in combination with other agents for the treatment of breast cancer, as well as research into intrinsic and acquired mechanisms of resistance to PARP inhibitors.

Publishing Model: Open Access

Deadline: Feb 28, 2026

Rare breast cancer subtypes

This Collection invites research and reviews on rare breast cancer subtypes with particular focus on science, trials and technologic opportunities to advance knowledge in this space

Publishing Model: Open Access

Deadline: Mar 24, 2026