Programmable memristors with two-dimensional nanofluidic channels

The brain computes and exhibits memory thanks to neurons operating with minimal energy consumption. Here, we show how dissolved salts in 2D nanochannels display memory behaviors. The trick? It lies in how ions interact, both with each other and with the channel walls, under extreme confinement.
Programmable memristors with two-dimensional nanofluidic channels
Like

Share this post

Choose a social network to share with, or copy the URL to share elsewhere

This is a representation of how your post may appear on social media. The actual post will vary between social networks

Reducing energy consumption in traditional computers, where memory and processors are physically separated, is becoming increasingly challenging especially with the rise of artificial intelligence (AI) technologies like ChatGPT, Grok, and Gemini… where speed, performance, and energy efficiency are in constant tension. In some ways, AI is already surpassing the brain’s capabilities, but not in how little energy the brain uses1. The search for brain-like, energy-efficient computing has led researchers to look beyond electrons and toward biologically inspired alternatives that use ions (Figure 1). Motivated by the way synapses process information using ionic flows through Angstrom-scale biological ion channels, we set out to develop ionic memristors that could mimic not only synaptic behavior, but also the rich spectrum of memory phenomena observed in neural networks.

Figure 1: Schematic illustration of the development of nanofluidic channels to mimic the brain’s memory system and computing. The nanochannels, under various experimental conditions, can retain a memory of the applied voltage history, leading to either potentiation or depression of ionic conduction. This new state may persist for a long duration (long-term memory) or fade within a few minutes (short-term memory).

Figure 1: Schematic illustration of the development of nanofluidic channels to mimic the brain’s memory system and computing. The nanochannels, under various experimental conditions, can retain a memory of the applied voltage history, leading to either potentiation or depression of ionic conduction. This new state may persist for a long duration (long-term memory) or fade within a few minutes (short-term memory).

Our journey began with a simple question: can we build a programmable ionic device that mimics multiple memory types using the same architecture?

In our earlier work published in collaboration with Prof Lyderic bocquet’s group at ENS, Paris, we used MoS₂ nanochannels that can accommodate only two water molecules in height  (< 1 nm), and observed two memristive loop styles reflecting two mechanisms namely, adsorption-based hysteresis due to ion interaction with channel walls and Wien-type behavior due to ion pairing and dissociation2. In parallel, our collaborators,observed mainly adsorption-type memory in thicker activated carbon channels, and we published this together in science 20232). Within the same year, several other groups published various memory loops with different mechanisms and materials3. This led to a bigger question. Could these mechanisms coexist within the same system? Were more types of ionic memory still waiting to be discovered?

We tested other 2D material, hexagonal boron nitride (hBN), that has lower surface charge than MoS2. When we tested hBN nanochannels under various electrolyte conditions, something unexpected happened: we began to observe new loop styles, distinct from the two previously seen, and in total four different memristive loop styles appeared (Figure 2).

Figure 2: Various conductance-voltage characteristics obtained through hBN 2D nanochannels under different electrolyte conditions upon application of an alternating triangular voltage.aption

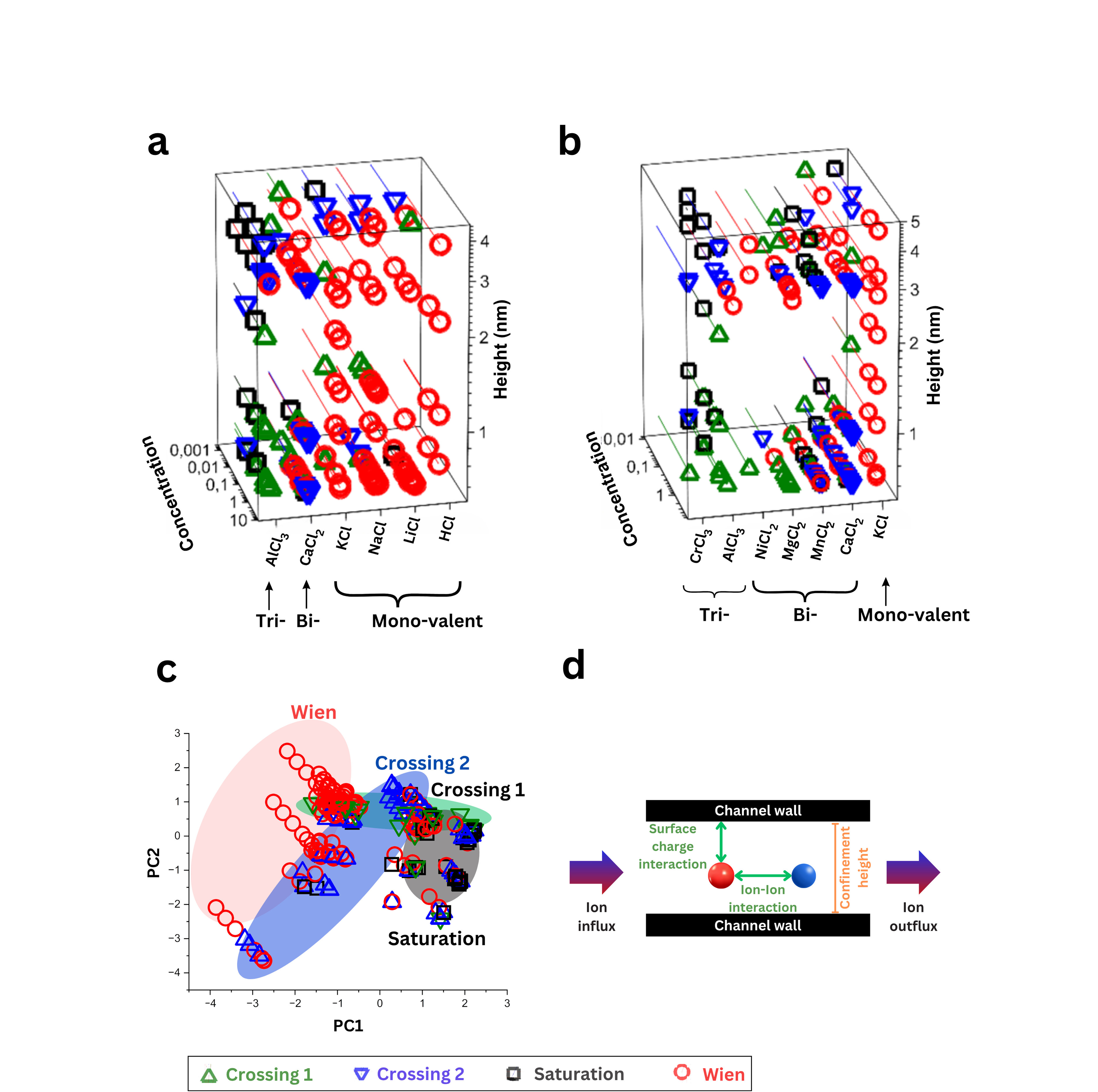
At first, we weren’t sure what to make of these results. Were they artifacts? Was the variation random? Or could they signal new physical mechanisms? After testing dozens of devices and thousands of voltage sweeps under tightly controlled variations of parameters like salt type, valency, concentration, channel height, and pH, we began to see a pattern (figure 3). What emerged was a systematic classification of four memristive behaviors: two types of crossing loops and two types of non-crossing loops, which we correlated them to four distinct mechanisms:

  • Crossing 1 (M1): Ion adsorption after surface charge inversion (adsorption/desorption of anions)
  • Crossing 2 (M3): Cation interaction with negatively charged walls at low electrolyte concentration (adsorption/desorption of cations)
  • Saturation (M2): Current limiting due to entrance depletion (like ion concentration polarization)
  • Wien (M4): Ionic pairing and polyelectrolyte association/dissociation in confined nanochannels
Figure 3: Cartography of the different memristive behaviors observed under various experimental conditions in  hBN 2D nanochannels. a–b) 3D graphs showing the influence of channel height, electrolyte concentration, and ion valency/type on the observed behavior: (a) predominantly monovalent electrolytes; (b) predominantly bi- and tri-valent electrolytes. c) Principal component analysis considering the different experimental and measurement variables. d) Schematic illustration of the key factors governing the emergence of memristive effects in nanochannels.

Figure 3: Cartography of the different memristive behaviors observed under various experimental conditions in  hBN 2D nanochannels. a–b) 3D graphs showing the influence of channel height, electrolyte concentration, and ion valency/type on the observed behavior: (a) predominantly monovalent electrolytes; (b) predominantly bi- and tri-valent electrolytes. c) Principal component analysis considering the different experimental and measurement variables. d) Schematic illustration of the key factors governing the emergence of memristive effects in nanochannels.

To make sense of the complex interdependencies, we developed a minimal theoretical model incorporating adsorption/desorption, ion–ion interactions, and entrance depletion dynamics. This model could reproduce all four loop styles, providing a unifying framework for nanofluidic memristors and shows how the variability in the strength of each factor affect the overall observed phenomena.

What’s particularly exciting is that all four memristor types predicted theoretically by Sun et al.4,5 could now be realized experimentally in the same device type. This stands in contrast to earlier reports where each memory loop style required a different material or device architecture.

We did not stop at characterization of the new phenomena. We explored the neuromorphic implications of each loop type where some showed volatile memory like short-term synaptic depression (Figure 4); others showed non-volatile memory, persisting for multiple days. These findings bring us one step closer to the dream of ion-based computing systems that operate like the brain: efficient, adaptive, and dynamic with minimal energy consumption on the order of what’s stored in a piece of chocolate or a small fruit.

Figure 4: Schematic of the short-term depression in biological synapses and artificial nanochannels. The left panel shows two consecutive action potentials (AP1 and AP2) triggering neurotransmitter release from vesicles within the presynaptic nerve terminal, subsequently generating excitatory postsynaptic potentials (EPSPs) in the postsynaptic neuron. The amplitude of the second EPSP is affected by the relaxation time between the subsequent action potentials. The right panel shows the 2D nanochannels in perspective and cross-sectional view. The graphs show potential variation analogous to excitatory post synaptic potential in nanochannels under a constant current of 200 nA for 30 s separated by different relaxation times (0.25 s and 60 s), simulating short-term depression observed in postsynaptic neurons. The ratio of the second EPSP peak (A2) to the first EPSP peak (A1) change with varying relaxation times between excitations reflecting short-term depression.

Figure 4: Schematic of the short-term depression in biological synapses and artificial nanochannels. The left panel shows two consecutive action potentials (AP1 and AP2) triggering neurotransmitter release from vesicles within the presynaptic nerve terminal, subsequently generating excitatory postsynaptic potentials (EPSPs) in the postsynaptic neuron. The amplitude of the second EPSP is affected by the relaxation time between the subsequent action potentials. The right panel shows the 2D nanochannels in perspective and cross-sectional view. The graphs show potential variation analogous to excitatory post synaptic potential in nanochannels under a constant current of 200 nA for 30 s separated by different relaxation times (0.25 s and 60 s), simulating short-term depression observed in postsynaptic neurons. The ratio of the second EPSP peak (A2) to the first EPSP peak (A1) change with varying relaxation times between excitations reflecting short-term depression.

Our findings pave the way for future reconfigurable neuromorphic circuits, ionic logic gates, and future low-power computing inspired from natural systems. But perhaps more importantly, it shows the power of developing new systems, probably in easier and more scalable way, to uncover new functional regimes hidden in plain sight.

For more details, read our article Programmable memristors with two-dimensional nanofluidic channels in Nature Communications.

References:

1              Zhang, M., Xu, G., Zhang, H. & Xiao, K. Nanofluidic Volatile Threshold Switching Ionic Memristor: A Perspective. ACS Nano 19, 10589-10598 (2025).

2              Robin, P. et al. Long-term memory and synapse-like dynamics in two-dimensional nanofluidic channels. Science 379, 161-167, doi:doi:10.1126/science.adc9931 (2023).

3              Xu, G. et al. Nanofluidic ionic memristors. ACS nano 18, 19423-19442 (2024).

4              Sun, B. et al. A Unified Capacitive-Coupled Memristive Model for the Nonpinched Current–Voltage Hysteresis Loop. Nano Letters 19, 6461-6465 (2019).

5              Sun, B. et al. Non–zero-crossing current-voltage hysteresis behavior in memristive system. Materials Today Advances 6, 100056 (2020).

Please sign in or register for FREE

If you are a registered user on Research Communities by Springer Nature, please sign in

Follow the Topic

Nanofluidics
Physical Sciences > Materials Science > Nanotechnology > Nanoscale Devices > Nanofluidics
Materials for Devices
Physical Sciences > Materials Science > Materials for Devices
Two-dimensional Materials
Physical Sciences > Physics and Astronomy > Condensed Matter Physics > Two-dimensional Materials
Materials Characterization Technique
Physical Sciences > Materials Science > Materials Characterization Technique
Artificial Intelligence
Mathematics and Computing > Computer Science > Artificial Intelligence

Related Collections

With Collections, you can get published faster and increase your visibility.

Women's Health

A selection of recent articles that highlight issues relevant to the treatment of neurological and psychiatric disorders in women.

Publishing Model: Hybrid

Deadline: Ongoing

Biosensing

With this cross-journal Collection, the editors of Communications Biology, Nature Biomedical Engineering, Nature Sensors, Nature Communications, and Scientific Reports welcome the submission of primary research Articles focusing on the development of engineered biosensing devices with the potential to be applied in biomedical research and in the management of disease conditions.

Publishing Model: Hybrid

Deadline: Jun 30, 2026