"This Is Where Life Left Us": Place Attachment and Duress and Rethinking ‘Home’ in Rough Neighbourhoods

"This is where life left us." How do you call a place home when it offers no comfort, no citizenship, and no way out? In Zimbabwe’s rough peripheries, migrants ageing in place reveal a haunting truth: home is sometimes endured, not chosen.
"This Is Where Life Left Us": Place Attachment and Duress and Rethinking ‘Home’ in Rough Neighbourhoods
Like

Share this post

Choose a social network to share with, or copy the URL to share elsewhere

This is a representation of how your post may appear on social media. The actual post will vary between social networks

Explore the Research

SpringerLink
SpringerLink SpringerLink

Place attachment under duress-Chronic illness, statelessness, poverty and spatial entrapment among migrants in rough neighbourhoods - Discover Sustainability

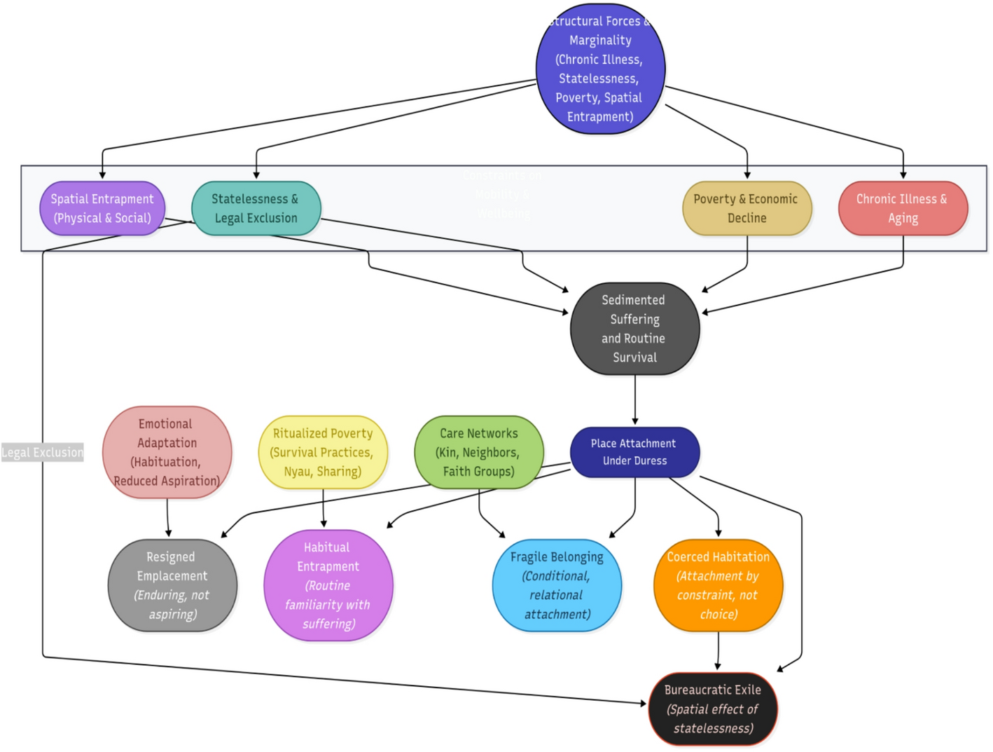
In Lydiate, a rough peri-urban enclave populated by Malawian descendants, the idea of ‘home’ for some, departs sharply from popular imaginaries of sanctuary, belonging, or aspirational return. This paper investigates how the infirm, ageing, and chronically poor residents of Lydiate conceptualize and experience home under conditions of legal exclusion, intergenerational poverty, and spatial immobility. Grounded in Place Attachment and Displacement Theories, the study draws on long-term ethnographic fieldwork and life history interviews with Malawian-descended migrants. While much of migration and diaspora literature accentuate movement, identity fluidity, and transnational ties, this research centers the ‘sedentarized poor’ - those trapped in place by structural abandonment, health decline, and statelessness. Findings reveal dynamics of ‘resigned emplacement’ and ‘involuntary home’, where place attachment is not born of rootedness but of survival necessity. Participants articulate their lives through idioms of stuckness, fragility, and constrained belonging. Concepts like coerced habitation, habitual entrapment, and bureaucratic exile are used to describe the emotional, legal, and spatial politics of being forced to dwell in undesired places. Yet even in this context of dispossession, residents forge paradoxical attachments through informal care networks, spiritual rituals (e.g., the Nyau cult), and collective endurance. The paper contributes a grounded, bottom-up theorization of ‘place-making under duress,’ urging a redefinition of home beyond normative ideals. It challenges mobility-centric paradigms in migration and urban studies, and speaks to the urgent need for inclusive planning, health equity, and citizenship reform in long-settled informal communities. As cities across the Global South expand under the weight of inequality and abandonment, the conditions in Lydiate are neither exceptional nor isolated. Entire communities are growing old, growing ill, and growing invisible in places that were never meant to be permanent – rough neighborhoods. The paper makes an urgent call: to rethink what ‘home’ means in the age of forced immobility - and to center the lives of those who, despite being left behind, continue to endure, inhabit, and name the margins as their own.

The Story Behind the Research

It began with a whisper in the wind-blown outskirts of Norton town, Zimbabwe. “This is where life left us,” an old man murmured outside his collapsing shelter in Lydiate informal settlement. That utterance anchored me. It wasn’t just sadness I heard, it was a quiet philosophy of survival. It sparked the research that eventually became the article “Place Attachment under Duress: Chronic Illness, Statelessness, Poverty and Spatial Entrapment among Migrants in Rough Neighbourhoods.”

As a scholar of urban migration and marginality, I’ve long been drawn to the politics of dwelling. But this time, it wasn’t about movement, diaspora, or transnational ties. It was about people who couldn’t move, who were trapped in place, ageing and infirm in neighbourhoods where neither the past nor future seemed to belong to them.

Listening to Voices from the Margins

I spent over two years conducting ethnographic research in Lydiate, a rough peri-urban enclave near Norton, Zimbabwe, inhabited largely by Malawian-descended migrants. I engaged with 25 participants, many in their 60s, 70s, and 80s, suffering from chronic illnesses, social invisibility, and profound poverty. They told stories of being stateless, of working Zimbabwe’s farms for decades and still being labeled “alien.” They spoke of “resigned emplacement”—the notion of settling in places not because they chose to, but because there was nowhere else to go.

They welcomed me into their homes of mud, thatch, and memory, offering not just tea or space on a stool, but their pain, dignity, and the intimate architecture of survival.

Theoretical Lenses and Conceptual Innovations

Migration studies typically focus on movement; how people cross borders, maintain fluid identities, and stay connected to multiple “homes.” But what happens when the border is internal, and people are immobilized by ageing, illness, or exclusion?

In this study, I develop the idea of “place attachment under duress.” Unlike traditional understandings of home as a site of nostalgia or belonging, here, home is endured. I propose concepts like:

  • Involuntary Home: A place inhabited not out of desire, but because of structural abandonment.
  • Resigned Emplacement: The long-term settling into places you never planned to stay, because exit is impossible.
  • Habitual Entrapment: A cycle of inherited poverty and constrained mobility passed down generations.

Together, these ideas challenge romanticised notions of ‘home’ and force us to confront how exclusion, illness, and statelessness create new geographies of immobility.

Challenges in the Field

Conducting research in Lydiate was emotionally intense. Many participants were frail, some close to death. Ethical dilemmas emerged: How do you ask someone about ‘home’ when they know they might die in that place, not out of choice, but because no one else will have them?

Trust was hard-earned. As an outsider, I had to acknowledge my privilege, my ability to leave. I kept a reflexive journal to process the emotional weight of what I heard: mothers burying sons in unmarked graves, elderly couples surviving on grass sales, and young orphans parenting younger siblings in huts that fall apart each rainy season.

Key Findings

Three generations of migrants in Lydiate: elderly, middle-aged, and youth are stuck in a place they neither fully reject nor embrace. The elderly suffer from legal invisibility and health decline, staying because they are too weak to leave. The middle-aged are weighed down by caregiving duties, stuck between ailing parents and dependent children. And the youth inherit this poverty and spatial immobility, seeing no path to escape.

And yet, amidst all this, they build meaning. Through rituals like the Nyau cult, informal care, and small daily victories, they construct a moral economy of survival. Their home may be involuntary, but it is made livable through endurance, routine, and collective care.

Why It Matters

Why should this story matter beyond Lydiate?

Because Lydiate is not an anomaly. Across the Global South, rough neighbourhoods are expanding. These are not just “slums” or “informal settlements.” They are zones of bureaucratic exile, where people live outside the margins of legal, economic, and healthcare systems.

The UN’s Sustainable Development Goals, particularly SDG 1 (No Poverty), SDG 3 (Good Health and Well-being), and SDG 11 (Sustainable Cities) cannot be achieved if we ignore places like Lydiate and the people left behind in policy shadows.

Urban planning, migration policy, and public health must confront the politics of forced sedentarism, where people don’t migrate because they cannot, not because they’re rooted. It’s time we count those who aren’t moving.

Reflections and Hopes

I hope readers, whether they are urban planners, students, neighbours, or policy advocates, can pause and reflect on what it means to be "home" in a place no one planned to stay. I want us to ask:

  • What makes a place liveable when legal status, health, and resources are stripped away?
  • How do we design cities that care for those who can’t move, who are growing old and invisible?

Let’s widen the lens of migration studies, expand the moral responsibilities of planning, and reimagine what it means to belong in cities that grow by forgetting.

A Note to Fellow Researchers

To those studying marginality, displacement, or rough neighbourhoods: keep listening. Often, the most powerful theories come not from textbooks but from cracked walls, whispered regrets, and the quiet courage of those who endure.

Be reflexive. Take care of yourself. And never assume mobility is synonymous with agency. Stillness can be just as political.

Please sign in or register for FREE

If you are a registered user on Research Communities by Springer Nature, please sign in

Go to the profile of Anna Samwel Manyanza
5 months ago

Superb paper. Congratulations.

Follow the Topic

Scholars at Risk
Research Communities > Scholars at Risk
Criminology
Humanities and Social Sciences > Society > Criminology
Support
Research Communities > About the Communities > Support
Anthropology of Religion
Humanities and Social Sciences > Religion > Anthropology of Religion
Cultural Heritage
Humanities and Social Sciences > Cultural Studies > Cultural Heritage
Sustainability
Research Communities > Community > Sustainability

What are SDG Topics?

An introduction to Sustainable Development Goals (SDGs) Topics and their role in highlighting sustainable development research.

Continue reading announcement

Related Collections

With Collections, you can get published faster and increase your visibility.

Advancing Sustainable Development: The Role of Circular Economy Practices, Green Innovation and Corporate Responsibility

Achieving sustainable development, as envisioned in the United Nations’ 2030 Agenda, requires transformative solutions to reconcile economic growth with environmental and social imperatives. Circular economy practices, green innovations, and corporate responsibility stand out as critical drivers in this effort—reducing resource depletion, fostering innovation, and embedding accountability into global systems. Yet, their combined potential to accelerate progress toward the Sustainable Development Goals (SDGs) remains underexplored. This Collection aims to unravel these synergies, offering actionable insights for researchers, policymakers, and practitioners committed to a sustainable future.

Keywords: Sustainable Development, Circular Economy Practices, Green Innovation, Corporate Responsibility, Challenges and Opportunities in Sustainable Development.

This Collection supports and amplifies research related to SDG 7, SDG 12, SDG 13 and SDG 17.

Publishing Model: Open Access

Deadline: Apr 01, 2026

Transforming Education for Innovation, Sustainability, and Social Responsibility

Education plays a key role in addressing today’s global challenges, including climate change, social inequalities, and technological changes. As the world becomes more complex, education must transform to prepare students for the future. This Collection will explore how education can support innovation, sustainability, and social responsibility. By focusing on new teaching methods, policies, and institutional changes, this issue aims to contribute to meaningful educational reforms. Research in this area will help create a learning environment that fosters problem-solving, critical thinking, and ethical decision-making among students.

Technological advancements such as artificial intelligence, automation, and digital transformation are changing how people work and learn. To keep up with these changes, education must teach the skills needed for the future (SDG 9). Climate change is another major challenge that requires education systems to focus on sustainability and environmental awareness (SDG 13). Social and economic inequalities make it difficult for many people to access quality education and opportunities for success (SDG 10). Education must become more inclusive and fairer, ensuring equal opportunities for all (SDG 4). Additionally, global challenges like migration, cultural diversity, and human rights require an education system that promotes ethical responsibility and global citizenship (SDG 16). Many education systems are outdated, face funding issues, and struggle to adapt to modern needs, highlighting the need for research that guides policy improvements (SDG 4).

This Collection supports several United Nations Sustainable Development Goals (SDGs), including SDG 4 (Quality Education), SDG 9 (Industry, Innovation, and Infrastructure), SDG 10 (Reduced Inequalities), SDG 13 (Climate Action), and SDG 16 (Peace, Justice, and Strong Institutions). Education for sustainability fosters environmental awareness and responsible actions (SDG 13). Innovation in education drives technological and economic growth (SDG 9). Ensuring access to quality education promotes social equity (SDG 10). Encouraging social responsibility in education helps create a more just and ethical society (SDG 16).

We invite researchers to submit original papers for this Collection, welcoming various research approaches, including conceptual, empirical, and analytical studies. The scope of this Collection includes topics related to education, sustainability, and social responsibility. Suggested areas of interest include but are not limited to the following:

• Innovative Teaching Methods for the 21st Century

• Technology and Digital Transformation in Education

• Policy and Governance for Educational Reform

• Climate Change and Sustainability Education

• Equity and Inclusion in Education

• Ethics and Social Responsibility in Education

• Global Citizenship and Cross-Cultural Education

• Education for Employability and Skill Development

• Artificial Intelligence and Education

• Green Campuses and Sustainable Learning Environments

• Training for Sustainability and Innovation

• Community Engagement and Public Awareness through Education

• Promoting Green HRM, Marketing, Leadership, & Entrepreneurship in Education

The target audience for this Collection includes researchers, policymakers, educators, and professionals involved in educational reform, sustainability, social sciences, and technology. Contributions from different regions and contexts are encouraged to provide a global perspective on these issues. By fostering research on innovation, sustainability, and social responsibility in education, this Collection aims to contribute to global efforts in transforming education. We look forward to high-quality submissions that help shape the future of education.

This Collection supports and amplifies research related to SDG

Keywords: Educational Innovation; Sustainability Education; Social Responsibility; Digital Transformation; Global Citizenship; Policy Reform in Education; Inclusive Education; AI in Education; Climate Action; SDGs and Education

Publishing Model: Open Access

Deadline: Jan 31, 2026