A New Strategy in Combating Age-Related Muscle Loss

A research team from Kyungpook National University, led by Professor Sang Ryong Kim, has proposed a new strategy to prevent aging-related motor dysfunction and skeletal muscle loss by enhancing anti-aging mechanisms in the nigrostriatal dopamine system.
A New Strategy in Combating Age-Related Muscle Loss
Like

Share this post

Choose a social network to share with, or copy the URL to share elsewhere

This is a representation of how your post may appear on social media. The actual post will vary between social networks

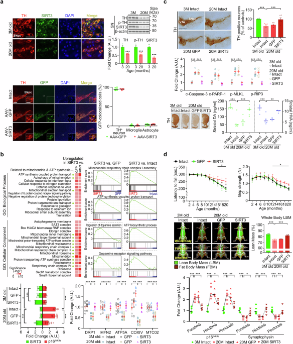
Motor dysfunction and muscle loss are common problems associated with aging, with motor impairments closely linked to changes in brain function. The research team demonstrated that both dopaminergic (DA) neuronal activity and the expression of the anti-aging factor sirtuin 3 (SIRT3) in the substantia nigra decline with age. To counteract this process, the researchers employed an adeno-associated virus to deliver and transduce the Sirt3 gene into nigral DA neurons of aged mice, successfully inducing anti-aging effects.

This approach reduced the expression of the aging marker p16INK4a, preserved mitochondria-associated protein expression, and maintained dopamine production capacity. Furthermore, aged mice with enhanced SIRT3 expression exhibited significantly improved motor performance and increased muscle mass compared to untreated controls, effectively preventing aging-induced motor dysfunction and skeletal muscle loss.

SIRT3 downregulation due to aging contributes to motor deficits and the functional loss of nigral DA neurons. However, sustained induction of SIRT3 through AAV-SIRT3 administration preserves mitochondrial activity in nigral DA neurons and improves motor performance, along with the preservation of skeletal muscles associated with the nigrostriatal DA system during aging. These observations suggest that consistent induction of key molecules that promote mitochondrial activity, such as SIRT3 upregulation in nigral DA neurons, may help maintain phenotypic and functional integrity of the nigrostriatal DA system and support normal motor performance during aging.

SIRT3 downregulation due to aging contributes to motor deficits and the functional loss of nigral DA neurons. However, sustained induction of SIRT3 through AAV-SIRT3 administration preserves mitochondrial activity in nigral DA neurons and improves motor performance, along with the preservation of skeletal muscles associated with the nigrostriatal DA system during aging. These observations suggest that consistent induction of key molecules that promote mitochondrial activity, such as SIRT3 upregulation in nigral DA neurons, may help maintain phenotypic and functional integrity of the nigrostriatal DA system and support normal motor performance during aging.

The foundation of this study traces back to 2017, when our research team identified a reduction of SIRT3 in Parkinson’s disease. This finding led us to hypothesize that SIRT3 may play a critical role in nigral DA neurons, prompting us to initiate a new line of investigation. However, during the course of our Parkinson’s-related research, we came across prior studies by other international teams that had already reported similar findings. In response, we shifted our focus based on preliminary results we had obtained showing that motor decline could be effectively mitigated in general aging animal models over time. Building upon this, we sought to secure the novelty of our work by investigating the potential of anti-aging interventions specifically within DA neurons. Despite significant time constraints and challenges, we redefined our hypothesis and ultimately conducted this study to propose a novel central nervous system–focused anti-aging strategy that could serve as a fundamental therapeutic approach against aging-related sarcopenia.

In conclusion, our findings underscore that age-related motor dysfunction and sarcopenia are fundamentally associated with degeneration of the motor system within the central nervous system, rather than being solely attributed to muscle weakness. This insight provides a critical foundation for developing novel therapeutic strategies aimed at enhancing mobility and improving quality of life in the elderly.

Please sign in or register for FREE

If you are a registered user on Research Communities by Springer Nature, please sign in

Follow the Topic

Biomedical Research
Life Sciences > Health Sciences > Biomedical Research
Ageing
Life Sciences > Biological Sciences > Physiology > Ageing
Neural Ageing
Life Sciences > Biological Sciences > Neuroscience > Cellular Neuroscience > Neural Ageing
Muscle Physiology
Life Sciences > Biological Sciences > Physiology > Muscle Physiology
Brain Injuries
Life Sciences > Biological Sciences > Neuroscience > Neurological Disorders > Brain Injuries
Neuroscience
Life Sciences > Biological Sciences > Neuroscience

Your space to connect: The Psychedelics Hub

A new Communities’ space to connect, collaborate, and explore research on Psychotherapy, Clinical Psychology, and Neuroscience!

Continue reading announcement