It takes two factors to tango into the merozoite world.

Published in Microbiology

It takes two factors to tango into the merozoite world.
Like

Share this post

Choose a social network to share with, or copy the URL to share elsewhere

This is a representation of how your post may appear on social media. The actual post will vary between social networks

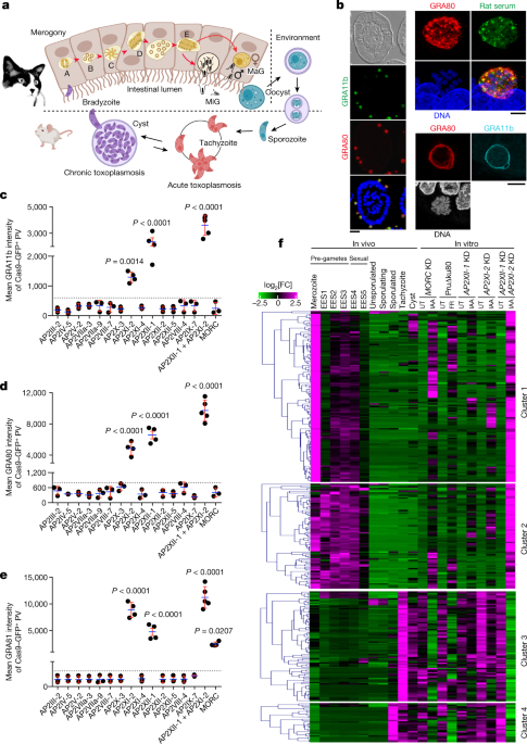
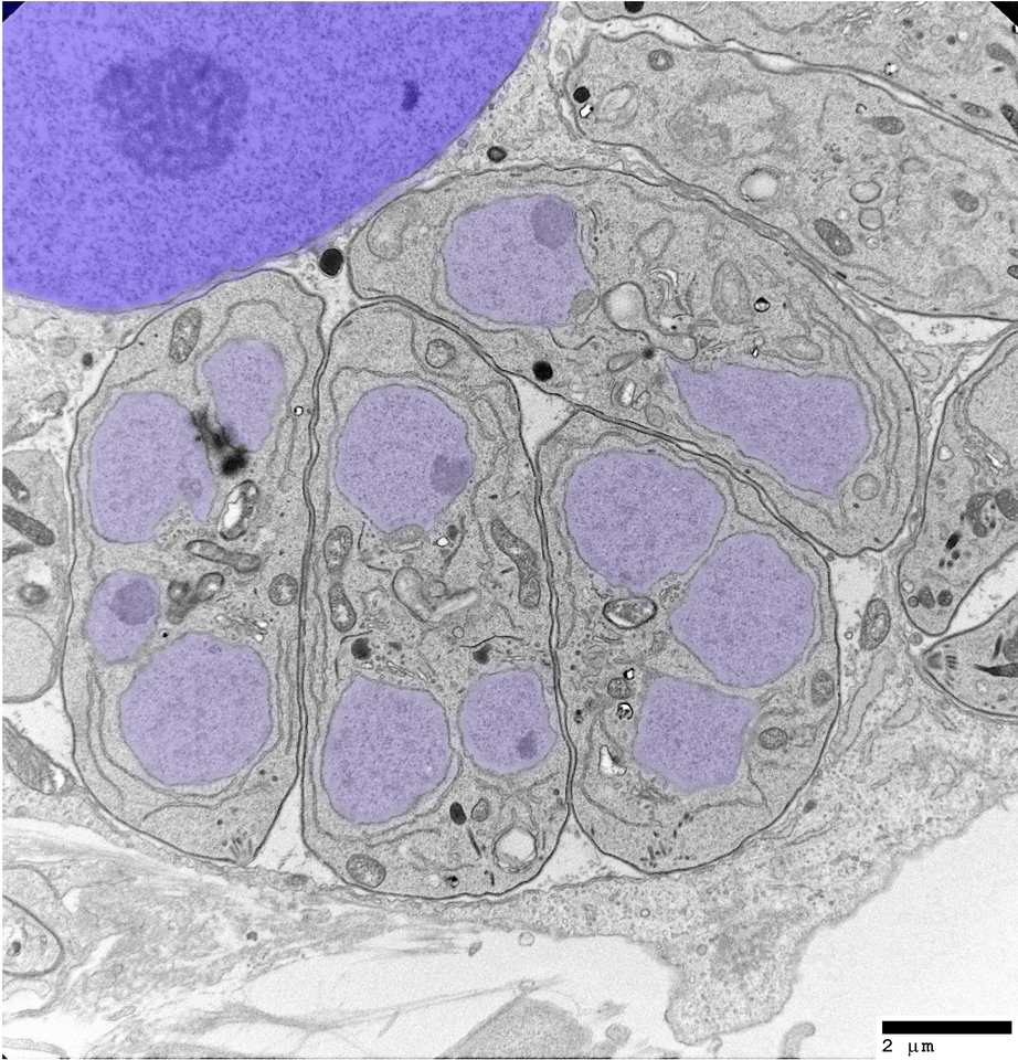
Toxoplasma gondii is an obligate intracellular parasite causing the disease known as toxoplasmosis, a dangerous disease for both unborn fetuses and immunocompromised patients. For most people, the first encounter with this parasite is as uneventful as it gets, with most people showing only mild flu-like symptoms. Yet in the process, these fast-replicating parasites, called tachyzoites, quickly find ways to hide from our immune system, slow down their replication, and wait as dormant cysts within our brain and other deep tissues, probably for the rest of our lifetime. In the world population, up to one third of individuals have been infected and probably host or hosted cysts of this neurotropic parasite. The long-term effects on our behaviour and health are not yet known. This ability to discretely slip-in unnoticed and then persist in our bodies is one of the trademarks of this incredibly adapted unicellular organism. This applies not only to humans, but to all warm-blooded animals on our planet.  This is just one of many stages in the life cycle of this parasite, and in essence, a prelude to the most important one. When an infected intermediate host (usually a rodent) meets its end in the jaws of a cat, and later in its guts, a chain of external cues triggers these parasites to take a road not taken prior, a stage transition which ultimately leads to sex (unicellular parasite sex, nothing too pegi18). This road involves many stages but begins with one called the merozoite, which was first observed in cat intestinal epithelia by David Ferguson and colleagues in the 1970s.

While the rapidly replicating tachyzoite (also termed the asexual stage) can be cultured in a controlled and unlimited manner in the lab, inducing the transition to the merozoite stage in in vitro has been impossible up until now.

One of the first steps towards obtaining this stage in vitro was the discovery of a large repressor complex called MORC (Farhat and colleagues. Nature microbiology. 2020), which locks down most of the genes required for sexual stage development. By downregulating MORC, we triggered the opposite effect: the parasites now began to express previously repressed genes. In addition to this role, MORC also plays other essential genomic functions which prevented parasites from fully transitioning. In essence, we had created Frankenstein-like parasites, expressing new proteomes, but ultimately unable to survive.

The solution to this problem came from the observation that MORC does not operate alone, but interacts tightly with a histone deacetylase and multiple plant inherited “transcription factors” called AP2s which we believed essentially acted as DNA-binding factors to home in MORC onto specific gene sets. If repressed genes are locked doors, AP2s are the key and MORC is the hand which turns these keys to lock the doors. In our mind, each AP2 was responsible for repressing a specific subset of genes. So, we started by knocking out these specific factors one by one and monitor the gradual awakening of gene expression, notably Merozoite-specific gene expression. Of the 14 factors we knocked down, 2 triggered a shift in merozoite gene expression without leading to the production of bona fide merozoites.

This initial observation prompted us to ask whether these two factors might be working together?

We answered that question using genomic and biochemical experiments which proved that these factors do co-assemble with MORC as a heterodimeric complex on the chromatin. The ultimate biological proof came when knocking down both factors which triggered a full conversion to merozoites. The merozoite door essentially has two locks that require two keys.

The revelation of this dual genomic lock mechanism, involving MORC and AP2 factors, marks a ground-breaking discovery. It not only unlocks new avenues to understand the developmental sexual stages of Toxoplasma but also paves the way for innovative research in related protozoan species which also rely on the MORC and AP2 proteins to control their gene expression.

Please sign in or register for FREE

If you are a registered user on Research Communities by Springer Nature, please sign in

Follow the Topic

Parasite Biology
Life Sciences > Biological Sciences > Microbiology > Parasitology > Parasite Biology
  • Nature Nature

    A weekly international journal publishing the finest peer-reviewed research in all fields of science and technology on the basis of its originality, importance, interdisciplinary interest, timeliness, accessibility, elegance and surprising conclusions.