Engineering of an enhanced synthetic Notch receptor by reducing ligand-independent activation

The enhanced synthetic Notch receptor (esNotch) demonstrates a reduction in ligand-independent activation, which provides a powerful tool to develop better transmembrane signaling transduction modules for further advancement of eukaryotic synthetic biology.
Engineering of an enhanced synthetic Notch receptor by reducing ligand-independent activation
Like

Share this post

Choose a social network to share with, or copy the URL to share elsewhere

This is a representation of how your post may appear on social media. The actual post will vary between social networks

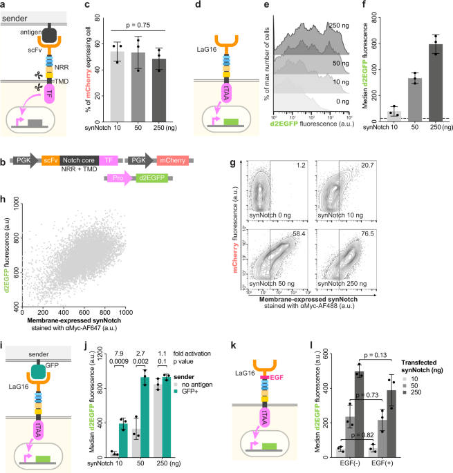
Nature is ever heuristic. The activation mechanism of wild type Notch receptors deciphered by the research community over the last decades is precise and modular, which gave rise to the notion of engineering it. Synthetic Notch (synNotch) was first proposed by Morsut et al. in 20161. Like the Notch receptor, synNotch is activated as follows. After scFv recognizes the antigen on sender cells, a conformation change within the Notch core, made up of the negative regulatory region (NRR) and the transmembrane domain (TMD), relays the signal from the former to the latter. This sequential conformation changes of the NRR and TMD expose the cleavage sites S2 and S3 to ADAM (a disintegrin, metalloproteinase) and γ-secretase. Proteolytic cleavage releases transcriptional factor (TF), allowing the triggering of downstream signaling. 

SynNotch is highly programmable and adaptable for cancer therapy2,3. Centered around synNotch, combined with intracellular transcriptional networks, we designed our iGEM 2017 (http://2017.igem.org/Team:Fudan) and 2018 (http://2018.igem.org/Team:Fudan) projects. However, things did not work the way we expected them to be. Our projects were stalled. Although the transcription network works well independently, it cannot generate the functional pattern when coupled with synNotch. Through troubleshooting, our later investigations found that this is because of high signal leakage caused by ligand-independent activation (LIA) of the original synNotch, i.e. synNotch was stochastically activated in the absence of antigen. It dawned on us that reducing the LIA of synNotch will be a critical precondition of our system.

Our piloting experiments showed that the production of LIA is related to the cleavage of S3 site rather than S2. We suspected either NRR or TMD as the cause. Due to its reported sensitivity to mechanical force, we thought that the NRR might be the key to S3’s cleavage. We rationally designed a large number of synNotch with NRR mutations. It was the wrong path because none of them could effectively reduce LIA.

We then started to turn the eyesight from synNotch back to wide type Notch signaling. Two recent articles inspired us. In 2017, Deatherage et al. found that the RAM sequence behind the C terminus of TMD could form a membrane docking domain4. Later in 2019, Yang et al. analyzed the compound structure of Notch, which was recognized by S3-related enzyme γ-secretase5. They reported that there is a β-strand structure highly close to the RAM sequence, which has a crucial impact on the correct cleavage of S3. Since the RAM sequence does not exist in any of the previous designs of synNotch, we suspected that the lack of the RAM sequence is the key to synNotch LIA.

Step by step, we confirmed our hypothesis experimentally. By inserting a shortest RAM sequence (QHGQLWF), we constructed an enhanced Notch receptor (esNotch) with significantly reduced LIA, but without affecting the efficiency of antigen-induced activation compared with synNotch. We believe that esNotch is a powerful tool for the further advancement of synthetic biology. This research also taught us how basic research and synthetic biology interact and grow with each other. 

By Zi-jie Yang, Yi-ming Cai, Zi-yan Yu

 

1          Morsut, L. et al. Engineering Customized Cell Sensing and Response Behaviors Using Synthetic Notch Receptors. Cell 164, 780-791, doi:10.1016/j.cell.2016.01.012 (2016).

2          Roybal, K. T. et al. Precision Tumor Recognition by T Cells With Combinatorial Antigen-Sensing Circuits. Cell 164, 770-779, doi:10.1016/j.cell.2016.01.011 (2016).

3          Roybal, K. T. et al. Engineering T Cells with Customized Therapeutic Response Programs Using Synthetic Notch Receptors. Cell 167, 419-432 e416, doi:10.1016/j.cell.2016.09.011 (2016).

4          Deatherage, C. L. et al. Structural and biochemical differences between the Notch and the amyloid precursor protein transmembrane domains. Sci Adv 3, e1602794, doi:10.1126/sciadv.1602794 (2017).

5          Yang, G. et al. Structural basis of Notch recognition by human gamma-secretase. Nature 565, 192-197, doi:10.1038/s41586-018-0813-8 (2019).

Please sign in or register for FREE

If you are a registered user on Research Communities by Springer Nature, please sign in

Follow the Topic

Biotechnology
Life Sciences > Biological Sciences > Biotechnology

Related Collections

With Collections, you can get published faster and increase your visibility.

Signalling Pathways of Innate Immunity

In this cross-journal Collection, we invite research into the complex signalling pathways of innate immunity, emphasising the activation and regulation of pattern recognition receptors in response to microbial and endogenous triggers.

Publishing Model: Hybrid

Deadline: Feb 28, 2026

Forces in Cell Biology

Cell generate forces to maintain normal tissue morphology and function. Cells can also sense and process forces appropriate to their correct tissue context. With this cross-journal Collection between Communications Biology and Nature Communications, we welcome the submission of primary research articles exploring molecular mechanisms underlying how cells react to external mechanical stimuli, to forces between cells, and to intercellular forces

Publishing Model: Open Access

Deadline: Apr 30, 2026